文/微网商学院
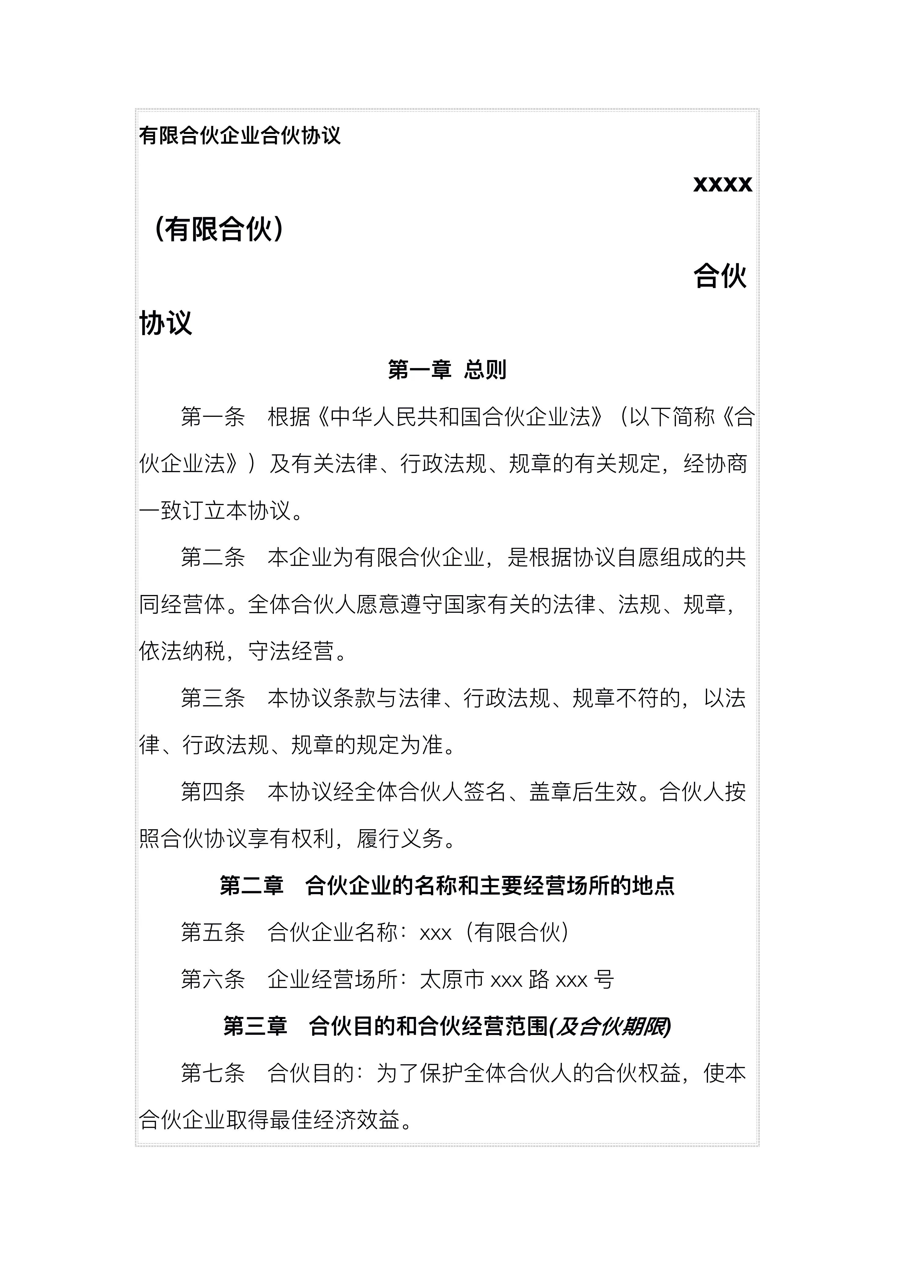
有限合伙企业,是继公司之后的企业组织形式的又一项伟大发明。
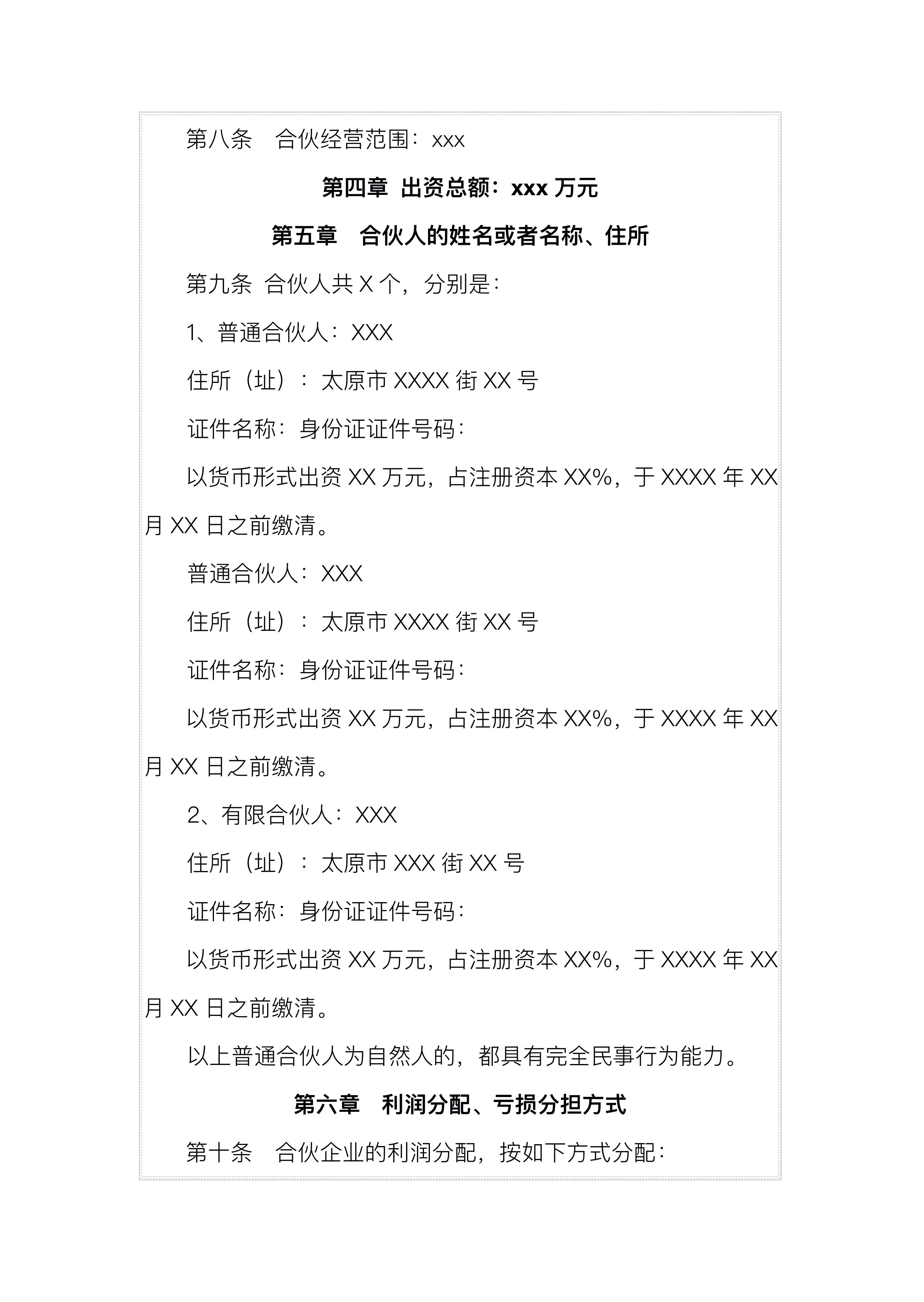
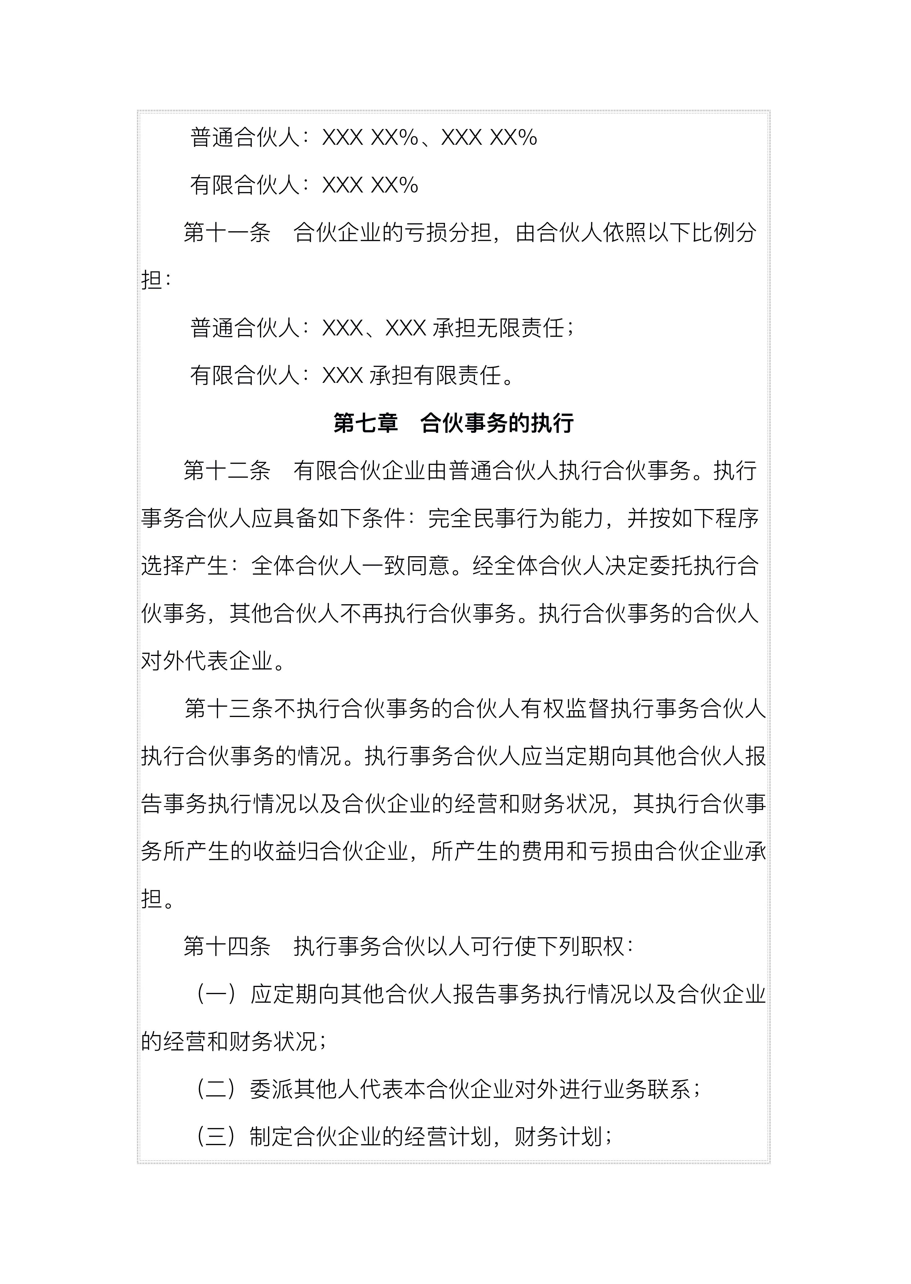
有限合伙企业由普通合伙人(GP)、有限合伙人(LP)组成。普通合伙人对合伙企业债务承担无限连带责任,有限合伙人以其认缴的出资额为限对合伙企业债务承担责任。有限合伙企业由普通合伙人执行合伙事务。
今天,小编为大家带来「有限合伙企业合伙协议」,支持编辑修改,可打印使用,为你的创业保驾护航。



篇幅有限,以上仅展示了部分内容。
如何获取所有内容的完整电子版?
1、关注点赞、转发后,购买底部专栏即可获取;
现在购买专栏的读者,还可以额外赠送如下近500份优质职场文件:



(此处已添加小程序,请到*今条头日**客户端查看)