
火疗鞋垫负离子卫生巾包治百病?神奇的权健到底是一家怎样的企业
提起权健这个名字,你能想到什么?相信很多人的第一反应和天眼妹一样:足球队?

但今天天眼妹要说的权健,不是那个喜欢用韩国外援的中超强队,而是这只球队的冠名赞助商——号称拥有百亿规模的保健企业,权健集团。
今天著名的医学科普号丁香园发布了一篇名为《百亿保健帝国权健,和它阴影下的中国家庭》的文章,发布不久就达成了10万加的阅读量。这篇文章为我们展示了看似风光无限的保健帝国权健集团不为人知的一面。
是神奇的自然医学
还是被过度包装的保健品?
根据丁香园推文中所述,权健有着一套神奇的推销方法,可以让无数患者相信权健的保健疗效堪比医院。一位4岁女孩的父亲,因为不忍看到自己年幼的女儿周洋受到化疗的折磨,选择接受服用权健公司产品进行的’抗癌治疗“,这些所谓的抗癌药仅仅是一款紫草体用精油、一款粉末状固体饮料和一袋没有配方说明的中药制剂。

▲小患者周洋曾经服用的
所谓具有抗癌作用的权健产品
稍有医学常识的人都明白,靠这些东西根本不能达到抗癌的作用,果然,小周洋的病情很快恶化,但就在小女孩奄奄一息之时,权健公司却在拿小周洋的病例大肆宣传。

虽然从专利注册信息来看,权健的看家本事无非就是以火疗为主的保健理疗方法和各种保健鞋垫,但权健公司却一直标榜自己是一家 「自然医学」公司,而不是保健品公司。


▲权健自然医学名下部分专利信息
这个从摘要上看起来
并无特殊之处的保健鞋垫
在权健的包装之下变成了
可以治疗颈椎病的“骨正基”
售价上千元
权健模糊保健业务与正经医疗的界限,连自己人都信了,在权健的内部活动上,无数经销商们噙着眼泪高喊:我们不是白衣天使,却胜似天使,因为我们让更多人远离病痛和苦难、中华医学的史册上将有我们浓重的一笔。

在权健自然医学科技发展有限公司的工商信息中,确实可以发现其经营范围包含“自然医学”一项,问题是这个“自然医学”,其实并不是我们普通消费者从字面理解的医学诊疗的意思,而是指一种从预防角度出发的保健医疗系统方法,比如按摩甚至芳香、音乐疗法都可以算作自然医学的范畴。
说人话,所谓自然医学其实就只是一种强身健体的保健手段而已,对维护健康肯定有好处,但指望用它治病是不可能的。

▲权健自然医学的工商信息

来源:百度百科
而正儿八经能缓解病理症状的中医机构,其工商信息的经营范围都是与下图类似,无论如何都会加上“医疗”两字。

天眼妹翻看权健自然医学的行政处罚记录也发现,该公司曾经多次因为违反广告法进行虚假宣传而被罚款。


权健售卖的壮阳保健食品糖果“权健肽”,更是曾经因为可能违规添加处方药成分引起消费者不良反应并涉及虚假宣传被消费者告上法庭。

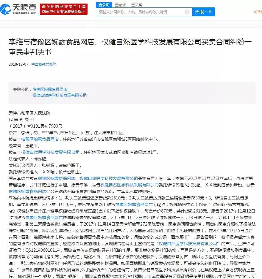
▲该案判决书截图
家大业大的百亿保健帝国
是如何建立的?
很多人都说权健是家大业大的百亿保健帝国,当然不是瞎说,不信看看权健这个庞大的股权关系图

(请把手机横过来查看全图)

根据天眼查信息,权健集团旗下投资不仅有权健自然医学、权健生命科学技术公司、私立医院等与保健品有关的产业,还有饮料、矿泉水、农业、地产、体育、母婴用品甚至奥特莱斯商场等多种产业,百亿保健帝国可以说是名不虚传。
而这一切的财富却全部都归属于两个人,权健创始人束昱辉和他的儿子束长京。

▲权健集团最终受益人信息
数据来源:天眼查

▲束昱辉的商业关系
其关联公司超过30家
数据来源:天眼查

▲束昱辉的天眼风险信息
根据天眼查数据,权健创立于2004年,短短14年的时间,这对父子是怎么建立起这个保健帝国的呢?
在搜索引擎中搜索权健,你很快就能发现“反权健吧”,在这个贴吧中,不少曾经权健的经销商在吧中表示,权健的经销商会员体系,实质上就是金字塔式的传销团队行为。


▲贴吧中的网友爆料
根据天眼查数据,权健在2013年拿到了直销经营许可证。但在拿到牌照之前的2012年,权健就因为涉嫌传销被吉林省蛟河市人民检察院向当地法院提起公诉。


▲网易财经相关报道内容截图
当赚钱神话背后隐藏的是数不清的谎言与秘密,这个神话可能离崩塌也就不远了。希望权健真的能做到自己宣传资料中所说的目标吧。

▲权健的宣传材料截图