重庆建筑工程职业学院2019年面向社会公开招聘工作人员简章
为进一步加强人才队伍建设,优化人员结构,根据《事业单位人事管理条例》、《重庆市事业单位公开招聘人员实施办法》(渝人发〔2006〕44号)和市委组织部、市人力社保局《关于进一步规范事业单位公开招聘工作的通知》(渝人社发〔2011〕326号)及市人力社保局《关于印发<重庆市事业单位考核招聘工作人员办法>等6个公开招聘配套文件的通知》(渝人社发〔2016〕281号)等有关规定,经学校研究、市住房城乡建委审核、重庆市人力资源与社会保障局核准,现面向全国公开招聘事业单位工作人员。
一、学院简介
重庆建筑工程职业学院建校于1956年,是一所集普通高等职业教育、成人高等教育、行业技能培训、工程质量检测为一体的公办高等职业院校。学院位于重庆市主城南岸区茶园,占地500余亩,现有学生8000余人,2017年成为重庆市优质高等职业院校立项建设单位。学院充分彰显城乡建设行业特色,2015年建成重庆市高职院校首个BIM实训中心,2016年“重庆市建筑产业化工程技术研究中心”落户学院,2016年学院入围“全国职业院校数字校园建设实验校”,2018年学院获批重庆市高等职业技术院校装配式建筑应用技术推广中心,2019年学院获批山地城市智能道路检测重庆市高校工程中心,并荣获“重庆市第一批智慧校园建设示范学校”称号。
二、招聘原则
坚持民主、公开、竞争、择优方针,按照德才兼备的标准,采取考试与考核相结合的方式进行。
三、招聘计划
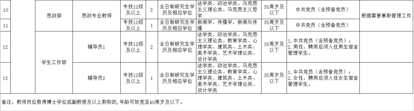
本次面向社会公开招聘16人。具体岗位招聘计划及岗位信息见《重庆建筑工程职业学院2019年公开招聘岗位一览表》(以下简称《岗位一览表》,见附件1)。
四、招聘范围和对象
(一)凡符合以下条件的人员均可报名应聘。
1.具有中华人民共和国国籍;
2.品行端正,作风正派,遵纪守法,未受任何处分;
3.适应岗位要求的身体条件;
4.自愿在重庆建筑工程职业学院服务5年以上,服从学院工作安排;
5.符合《岗位一览表》列出的其他条件;
6.年龄计算截止时间为2019年8月31日,如“35周岁及以下”指未满36岁,在1983年9月1日及以后出生,依次类推。年龄要求:全日制本科生和全日制硕士研究生年龄35周岁及以下,博士研究生或具有相应副高及以上职称人员年龄40周岁及以下。
7.在国内高校取得的学历(学位)须于2019年7月31日前获得教育部“学信网”认证。在国外境外高校就读的全日制学历(学位)的人员,其学历(学位)须在资格现场复审前获得教育部中国留学服务中心认证。
(二)下列人员不属于招聘范围:曾因犯罪受过刑事处罚或曾被开除公职的人员;刑罚尚未执行完毕或属于刑事案件被告人、犯罪嫌疑人,司法机关尚未撤销案件、检察机关尚未作出不起诉决定或人民法院尚未宣告无罪的人员;尚未解除*党**纪、政纪处分或正在接受纪律审查的人员;被单位辞退或解聘未满5年的原机关事业单位工作人员;因违反机关事业单位工作人员招录(聘)纪律而处于禁考期的人员;试用期内的机关事业单位人员;在读的非2019年应届毕业生;现役军人;最高人民法院公布的失信被执行人;国家有关部委联合签署备忘录明确的失信情形人员;我市公费培养、定向到乡镇教育(医疗卫生)机构就业,未满服务期限或未按规定程序解除培养及就业协议的师范(医学)生;尚未建立人事关系但参加我市机关事业单位招录(聘)已按程序完成体检或考察的拟聘用人员;具有法律法规规定不得聘用为事业单位工作人员的其他情形人员。
五、招聘程序和方式
应聘人员只能选择本次招聘的一个岗位进行报名,必须按要求如实填报本人情况,填报内容如有虚假、隐瞒,取消其报考资格。在职人员须取得现单位同意后报考。
(一)报名
1.报名时间:简章发布之日起至2019年8月31日止。
2.报名工作由重庆建筑工程职业学院组织实施。符合公开招聘岗位条件者,*载下**《重庆建筑工程职业学院2019年公开招聘事业单位工作人员报名登记表》(以下简称《报名表》,见附件2)及《重庆建筑工程职业学院2019年公开招聘事业单位工作人员信息统计表》(以下简称《信息统计表》,见附件3),连同本人详尽简历通过电子邮件方式投寄至学院组织人事处邮箱rsc@cqjzc.edu.cn。报名邮件请以“2019年公招+招聘部门+岗位名称+姓名”命名(附件控制在5M以内)。报名截止后,不得更改报名信息。
(二)资格初审
资格初审由岗位所属部门按招聘岗位条件,对报名者提供的《报名表》进行初步审核后,报组织人事处进行进一步审核。审核合格者名单将于报名结束后5个工作日内在学院官网(信息通知栏)公布。
专业条件参照国家教育行政部门颁布的普通高校专业目录和《重庆市考试录用公务员专业参考目录(2015年下半年修订)》(均简称《专业参考目录》)审核报考专业。因不同学历层次致使同一专业称谓不一致的,视为符合专业要求。未纳入《专业参考目录》,但经培养高校、教育行政主管部门认定属同一专业的,经审核同意可视为符合专业要求。与招聘简章明确的《专业参考目录》中专业称谓不一致,但经学校审核认定,与招聘专业设置要求一致的可视为符合专业要求。
应聘人员报名时,应诚信、准确、规范填写毕业证书或学位证书载明的所学专业。
(三)现场资格复审
资格初审合格者,于9月8日(星期日)上午9:00-12:00持相关材料到重庆建筑工程职业学院厚德楼411学术报告厅参加资格复审及现场报名,并领取准考证,现场资格复审须由报名者本人参加。
复审材料:
1.《报名表》1份(附件2,自行*载下**并用A4纸打印);
2.本人身份证原件及复印件1份;
3.本人近期1寸免冠彩色登记照片2张;
4.学历学位(含前学历学位)证书原件、复印件1份以及在<学信网https://www.chsi.com.cn/>打印的教育部学历证书电子注册备案表1份(未取得毕业证、学位证的应届毕业生提供<学信网>的学籍验证报告及学校盖鲜章的就业推荐表1份;境外获得学历学位者应提供教育部留学服务中心出具的证明材料);
5.在职人员提供单位同意(诚信)报考事项(盖单位鲜章),已取得学历学位证但未就业人员现场签订诚信报考承诺书;
6.其他证明材料:包含报名岗位所要求的*共中***党**员或*共中**预备*党**员证明材料、工作经历证明材料(用养老保险参保凭证和劳动合同佐证)、相应职称、职业资格、外语等级证书原件及复印件。
报名成功后按规定缴纳考务费,考务费根据按市财政、物价部门批准的标准收取。各岗位报名情况、资格审查情况、缴费情况一览表于资格审查结束后公布于重庆建筑工程职业学院官网信息通知栏。
(四)考试考核
资格审查合格人员须按通知要求准时参加由重庆建筑工程职业学院组织实施的考试考核。
1.开考比例
各招聘岗位按照1:3的开考比例开考;达不到1:3开考比例的相应递减招聘名额至规定比例(按四舍五入处理),无法递减的,取消招聘;其中属急需紧缺人才的,经市人力社保局认定,可作为紧缺岗位开考。
2.时间及地点
根据报名情况适时组织,暂定在2019年9月,具体时间、地点在重庆建筑工程职业学院网站( http://www.cqjzc.edu.cn/)公布,不再另行通知。
3. 考试考核方式及流程
(1)教师岗位(包括教师、实训教师)
教师岗位考试考核方式依次为笔试、专业能力测试、心理测试、面试。其中建筑与艺术系的教师岗专业能力测试包含上机实作。
按照笔试成绩从高到低顺序,根据该岗位招聘人数按1:6比例进入专业能力测试环节。若最后一名专业能力测试人选成绩出现并列,则并列进入专业能力测试。若实际报考比例低于1:6的,则全部进入专业能力测试。
按照笔试、专业能力测试的总分从高到低顺序,根据该岗位招聘人数按1:3比例进入面试环节。未达到规定比例的,相应递减拟招岗位人数至规定比例(按照四舍五入计算);无法递减的,取消招聘。其中属急需紧缺人才岗位的,经市人力社保局认定,可作为紧缺岗位开考。笔试和专业能力测试单科成绩均需达到60分及以上,方可进入面试。若最后一名面试人选成绩出现并列,则并列进入面试。经确认自动放弃面试者,取消面试资格,其缺额按报考该岗位考生笔试和试讲的总成绩从高到低依次递补。
专业能力测试和面试成绩当场公布。考试考核总成绩未达到60分者,不得确定为体检人选。
(2)辅导员岗位
辅导员岗位考试考核方式依次为笔试、心理测试、面试。
按照笔试成绩从高到低的顺序,根据该岗位招聘人数按1:3比例进入面试环节。未达到规定比例的,相应递减拟招岗位人数至规定比例(按照四舍五入计算);无法递减的,取消招聘。其中属急需紧缺人才岗位的,经市人力社保局认定,可作为紧缺岗位开考。笔试成绩需达到60分及以上才可进入面试。若最后一名面试人选成绩出现并列,则并列进入面试。经确认自动放弃面试者,取消面试资格,其缺额按报考该岗位考生笔试成绩从高到低依次递补。
面试成绩当场公布。考试考核总成绩未达到60分者,不得确定为体检人选。
4.考试考核内容
(1)笔试采取闭卷方式,笔试内容为综合基础知识(教育类)及岗位相关专业知识(分别占40%和60%);
(2)专业能力测试主要考察应聘人员的专业基础知识、专业实践能力水平、学术水平等综合情况。测试方式为试讲、学术答辩、实作考核等;
(3)心理测试主要考察应聘人员心理素质情况;
(4)面试主要考察应聘者报考岗位所需的专业知识以及逻辑思维能力、综合分析能力、环境适应能力、语言表达能力及工作态度等。
5.分值设置及考试考核总成绩计算方式
笔试、专业能力测试、心理测试、面试分值均为100分,其中心理测试结果不纳入总成绩,仅作为招聘参考。
(1)教师岗位(包括教师、实训教师)考试考核总成绩=笔试成绩×30%+专业能力测试成绩×30%+面试成绩×40%
(2)辅导员岗位考试考核总成绩=笔试成绩×50%+面试成绩×50%。
考试考核总成绩采用百分制计算,精确到小数点后两位数。
6. 成绩公布
专业能力测试、面试成绩当场公布。笔试成绩、进入面试人员名单、考试考核总成绩以及进入体检环节人员名单均于考试考核相应环节结束后2个工作日内在重庆建筑工程职业学院网站( http://www.cqjzc.edu.cn/)予以公布。
(五)体检
体检人选按拟招聘岗位人数,根据报考该岗位考生考试考核总成绩(保留小数点后2位有效数字)从高到低等额确定。若最后一名体检人选出现并列,依次以学历、职称及职(执)业资格高者优先;若仍相同,则组织加试,以加试成绩高者优先。体检由学院统一组织。体检时间、地点另行通知,体检人选应在规定时间内集中参加体检,未按规定时间、地点参加体检者,视为自动放弃。
体检标准参照人力资源和社会保障部、国家卫生和计划生育委员会、国家公务员局《关于修订〈公务员录用体检通用标准(试行)及〈公务员录用体检操作手册(试行)〉有关内容的通知》(人社部发〔2016〕140号)等规定,结合本行业或岗位实际要求执行,并按规定填写《事业单位工作人员聘用体检表》。
体检在县级以上综合性医疗卫生机构进行。体检费用由考生自行承担。除按相关规定应在当场或当天复检并确认体检结果的项目外,招聘单位或受检人对体检结论有异议的,可在接到体检结论通知之日起7日内书面提出复检申请,经学院同意后到指定医院进行一次性复检,体检结论以复检结论为准。
(六)考察
考察应坚持“凡进必审”,严格审查人事档案、诚信记录,以及确认应聘人员提供的报名材料和涉及报考资格的申请材料或者信息是否属实等情况,并注重采取实地考察、延伸考察、官方网站查询【中国高等教育学生信息网(http://chsi.com.cn)查询学历、中国执行信息公开网(http://zxgk.court.gov.cn)查询最高人民法院公布的失信被执行人、“信用中国”网站(http://www.creditchina.gov.cn)查询国家有关部委联合签署备忘录明确的失信情形人员】等方式进行查证。凡发现档案材料或者信息涉嫌造假的,应当立即查核,未核准前,一律暂停聘用;发现应聘人员提供虚假材料、隐瞒事实真相,或提供的材料或信息不实影响审核结果的,或干扰、影响考察单位客观公正作出考察结论的,给予其不予聘用的处理。
若体检、考察不合格或经确认自动放弃资格,其缺额按报考该岗位考生(面试成绩不低于60分者)总成绩从高分到低分进行一次性递补。考察以后环节出现缺额的不再递补。
完成体检或考察环节后,放弃后续资格的由招聘单位报主管部门备案。
(七)公示
考试考核等有关事宜,在学院网站发布,请各位考生注意查询。
体检、考察均合格人员按规定确定为拟聘用人员。拟聘用人员在重庆人力资源和社会保障网及学院网站上进行公示,公示期为7个工作日。公示内容包括拟聘用人员姓名、性别、出生年月、学历(学位)、专业、毕业院校、毕业时间、职称、考试考核总成绩、拟聘用岗位等。
(八)聘用及待遇
经公示无异议或经核实不影响聘用的拟聘用人员,按规定程序报市人力社保局审批。经审批同意聘用的人员,由学院与其按照《重庆市事业单位试行人员聘用制度实施办法》(渝府发〔2003〕37号)和《重庆市人事局关于转发〈事业单位聘用合同(范本)〉的通知》(渝人发〔2006〕68号)文件规定,签订《事业单位聘用合同》,确立人事关系,完善聘用手续,相关待遇按重庆市有关规定执行。拟聘用人员若不按时报到,则取消其聘用资格。
经公开招聘正式录用的人员最低服务期5年,公开招聘的人员按规定实行试用期。试用期满考核合格,予以正式聘用;试用期满考核不合格或期内发现隐瞒聘前病史且身体条件不符合岗位要求、以及提供虚假材料的人员,取消聘用资格并解除人事关系。
六、纪律要求
公开招聘事业单位工作人员,是公开选拔优秀人才的重要渠道,对招聘工作中的各个环节,必须严肃人事工作纪律,确保招聘工作顺利进行。严格执行《事业单位公开招聘违纪违规行为处理规定》(人力资源和社会保障部令第35号),认真贯彻《关于印发〈重庆市事业单位考核招聘工作人员办法〉等6个公开招聘配套文件的通知》(渝人社发〔2016〕281号)等有关政策规定和回避制度,自觉接受纪检监察和社会各界的监督,严禁徇私舞弊,若有违反规定或弄虚作假,一经查实,取消报名资格或聘用资格,并按规定追究有关责任。
七、其他
本简章由重庆建筑工程职业学院负责解释。
联系人:朱老师,联系电话:023-61968108
重庆市事业单位公开招聘问题和情况反映信箱:2522912065@qq.com(该邮箱不接受简历)。


重庆火力达公考收集整理!
