
这几天闹得沸沸扬扬的教材插图事件,引起了全民热论。大家可能看到了曝光的北京吴勇设计工作室并非法律名称。但不查不知道,人民教育出版社(以下简称人教社)也不是它的注册全称,不存在的还包括人教社官网标注的“人民教育出版社课程教材教育研究所”。
人教社明知不存在的“工作室”还是登上了孩子们的书本
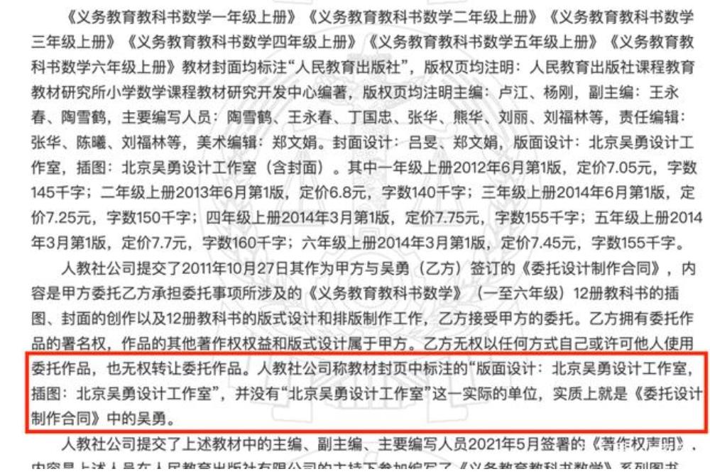
在裁判文书网公布一份判决中,人教社称教材封页中标注的“版面设计:北京吴勇设计工作室,插图:北京吴勇设计工作室”,并没有“北京吴勇设计工作室”这一实际的单位,实质上就是《委托设计制作合同》中的吴勇。
如果北京吴勇设计工作室在工商部门注册了,我觉得登在教材也不无大碍。但是既然在法律也不曾注册为企业或个体工商户等,实际上单位也不存在,为什么不存在的单位竟然还在孩子们的教材上被标为版式设计和插图单位?这种做法照实让人费解。

判决书摘要
“人民教育出版社”也不是它的法律名称全称
人民教育出版社并非法律注册名称全称,它全称为人民教育出版社有限公司。

人教社注册信息
之所以为公司,是伴随着我国文化体制改革,人教社作为事业单位也改制。虽然人教社现在是企业,但是一般书本上也不标注全称,还是标注“人民教育出版社”,很多出版社也是这样做的,比如高等教育出版社、中国法制出版社、法律出版社。
2010年12月和2011年3月,国家先后相继组建了中国教育出版传媒集团有限公司和中国教育出版传媒股份有限公司相继成立。
中国教育出版传媒股份有限公司是人教社的唯一股东。 经查询,这个股份公司是很厉害的,不仅控股人民教育出版社,还控股高等教育出版社、语文出版社,还控股上市公司“龙板传媒”和“山东出版”。
中国教育出版传媒股份有限公司的控股股东为中央央企中国教育出版传媒集团有限公司。
人教社官网标注的课程教材研究所也已经注销
人教社官网现在仍然标注的人民教育出版社课程题材研究所,曾经是存在的,以前是事业单位,但是经查询事业单位在线,该研究所已经注销。
但既然已经注销了,就没有了法律主体资格,人教社还在其官网标注研究所名称,虽符合历史情况,但终会导致一般公众的混淆,这种做法也是令人费解。

人民教育出版社官网

教材研究所注销信息