
2019年还有40天就要结束。最近,我们在后台和社群里收到很多法学生的反馈——
一种是关于应届生求职艰难的:
“大四毕业,从今年5月到现在一直投简历,一直在陪跑,就是拿不到offer。”
另一种是关于实习留用艰难的:

这两种情况,应届生没有找到实习留用机会,或者通过实习没有拿到留用offer,都导致他们错过了今年的律所招聘季。
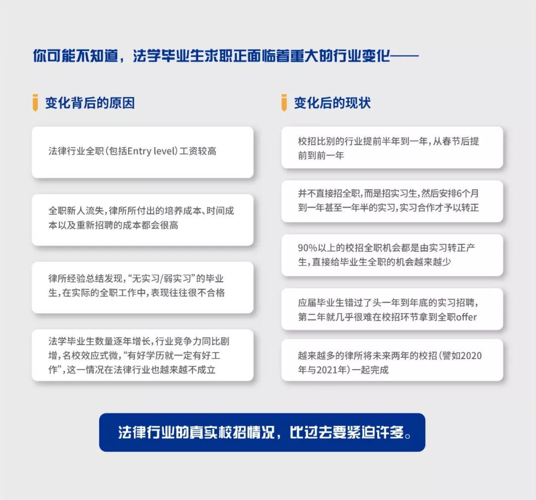
法学生现在面临的求职困惑与矛盾,与律所最近招聘趋势的变化息息相关。
1、顶尖律所当前更多通过“实习留用”的方式筛选新人律师,而不是直接校招。
在最近热播的一档职场观察类真人秀《令人心动的offer》中,很多人都在关注素人法学生进律所实习、法律案件、新人职场等等话题。但别忘了,这个真人秀的核心规则是“8名优秀的律所实习生,争夺2-3个律所留用机会”。
这其实反映了最真实的律所招聘现状:实习留用。

找到有留用机会的实习,第一关就是“时间线”。
应届生进入律所实习,从开始大批招聘的11月起,将随着时间的推移而减少。
对于2020届毕业生来说,现在的招聘机就会是非常重要的。这段时间你要找的实习,一定是能拿到留用机会的实习!
以竞天公诚的校招为例,国内顶级律所的校招时间基本从11月初开始,到12月结束,随后安排笔面试,年前就可以拿到offer。

在最近3-4年长期发布律所招聘信息的过程中,我们发现,律所在每年2月-5月发布的岗位信息,标注有留用机会的岗位比11月减少至少50%。而其中很多还注明是开放给非应届法学生。
和多位律所HR的交流,每年1月之后,就不再招募应届生作为实习生。一来律所岗位渐渐饱和,二来律所也没有那么长的考察期可以留给应届毕业生。
所以对于2020届毕业生来说,当2020年开始的时候,留用机会就基本没有了。
换句话说,2020年毕业的小伙伴,如果想走律所实习留用进入顶尖律所,也就剩下这40天的机会了。
2、律所实习留用,到底有什么标准?
把握时间线保证你投递通过的大盘,但得到实习offer,还要过五关斩六将。尤其是有留用机会的实习,律所对法学生背景和技能的考察更加严谨。

很多法学生即使背景不错,通过简历关,也容易在笔面试环节被淘汰。缺乏求职技能和实务技能是主要原因。
看《令人心动的offer》可以发现,其实院校简历和面试的光环也只能带你到律所门口,但从第一个法律实务的工作开始,大家就又站在同一起跑线上。
不仅拼知识能力,还要兼顾如何将过硬的法律素养运用到律所实务中去,并且还会考验沟通、抗压等心理素质。
在现实中,天同、大成等律所实习留用可以达到60%。金杜有超过70%的全职岗位是实习转正来的。但作为实习生,在金杜被转正的机会并不高。金杜专门的实习生留用项目“铸金计划”的留用率在30%-50%之前。
这就意味着有很多法学生即使找到可留用实习,辛辛苦苦工作了几个月之后,也面临被淘汰的“失业”结局。
等于错过了律所招聘季。

所以总结一下:
1、找实习要找带留用的,但2019年还有最后一个多月的机会;
2、这种实习从申请到结束,每一关都有极高的淘汰率;
3、如果没有在12月之前找到可实习留用的机会,就基本与顶尖律所无缘了。
许多同学要说,道理我都懂,现在怎么办?
在这样的招聘趋势变化之下,针对大多数法学生的困境,我们推出了专攻律所实习留用的“鲲鹏计划”——
2019年最后40天的机会,我们帮你稳赢。












-END-
如果你正在求职,或者对自己的职业规划有一定的困惑,欢迎在后台回复“求职”,会有专业顾问为你量身定制专属求职方案!