导读:众安尊享E生升级了,是否值得买?
今天的文章比较长,开头我就直入主题了:
众安财险的尊享E生系列产品,在2019年3月份进行了一次新的产品迭代。升级产品怎么样?
精算君的简评是:
1. 新产品在最高可连续投保年龄上,从80岁升级到105岁(注意,这款产品仍然非保证续保,只是放宽了连续投保的最高年龄);
2. 原来首次确诊癌症0免赔,升级到首次罹患100种重疾后0免赔。
3. “增量”升级产品,保费基本没涨。
尊享E生系列的持续升级,从侧面证明这款产品在过去几年取得了一定成功,众安也有了长期经营百万医疗险的动力和基础。这对于百万医疗险的长期稳定性,给消费者提供稳定的产品供应,非常重要!
下面,我们来细说这次尊享的升级,以及跟市场竞品的比较。
一、尊享E生进化史
众安尊享E生从2016年推出市场,到2019年,虽然已经只是走过3年,但已经迭代大大小小十几次。
从基本保险责任看,尊享E升从2016版到2017版、再到2018旗舰版,都沿用一版比较稳定的产品责任和定价基础(1年期非保证续保、普通疾病医疗费300万,癌症额外300万),每年升级更多是增加各种附加险或增值服务。
在2018年的旗舰版,我们已经看到了非常丰富的医疗增值服务和可选附加保障。
到了2019年版本,又有什么新的变化呢?

(一)主体责任升级
1. 延长可连续投保的最高年龄,从原来的80岁拓展到105岁;
2. 扩展“癌症0免赔”到“100种重疾0免赔”,即在投保后首次确诊100种特定重疾,确诊当年以及后续连续投保每年的免赔额,自动下降为0。
这两点也是原来众安尊享系列一直被消费者所诟病的,这次升级后,终于填坑成功。
(二)自选责任升级
1. 将“癌症特定病房医疗费用报销”,升级到“11种指定严重疾病/重大手术的特定病房医疗费用报销”。

2. 原有院外(处方)靶向药的报销,扩大到包含一般药物的外购。

至于价格,众安给出了比较足的诚意,虽然保险责任有所升级,主险的保费没有增加, 5-10岁还比原有保费下降。特需赴日医疗,在25岁之前做了下调,针对41岁以上人群上调。

综合来看,目前,除了因众安财险牌照限制、无法提供保证续保条款外,新尊享E生缺点不多了。跟之前的尊享E生系列产品比,目前升级的尊享E生2019版,值得买!
那么,很多已经购买过尊享E生系列的用户,能否在续保时,选择续到这款2019版呢?
众安给出的续保规则是:
1. 无论是否曾经获赔,都可以续保时选择2019款新产品。如果有理赔过,则保额维持最初。(请大家务必注意这条)
例如 :最初买的尊享E生是2017版,保额100万,如果没有理赔过,可以直接按照2019年版本续保。如果已经发生理赔,续保2019版本,保额维持100万。
2. 如果很早就买了尊享E生,目前的保单中不包含付费的加油包:“共享免赔、质重医疗、赴日医疗、特需医疗”等附加保障项目,本次续保想要新增“加油包”,就要重新做一次健康确认(如下图),如不符合,不建议添加新的加油包。

3. 另一种情况,如果我们之前买尊享E生时,已添加过“加油包”了,续保时,也会有上图的提示。经了解,首次投保时候符合健康告知即可,后续只是作为一个提醒而已。
最后,如果你原合同已到期并按照旧版的尊享E生或2018年的旗舰版续保了,也不用着急,因为这本身就是1年期产品,今年续不上,明年到期后就可以了。
二、尊享升级,与同行竞品对比
在说这个问题前,我必须先跟大家解释一件事情:“为什么我推荐的百万医疗险不是很多?”。
这是因为:
1. 从消费者角度说
我观察到大部分购买这类产品的个人消费者,考虑最多的是:产品续保稳定性,保障性价比、理赔是否能跟得上。很多小伙伴,已经实际上把百万医疗险这种不保证续保的1年期、或定期(5-6年)保证续保的产品,当成是长期险来购买和持有。
2. 从保险公司角度说
寿险公司,经营长期险为主,不擅长经营这类短期、件均保费偏低的百万医疗险,所以他们通常是长期险搭售的方式来销售,不会做主推。中小型寿险公司,因为没有庞大的长期险保费规模,它们都曾尝试做这类产品,最后水土不服纷纷退出。
目前国内对个人单独销售的百万医疗险,主要由财险和健康险公司经营,他们希望通过这类产品切入个人保险市场。但多数财险和健康险公司虽然都开发了产品,但因为缺乏有效的流量支持,产品卖不出多少保费,这些百万医疗险的经营持续性较差。
所以,医疗险卖不出规模,就没有经营基础,再便宜的产品,我也不买。能被我推荐的百万医疗险,产品即便不是最便宜,但是一定是目前市场上规模比较大、保险公司有持续经营产品的动力和能力的。
这也是为什么我推荐产品特别少的根本原因。
百万医疗险消费建议:
作为消费者,买了这些产品,我建议不能简单着眼于眼前的保障性价比,产品稳定性也是一个重要的考虑因素,买了就接着持有、接着续保。

这次众安尊享E生2019版,与市场主流产品对比如下,大家可以参考看看:
1. 产品责任对比
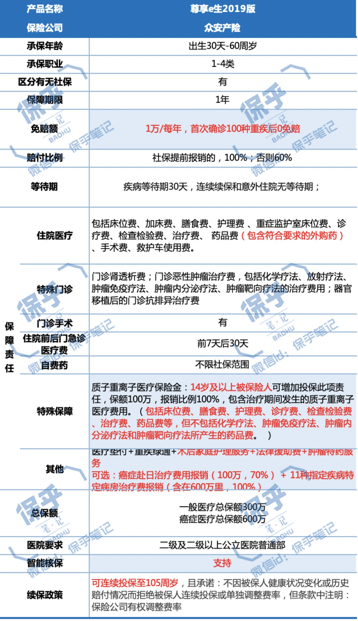
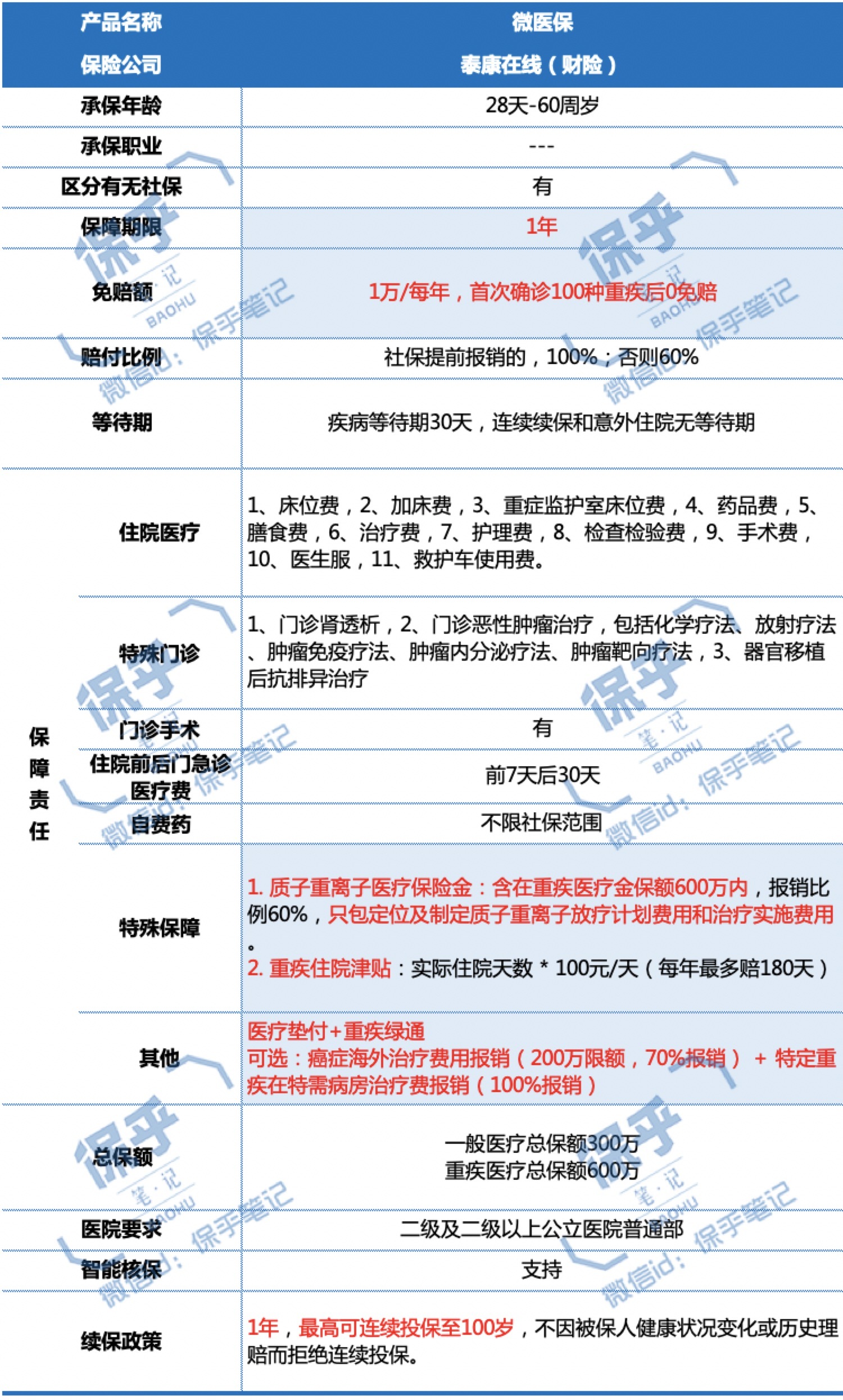
包括:尊享2019/好医保/平安E生保/微医保/华夏医保通

尊享E生2019版

支付宝好医保

平安E生保保证续保版

微医保

华夏医保通
2. 不同年龄点的主要保费对比

这里,我先说结论:
1. 如果看中附加增值服务和可选责任的丰富程序,可以优先选择尊享E生。
2. 如果你看中性价比+6年保证续保,可以选择人保健康的好医保,但是提醒大家,如果有比较多的既往症或健康异常,买好医保可能会存在“小风险”,下面给大家另说。
3. 看中承保公司品牌,可以平安E生保保证续保版。
最后提醒:购买医疗险,做好如实告知是不给日后理赔埋坑的大前提!
关于每一款产品的详细点评,大家可以接下来仔细看看。
(一)众安尊享E生2019版
必须承认,尊享E生系列受限于众安财险牌照问题,无法提供保证续保条款。
但从保障福利的丰富程度看,众安尊享E生保持了自己优势,在所有竞品中它的可选附加责任是最丰富的。例如外购药报销的问题,不仅提供费用报销,还通过第三方药品机构的支援,能解决目前很多医院没有药品的问题;附加赴日医疗,也能让我们多了一个选择;质子重离子报销目前也包含了床位费膳食费检查费等,也比目前其他公司的要求更为宽松。
而且众安同时支持在线智能核保 + 人工核保(邮件)两种核保方式,能让消费者如实告知后更放心地买!
(二)支付宝好医保
支付保好医保6年保证续保产品,价格上基本做到了极致优势,健康告知也非常宽松,加上一个值得点赞的亮点“6年保证续保期间内共享一万元免赔额”。
说明:6年内共用免赔额怎么理解?举个例子,在6年保证续保期内,例如第二年,发生一次住院医疗,一共花费30,000元,扣除医保已经报销的20,000元后,全部自费10,000元,免赔额10,000元被全额抵扣。在剩余保证续保期内,再发生的住院医疗费,保险公司在理赔时,直接按照“合理医疗费用 –社保已经报销部分”来理赔,不用再计免赔。
不过也有小伙伴吐槽,好医保健康告知问卷的确问的很少,要求很简单,在免责条款中有“被保险人在首次或非连续投保时未如实告知的既往症、及在本合同首次或非连续投保保单签发日前24个月内已经存在的疾病,保险公司不赔”的约定,一些健康告知未曾问及的病症,未来如果再次发生,是否会因此而拒赔呢?
这个问题所带来的理赔纠纷,我在知乎上看到相关案例了。
所以,我在这里再次呼吁人保健康和支付宝,让保险回归常识,医疗险的健康告知复杂点、问得清楚一点、细致一点,并没有关系,让客户通过智能核保引擎让如实告知后再买,别给理赔留下小尾巴!
所以,如果你确认自己非常健康,没有任何异常,买好医保非常合适。如果自己有相关既往病史不确定能否按照监管告知就买,可以通过好医保的在线智能核保系统,做了如实告知后再投保。
也可以找其他产品(例如平安E生保或者众安尊享E生)的智能核保系统去看看。目前众安尊享E生还支持人工(邮件)核保,可以将智能核保问卷外的异常问题,通过这个方式提交保险公司做核保审核。

(三)平安E生保保证续保版
作为同样6年期保证续保产品,平安E生保价格比支付宝好医保更贵。平安嘛,价格贵点,是一贯的产品路线。
从保险利益上看,对比例如支付宝好医保,平安E生保没有“6年共用免赔额10000元”和“上海质子重离子治疗费用报销”。对比众安尊享E生,平安E生保目前不提供癌症海外医疗和指定疾病特定医疗等自选责任。
但是,平安E生保加入了“初次确诊恶性肿瘤1万元的确诊津贴”和“初次确诊恶性肿瘤后的保费豁免”。如果是首次罹患癌症,平安E生保提供1万元津贴填补当年医疗费用报销时的免赔额,但是后续年度的免赔额自动恢复到10000元,这也是目前这款产品与主流竞品(患癌或重疾后,免赔额下降为0)的对比中,存在的一个保障Bug。
总体而言,如果你原来就是平安的粉丝,或者已经买了平安E生保系列产品,或者买保险非常看重背后承保公司的品牌,我建议你可以考虑购买或者续保到这款产品。毕竟平安E生保也是1年1次升级,目前比好医保、尊享E生缺少的那些增值服务和可选保障,可能2020年版就升级回来了!期待(☆▽☆)
提醒:如果已经买了平安E生保系列产品的小伙伴,续保时想要转到保证续保版,平安的规则如下:
未曾发生过理赔的,在平安健康发送的连续投保短信通知中,点击进入续保链接时,可以选择续保至最新的E生保保证续保版,并按照新条款享受保障福利和按照新费率缴纳保费。

(四)泰康在线微医保
跟众安尊享E生一样,同样受限于泰康在线(财险)牌照的问题,目前微医保无法提供保证续保条款。目前泰康在线微医保和众安尊享E生比较相似,这两款产品目前有点直接对彪的意思。
在基本保障福利上,两款产品相似度接近95%,微医保比尊享E生多了一个重疾住院津贴。在癌症质子重离子治疗费用报销责任上,微医保提供的报销额是含在600万重疾医疗额度内,报销比例为60%;尊享E生则提供单项100万限额,但报销比例提高到100%。但我认为,尊享E生的100%报销比例,真实案例中能获得的理赔金额更多。
在附加增值服务上,目前微医保支持 “住院押金垫付”和“重疾就诊绿通”,比尊享E生略少。
在可选责任上,目前微医保同样支持指定疾病特定医疗费用报销,但是指定疾病的种类只有5种比尊享e生2019版的少,但是没有单项限额。微医保也包含癌症海外就诊医疗费用报销,目前除了日本外,还支持韩国的一家医院,报销额也比尊享E生更高,达到了200万。
目前微医保采用了类似好医保的简易健康问卷(比好医保多了过去1年是否存在体检异常和特定症状的问询),也可能会存在“某些没有被问询的健康异常未及时告知带来的理赔小尾巴”。
微医保同样支持在线智能核保系统,大家可以尝试在里面找找,进行如实告知后再投保。
总体来讲,微医保和众安尊享E生有着不相伯仲的产品竞争力,这两款产品如果你已经购买了其中一款,建议继续持有、连续投保下去即可。

(五)华夏医保通(普惠版)
最后,我们看华夏医保通。
旧版的华夏医保通,去年引起了非常大的争议,按照去年监管规定调整以后,新的华夏医保通(普惠版)已经上市销售,当然,依旧要先买华夏的长期险(重疾/年金)后才能*绑捆**买到医保通。
如果你看中的是华夏的长期重疾险或者年金保险,附加一份医保通(普惠版),还是挺合适的。但是如果你说看中医保通(普惠版),被迫花多几十倍的价钱买一份长期险,我认为就不太理智了。
面对个人单独销售的百万医疗险,这篇文章介绍的好产品,选择很多!
对比过往的医保通,这款产品在新的监管要求下,因为仍然是非保证续保的1年期产品,条款中去掉了“终身保额没用完可续保”的不合规定义,改成了跟目前百万医疗险类似的年度保额。
另外,在免赔额的处理上,华夏医保通与同类竞品有所不同,增加了一个2年无理赔优惠。
即:10000元的初始免赔额不变,连续两年如果没有向保险公司申请过理赔,免赔额自动下降1000元,免赔额最多下降到5000元。每年连续投保时,按照已经调整的免赔额续保。但是,在发生理赔后,免赔额会回调去10000元,然后重新开始下一次无理赔优惠考察。
这也算是通过提供更好的赔付条件,鼓励消费者维持健康的一种方式吧!
保乎·小结
今天的文章,算是对新版尊享2019的测评,也是对目前市场在售百万医疗险的一次综合回顾!
总体来讲:这几款百万医疗险,都有自己的特点,怎么买,看上面的投保攻略吧!
竞争越充分、信息越透明,产品迭代速度通常最快,互联网保险,对于百万医疗险的进化,整体是一个有益的促进作用,也反哺了消费者。
好的,今天的文章就到这里,如果你觉得有用,欢迎大家转发或留言。
如果要进一步了解众安尊享e生2019版本和平安e生保保证续保版,关注保乎笔记微信公众还,点击菜单栏第二栏->好想推荐->严选产品->“医疗”。