阻容降压原理
阻容降压是利用电容在交流信号中所具有的阻抗对交流信号进行分压,降低输入到负载的电压的一种技术。
通常用于小功率的负载供电,比如电表、温控器、LED灯等。
不需要使用变压器,只需要几个电阻、电容,对市电进行分压,再接到稳压器件(如三端稳压器、稳压二极管等),可以给负载提供小体积、低成本的稳压电源。
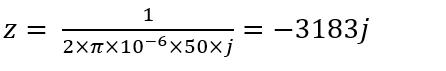
在频率域,电容的阻抗Z与频率的关系为:

电容阻抗计算
式中,j为虚数、ω为角频率,ω=2*π*f(f为信号频率),C为电容的容值。
电容的容值越小,阻抗越大。
对于50Hz的市电,当电容容值为1uF时,电容的阻抗:

1uF电容对于50Hz信号的阻抗
值得注意的是,如果3183Ω的电阻接到220V的市电,消耗的功率为:
P=220*220/3183=15W,这是非常大的功率,会产生巨大的热量。
但是对于电容,其产生的功耗为虚功,是被电容存储转移的能量。
并不会发热,不会造成能量的损耗。
当电容与负载串联时,如下图,假设负载的等效电阻为RL。

与负载串连的等效电路
此时,负载电阻RL得到的分压为:

公式1. 负载分压值
流经整个回路的电流为:

公式2. 回路电流
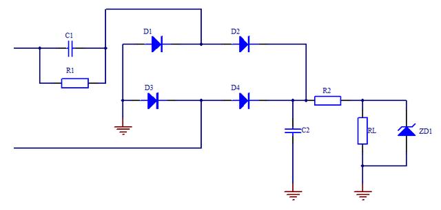
交流市电经过降压之后,再经过桥式整流转成直流,由稳压二极管或者稳压器稳压,给负载提供工作电源;
阻容降压器件参数计算

阻容降压典型电路
C1为降压电容,需为无极性电容,耐压一般取630V。
R1为泄放电阻,用于断电时,电容C1所储存的电荷的泄放,可以选择1MΩ的电阻。
D1、D2、D3、D4构成桥式整流电路,将交流电源整成直流。
R3为稳压二极管ZD1的限流电阻;
ZD1为稳压二极管,用于给负载提供恒定的电压。
RL为负载的等效电阻。
根据负载工作电压,负载电流大小确定电容C1的容值。
负载电流包括由稳压电源供电的所有器件,包括单片机及其外围电路,
还包括稳压二极ZD1的工作电流,为了使得ZD1能可靠得稳压,流经ZD1的电流至少需要达到1mA。
假设单片机及外围电路电路的工作电流为15mA,加上流经稳压二极管的电流1mA,则负载电流为16mA。
这里的16mA是指直流平均值,对应交流的真有效值需要乘以波形系数1.11,所以真有效值为17.6mA。
如果负载工作电压为5V直流,由C1分压之后得到的交流真有效值需要达到8V以上。
负载的等效电阻为500欧。
由公式2,可以解得电容C1的容值为0.25uF,可选择0.3uF的电容。
此时,电容C1的阻抗为10.6kΩ。
此时,电阻R2两端的压降为:8/1.11-5=2.27V。
电阻R2的取值为2.27V/16mA=141Ω,可以选择100Ω的电阻。