#清风计划#我国是人口大国,同时也是用药大国,但原研药价格高昂,导致仿制药金额在医药市场的比例高达90%。也就意味着,仿制药的质量和疗效,关乎着人民群众用药安全,也关乎医药行业的健康发展。因此,国家药监局从2016年展开仿制药质量和疗效一致性评价,以保障药品安全性和有效性。
一致性评价的要求也是相当严格:国家基本药物目录(2012年版)中2007年10月1日前批准上市的化学药品仿制药口服固体制剂,应在2018年底前完成一致性评价,其中需开展临床有效性试验和存在特殊情形的品种,应在2021年底前完成一致性评价;逾期未完成的,不予再注册。这就诞生了“289基药目录”。

“289基药目录”是指根据《关于落实〈国务院办公厅关于开展仿制药质量和疗效一致性评价的意见〉有关事项的公告》所附2018年底前须完成仿制药一致性评价品种目录。该目录共列出了289个仿制药,涉及17740个批准文号、1800多家企业。
但是,到2018年年底,“大限已至”,结果却不妙!药监局发文称,截至2018年11月底,已完成112个品种的评价,其中属于《国家基本药物目录(2012年版)》289个基药相关品种的只有90个。
国家也很无奈,过去的药品审评标准没有强制要求仿制药与原研药质量和疗效一致,所以有些药品在疗效上与原研药存在一定差距,需要改进提高,但企业不配合,再加上有些药物是临床必需或市场短缺用药,不是轻易就能“踢”出药品市场的。
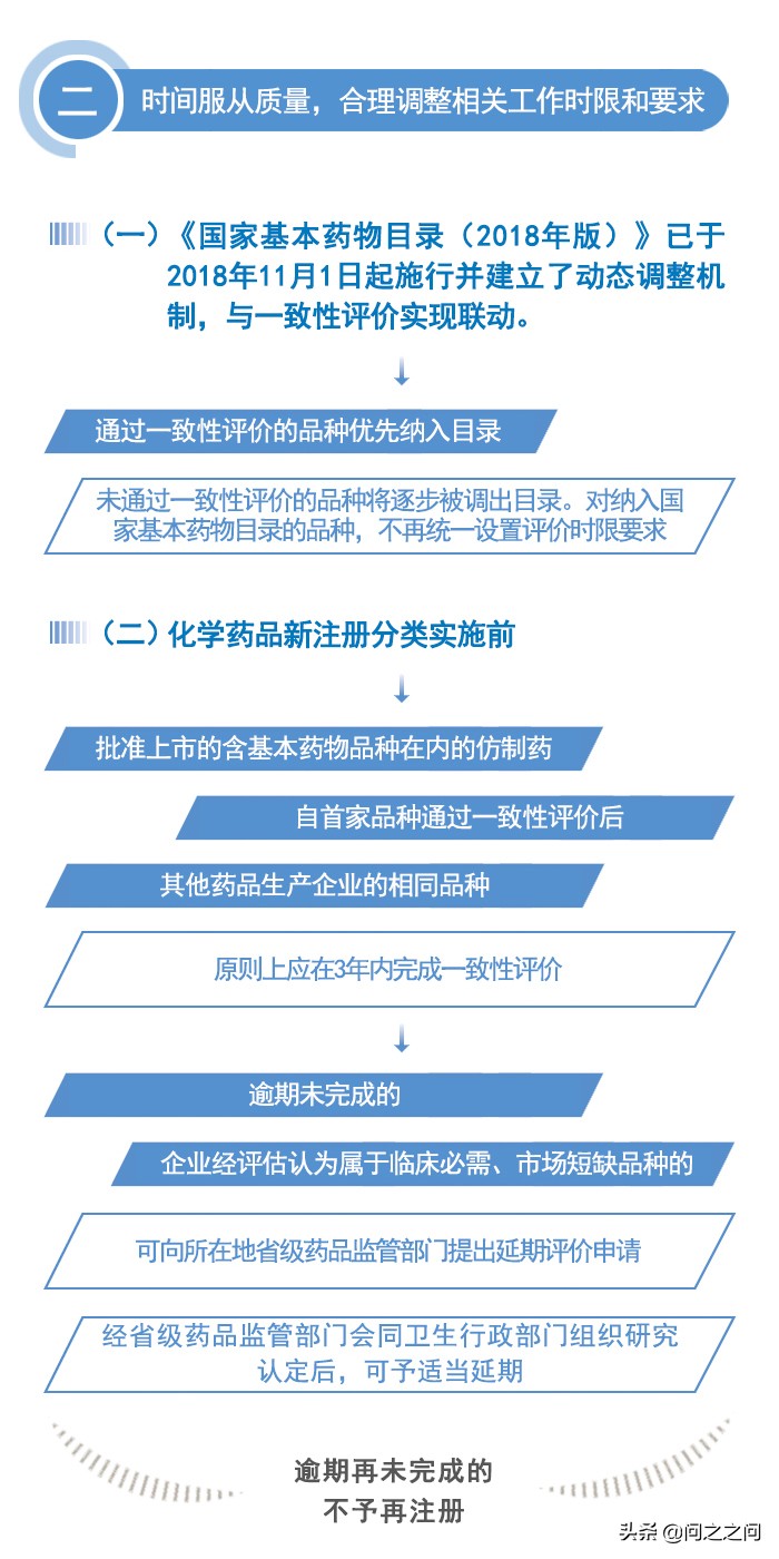
进而,2018年12月28日,国家药监局发文《关于仿制药质量和疗效一致性评价有关事项的公告》,取消了一致性评价时限,很多企业可是“松了一口气”。但这一政策同时强调通过一致性评价的品种优先纳入目录,未通过一致性评价的品种将逐步被调出目录。对纳入国家基本药物目录的品种,不再统一设置评价时限要求。

也就是说,“一致性评价”和“国家基本药物”的动态调整之间联动起来。简单地理解,过了一致性评价,可以优先考虑进入基药目录,没过的就自生自灭吧,毕竟基药目录是“防治必需、保障供应、优先使用”的,和医保挂钩的,市场有多大,药企掂量掂量就会懂的!此外,通过一致性评价的品种,在说明书和标签上可以标注,并纳入《中国上市药品目录集》;对同品种药品通过一致性评价的药品生产企业达到3家以上的,在药品集中采购等方面,原则上不再选用未通过一致性评价的品种。
查询仿制药一致性评价的进程发现,截止2019年2月14日,只有126种仿制药通过质量和疗效一致性评价,此前药监局已经公布了5批(共57种),之后通过的只是收载入《中国上市药品目录集》,可在国家药品监督管理局药品审评中心(CDE)官网上查询。

126种药品通过一致性评价

通过一致评价的126种药品名单

通过一致评价的126种药品名单

通过一致评价的126种药品名单
126种仿制药,归属于57家药企(以药企名称区分),其中华海药业有10种药品通过一致性评价,成为最大赢家!其次是药友制药和四川科伦,分别有6种药品通过一致性评价。

药企通过一致性评价药品数量
而一致性评价通过数目最多的药品还要数抗生素(阿莫西林胶囊5个、头孢呋辛酯片5个)、心血管药物(苯磺酸氨氯地平片5个、厄贝沙坦片5个、瑞舒伐他汀钙片5个)和抑郁症药物(草酸艾司西酞普兰片5个)。其次是阿托伐他汀钙片、恩替卡韦分散片、恩替卡韦胶囊、硫酸氢氯吡格雷片和盐酸克林霉素胶囊,有4个之多。

药品通过一致性评价数量

药品通过一致性评价数量
比较特殊的是恩替卡韦分散片和恩替卡韦胶囊,因为药监局未公布这两种制剂的的参比制剂,而相关药企是以恩替卡韦片为参比制剂,也就意味着其一致性评价意义并不大。(仿制药参比制剂是国内进行仿制药注册申请及仿制药一致性评价的基础,参比制剂应为处方工艺合理、质量稳定、疗效确切的药品,分散片或胶囊与片剂剂型不一致,在药动学参数上必然不一样。)
有人会问,“如此大费周章地搞一致性评价,费财费力,意义何在?”那我要告诉大家,一致性评价是创新的基础,药品的本质是化合物,化合物可以简单地在实验室合成,但要最终用到人身上,那就比如有剂型,有了剂型,药物进入体内的吸收、分布、代谢和排泄过程就会有差异。不同厂家的药物虽然含量一致,但就是进入人体后的药动学过程不一样,也就导致药效的不同。
因此,必须不遗余力地进行仿制药一致性评价,保证仿制药在质量和疗效上与原研药一致,在临床上实现与原研药相互替代,即可以节约医疗费用,也有助于提升我国仿制药质量和制药行业的整体发展水平,保证公众用药安全有效和生命健康。