企业内训师常常会遇到一个困惑,怎么样让枯燥的知识点好玩起来?
这个问题,真的是“常常”遇到。
要先声明一个观点,这个标题和我的价值观不相吻合。
我认为 「只有枯燥的讲解,没有枯燥的知识」 。
用这个标题,只是为了让更多人容易理解。今天分析两个案例,看如何用“教学设计”的视角,让知识点“好玩”起来。
案例一:
| 琐碎、枯燥的规章制度怎么变“好玩”?

规章制度类的课程有很多特点,但是似乎没有一个特点是正面的,最终结果常常是“讲了也白讲”的感觉,这对讲师的打击是巨大的,而且必然会让学员丧失对此类培训的信心,形成恶性循环。
我们尝试着用下面的方法,将课程设计为一场竞赛活动。
整体来说就是要塑造一个人物形象,整个课程使用他遇到的事儿给串起来。
大致授课过程是这样的:
▷
课程一开始,介绍人物角色,例如一个刚入职的客户经理,比如“小蔡同学”。
场景1:
描述故事 :小蔡同学工作的第一个月,他遇到了……问题,结果他……做了。
邀请投票 :对?错?不确定?(部分题目可以也使用ABCD带有迷惑性的选项)
寻找论据 :小组讨论,代表发言
争辩阶段 :请持相反意见的同学反驳
讲师总结 :找到课程原本要讲授的规章制度原文,讲解分析、增强示例、举一反三、融会贯通。
确认没有问题进入场景2
场景2:
工作第三个月,小蔡同学又遇到……问题,结果他……做了。
重复上面的过程。
重复场景3、4、5,直到结束。
在上述设计的执行过程,还有两个重要技巧。
其一, 流动分组 ;
其二, 即时奖励 。
所谓流动分组,就是小组不是固定的,而是按照“价值观”走在一起的人。
例如在场景1里,认为对、错、不确定的,各自临时组成一组在一起讨论。
流动分组还可以增加“用脚投票”的环节,即小组代表发言后,问学员观点是否发生了变化,如果改变主意,可以站到别人那儿。
所谓即时奖励,主要是奖励两个人群。一是代表发言的人,二是选项正确的人。
代表发言应该立即给予荣耀徽章,例如在某宝很容易买到的可以粘贴在身上的贴纸,更好一点的是可以挂在脖子上或者钉在衣服上的徽章。
每一个场景结束,对当前场景选择正确答案的学员要给予即时奖励,例如一个两三块钱的真空卤蛋、一块两三毛钱的糖,这个要看预算,如果没有预算就用积分卡。
需要提示的难点:
①
设计场景问题是难中之难,决定成败关键。
题目需要具备有两个特点:一个是有争议(这样才有讨论可能,同时建议培训过程闭卷),另一个是覆盖广(场景不能太多,但要包含大多数知识点,所以出题人要先把重点找出来,再凑到场景上)。
②
讲师中间串场能力要求较高,新讲师可能控不了场。
案例二:
| 抽象、难懂的管理课程怎么变得“好玩”?
关于这个问题,我向你分享 管理高尔夫/本垒打 的模式。

最初这种学习方式是从中国台湾地区传到大陆的,其核心在于将高尔夫/本垒打的体育竞技规则,转化为培训课程的积分规则,从而让培训课程具有了游戏化教学的特点。
管理高尔夫、本垒打在过往都是商业课程才有的,企业内训师是否能够尝试呢?
在过往是有成功案例的,当然这需要我们在课程设计上下足功夫。
大致的授课过程是这样的:
介绍规则:
此类课程的整个课程就是由若干题目构成的,所有题目大约都有5个备选选项。
学员必须分组,讲师介绍积分规则,规则类似于高尔夫/本垒打的比赛规则。
题目1:
讲师介绍题目及选项。
每个人独立思考,确认个人认为的答案。
小组讨论,选出你们组共同认为的答案。
小组代表发言,相互PK。
讲师公布答案。
每个人可以对照得出自己的成绩,并记录在表格上。
小组的成绩会公开展示。一般来说要有一张大的积分榜,积分会变动,有时候还会*退倒**。整个过程模拟一场高尔夫/本垒打的比赛。
第二题,重复上面的过程,直到结束
需要提示的难点:
①
这套方法的有趣之处,在于高尔夫/本垒打得积分规则。
但是高尔夫/本垒打是一项小众运动,大多数人并不了解,规则的学习成本有点高。
讲师同时也是裁判,对规则必须很熟悉。
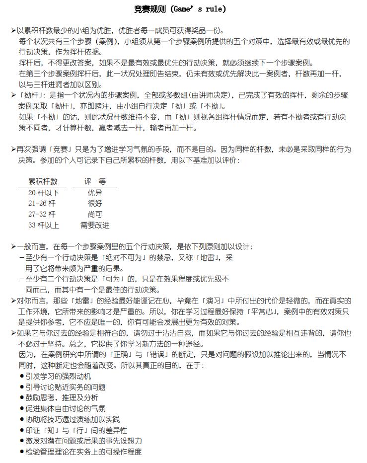
我收集整理了一份大致的规则,可供参考:

②
题目设计需要有争议,这样才能讨论得起来。
一般来说,5个选项中,包含一个易忽略的地雷(选了地雷要扣分),两个正确答案且其中有一个最佳答案,剩下两个为常规错误选项。
以上就是我与你分享的两个实操案例。
这两个案例看起来都相对复杂,但其实所用到的方法,也都是最底层的方法。
「教学方法设计=步骤+素材+活动」
想找到一条合适的学习路径即流程,可以直接套用梅里尔五星教学法、加涅九步教学法等经典的教学流程,也可以在这些经典方法的基础上进行优化、改造,然后再根据课程及学员情况选用恰当的素材、活动即可。
更多
更多文章或职场资料
请私信回复“ 更多 ”获取