获取本报告PDF版请见文末
出品方/分析师:德邦证券/倪正洋,邵玉豪
1、利元亨:国内锂电池制造装备行业领先者
1.1. 专注智能制造研发,已成为国内锂电制造装备行业领先者
利元亨自成立以来,始终专注于智能制造装备的研发、生产及销售,为锂电池、汽车零部 件、精密电子、安防、轨道交通等行业提供高端装备和工厂自动化解决方案,未来致力于成为全球一流的工厂自动化解决方案供应商。

其中在锂电领域,公司已成为国内锂电制造装备行业领先者。
回顾公司发展历史,公司创始人团队自 2002 年即开始对自动化装备研发进行探索,2003-2009 年先后成立同心模具塑胶制品厂、利元亨精密五金配件加工部和利元亨精密自动化有限公司,不断积累经验。
上市公司的前身广东利元亨智能装备有限公司成立于 2014 年。2018 年 6 月,公司由有限公司整体变更为股份有限公司并于 2021 年 7 月 1 日成功在上交所科创板上市。
未来,在专注服务锂电池行业龙头客户的同时,将积极开拓其他应用领域行业客户,不断提升在智能制造装备行业的地位。

公司股权结构稳定,实际控制人为周俊雄先生和卢家红女士。
截止 2021 年 8 月,公司第一大股东为利元亨投资,持股 45.57%。公司实际控制人为周俊雄及卢家红女士,双方为夫妻关系,通过利元亨投资、奕荣投资、弘邦投资、卡铂投资、昱迪投资和直接持股控制了公司 52.56%的股权。
管理层来看,周俊雄先生担任公司董事长兼总经理,负责战略、流程、技术和工程等。卢家红女士担任公司副董事长及营销总监,主要负责营销及客户沟通维护。周俊杰先生为公司工程总监,负责设备在现有情况下的优化,更好的满足客户的需求。杜义贤博士为公司监事会 主席及研究院院长,负责平台型技术的研究以及与高校、工程院、人才和海外机构的合作。高雪松先生担任董事会秘书及财务总监。

产品分布锂电制造、汽车零部件、其他行业等多个领域,布局锂电池设备制造全产业链。
按照应用领域划分,公司主要产品包括锂电池制造设备、汽车零部件制造设备和其他行业制造设备。公司锂电制造装备主要应用于锂电池制造工艺的中后段环节中的电芯装配及电芯检测。“方形动力电池电芯装配线”、“三层全自动热冷压化成容量测试机”及与惠州学院共同完成的“锂电池激光焊接关键技术研究及产业化应用”项目均处于国际先进水平。
目前公司正逐步对锂电池设备全产业链进行布局,技术覆盖锂电全生产环节高端智能装备制造,是具备动力电池电芯装配、电池模组组装及箱体 Pack 整线智能成套装备制造技术的少数企业之一。
公司的汽车零部件制造设备包括快插接头、相位器、车门限位器、汽车天窗等零部件装配检测设备,其他领域制造装备主要应用于精密电子、安防、轨道交通和医疗健康等行业。

公司自成立以来丰富专机产品类型、向整线演进,设备关键技术指标不断提高。
公司自成立以来,不断丰富锂电池专机设备产品类型。目前已基本覆盖了锂电池中后段全部生产工艺,并在部分生产环节实现了整线的集成化。汽车零部件产品类型也不断增多,已实现了数字化车间的升级。
公司关键技术的研发经验已不断积累,成熟度的掌握也不断提升。如热冷压化成容量测试机,自 2014 年以来生产效率、柔性、产能等指标逐年显著提升。

公司第一大客户为新能源科技,占比约为 70%,客户集中度较高。
锂电制造装备分消费锂电与动力锂电两类,公司目前仍以消费锂电设备为主。自 2014 年 设立以后,公司即与新能源科技(ATL)开始建立合作关系。当时公司以自动化进程较慢、行业内竞争程度相对较低的电芯检测核心设备化成分容测试机作为切入点,进行技术攻坚、发展自己的优势产品。

截至 2021 年 5 月,公司新能源科技相关在手订单约达 19.75 亿元;在动力锂电池领域,公司已与龙头企业宁德时代、比亚迪、力神建立了长期的合作关系。多年发展,公司在行业龙头客户供应链体系中的地位不断提升,已建立了稳定持续的合作关系。
2020 年,公司前五大客户 占比约为 86%。其中,第一大客户新能源科技占比约达 70%,客户集中度较高。

1.2. 锂电设备制造为主,2021H1 业绩同比+999%
公司主营业务收入以锂电制造设备为主,2020 年锂电制造设备收入占公司总营收的 83.18%。2020 年锂电设备收入中,消费类占比 90.4%,主要系公司主打产品消费类软包锂电池化成容量测试机在行业内领先。
其次,公司积极开发电芯装配环节产品,已向消费锂电客户全生产环节渗透。此外,公司积极开拓动力锂电领域业务,已实现稳定持续的销售。

2016-2020 年,公司营收年复合增速达 58.1%,业绩年复合增速达 82.7%。
2021H1 实现业绩 0.99 亿元,同比+998.6%。2016-2020 年,公司持续高增长,营收实现年复合增速 58.1%,业绩实现年复合增速 82.7%。2021H1,公司实现营收 10.47 亿元,同比+108.4%,实现归母净利润 0.99 亿元,同比+998.6%,实现扣非归母净利润 0.97 亿元,同比+2201.6%。
业绩的同比大幅高增,主要系新产品如电芯装配设备、新型电芯检测设备在 2021H1 得到了量产验证,成熟机型销售量增多,而去年同期受新冠疫情冲击使得大客户验收推迟、收入表现较差所致。

积极新开拓多个产品,使得公司综合毛利率略有下降。
2020 年公司实现综合毛利率 38.33%,同比-1.34pp,2021H1 实现综合毛利率 39.22%,同比+8.31pp。 2020 年综合毛利率的有所下滑,主要系 2018 年以来公司积极向整线拓展、新开拓多个产品系列所致。
整线业务发展历史较短,产品较新,定制化属性更强。如物料传送等工艺尚未稳定成熟,耗费的物料、人工成本较高。
2021H1 毛利率的上升主要是同期营业收入的大幅增加所致。随着新产品系列的逐步迭代稳定,相关毛利率有望保持稳定。

1.3. 专注研发,研究院+工程中心研发体系推动公司技术进步
完善治理使得2019年起管理费用率有增加,2021H1期间费用率达31.11%,同比-0.28pp,控制正持续向好。2018-2020 年,公司期间费用率分别为 25.6%、30.6%、29.6%。其中,管理费用率由 2018 年的 8.8%提升至 2020 年的 11.1%,增加 2.3pp。
主要系公司为进一步完善治理,提升管理水平和加强内部控制、聘请了较多的行政管理人员所致。研发费用率由 2018 年的 10.88%上升至 2020 年的 11.48%,+0.6pp。财务费用率由 2018 年的 0.38%上升至 2020 年的 1.5%。
销售费用率2020年达5.53%,同比-0.38pp。2021H1,公司整体期间费用率为31.11%, 同比-0.28pp,持续向好。
近三年研发费用率均值为12.17%,2021H1实现研发费用率11.75%。公司是高新技术企业,高度重视研发。
截止2021H1,公司累计获得授权专利783件 (2021年新增170件)、授权软件著作权181 件(2021年新增25件)。其中,公司核心技术包括成像检测、一体化控制、智能决策、激光加工、柔性组装、数字 孪生等。
这些技术是公司产品设计和生产的基础,最终通过在搬运、加工、组装、检测和包装等环节或者整体车间的应用实现下*行游**业智能制造水平的提升。
2016- 2020 年,公司研发费用从 2265 万元提高至 1.64 亿元,研发费率从 9.89%提高 到 11.48%,近三年研发费用率均值达 12.17%。2021H1,公司研发费用达 1.23 亿元,同比+82.96%,研发费用率达 11.75%。

研究院+工程中心研发体系,布局前瞻性预研及应用研究。
公司的研发体系分为两部分:
1)研究院:负责对下*行游**业智能制造新工艺、新技术的前瞻性预研。
部门通过核心技术平台进行基础研究,研发符合市场需求和公司发展战略的前沿技术。
例如,高速高精度控制技术、激光焊接及切割技术、产品视觉检测及缺陷识别技术、数字孪生技术、移动机器人控制技术等,保障公司在行业中始终处于技术领先的地位。预研的研发流程主要包括市场分析、项目立项、实验方案设计、评审结项等。
2)工程中心:负责对下*行游**业智能制造新工艺、新技术的应用研究。
部门通过设计机械解决方案、电气控制解决方案和软件解决方案,积累沉淀结构标准、电气标准、外观标准、装配调试标准等,能够广泛适用于新能源、汽车零部件、精密电子、安防和轨道交通等多个行业的工业流程,保障公司在市场上始终领先的竞争力。
应用研究的研发流程包括需求分析、项目立项、方案架构设计与评审、方案细化设计、BOM 和 SOP 的制定、验证与优化设计、评审结项等。

公司对主要研发人员实行股权激励计划,以保持研发团队稳定性和持续的创新动力。
公司综合考虑员工学历、专业资质、科研能力和对公司的贡献,选定了 11 名核心技术人员,包括技术负责人、研发负责人和研发部门主要人员。
相关研发人员共计持股 30.49%(上市前)。公司主要研发人员通过直接持股或持股平台间接持有公司股份,能够享受公司发展成果,有利于保持研发团队的稳定性和持续的创新动力。

2、电动化大势所趋,锂电设备未来三年年均市场空间超六百亿
2.1. 电动化大势所趋,锂电池需求正持续高增
锂电池需求持续高增,新能源汽车、3C 数码领域、储能、小动力和电动工具是锂电池主要下游应用市场。
据高工产研锂电研究所(GGII)统计数据显示,2020 年中国锂电池出货量为 143GWh,同比增长 22%,预计 2025 年中国锂电池市场出货量将达到 615GWh,2021-2025 年年复合增长率超过 25%。
从具体应用领域来看,新能源汽车、3C 数码领域、储能、小动力和电动工具是锂电池主要下游应用市场。

新能源汽车用动力电池出货量占比持续提升,已远超其他应用终端。
据高工产研锂电研究所(GGII)统计数据,2020 年中国新能源车用动力电池出货量达 80GWh,同比+12.7%。
从占比来看,动力电池出货量占中国锂电池市场份额的 56% 以上。动力电池按形状分类可分为,方形、圆柱、软包电池。
从形状上看,方形电池出货量占比从 2017 年 57.5%增长到 2020 年的 80.8%。方形电池占比持续提升,主要由于近三年国内动力电池市场集中度进一步提升,TOP3 占比上升。
而国内头部电池厂 CATL、BYD、国轩高科目前仍均以方形动力电池为主,一定程度上带动了方形电池占比的提升。圆柱电池占比达 9.7%,同比+2.4pct,主要系国产特斯拉 Model 3 等车型销量大幅提升,带动 LG以及松下在国内动力电池出货量的提升。
在特斯拉 4680 大圆柱效应带动下,预计圆柱电池在动力电池领域的占比有望继续提升。

电力与通信储能市场快速增长,带动国内储能锂电池出货量同比+71%。
据 GGII 统计数据显示,2020 年中国储能电池市场出货量为 16.2GWh,同比+71%,主要系电力与通信储能市场快速增长带动了国内储能锂电池出货量的持续增加。
细分领域来看,发电侧、电网侧、分布式储能领域均有利好。
发电侧与新能源的配套解决消纳问题、与火电机组联合参与电网调频等辅助服务,已获得相应的调频补偿收益;电网侧,调频调峰出现了市场增量,以锰酸锂电池为代表的调频市场出现了一定增量;分布式储能领域已重点配套了光伏、分散式风电等领域,形成了分布式的风光储系统,带动了储能锂电池出货量的增加。

储能需求正急剧升温,未来四年年复合增长率超过 30%。
将储能技术应用于电力系统,可以弥补电力系统中缺失的“储放”功能。从而使得刚性的电力系统变得更加柔性,特别是平抑了大规模清洁能源发电接入电网带来的波动性。
从电力系统细分的角度来看,储能在发电侧、输配电侧、用电侧都不可或缺。从市场角度 看,国内储能市场参与者也正持续升温,除了宁德时代、阳光电源、比亚迪、南都等传统代表,国内新势力也正不断涌现,包括华为、远景以及明阳智慧能源。
GGII 预计储能市场未来几年仍将加速发展,到 2025 年储能电池出货量将达到 68GWh,预计未来四年年复合增长率超过 30%。

2020 年 3C 数码终端总体电池需求稳中有增,其主要增长点来自于国产数码锂电池在国产终端的比例继续提升及*子烟电**等新型产品。
据 GGII 数据显示,2020 年中国 3C 数码电池出货量达 36.6GWh,同比+8.8%。
与 2020 年相比,3C 数码 终端领域出货量明显提升的设备包括:物联网终端设备(POS 机、智能机器人)、 平板电脑、笔记本电脑、5G智能手机、TWS 耳机电池、ETC 用电池、*子烟电**电 池以及家用小电器电池。
具体而言,5G智能手机的增加主要系换机潮带动,而笔记本以及平板受线上工作模式的推动也显著增长。
未来,随着 5G 技术推广带来的民用无人机、智能可穿戴设备等产品的兴起也将进一步带动 3C 消费类电池的增长。
GGII预计,未来几年 3C数码电池需求增速仍将保持 5%~10%左右的增长。
国内锂电两轮车用锂电池出货量达 9.7GWh,同比+78%。据 GGII数据显示, 2020 年锂电二轮车用锂电池(含共享电单车、共享换电柜)出货 9.7GWh,同比 +78%。
下游锂电轻型车市场需求大幅增加,主要系国内和海外需求两方面增加影 响。其中国内而言,一方面受中国 3C 标准执行,新产两轮车锂电池应用占比持续 提升,对铅酸电池替代加速。
另一方面,据 GII数据显示,国内共享电单车投放量 同比+310%,共享电单车换电柜投放量同比+150%;海外而言,欧洲国家对电动 两轮车也实施了高额的补贴,使得海外市场需求翻倍增长,带动了上游锂电池出货量的提升。
预计随着国内共享市场规模提升,行业标准化、规范化将逐渐完善。 加之,锂电池替代铅酸加速,轻型车市场需求仍将持续增长。 TTI 等主流电动工具厂商的产业链加速向中国转移,带动电动工具锂电池出 货量同比+124%。
据 GGII 数据显示,2020 年国内电动工具用锂电池出货量达 5.6GWh,同比+124%。下游需求的大幅增加,一方面系以 TTI为首的国际电动工 具终端企业逐渐将产业链转向中国,促进国内电动工具锂电池产业加快行业转型 与布局。
另一方面,疫情导致家庭 DIY工具、无绳化电动工具需求提升,带动上游锂电池需求提升。此外,电动工具由有线逐步切换到无线,无线电动工具对动力要求比较高,使得单个电动工具使用电池数量增加,带动锂电池出货量提升。
2.2. 传统消费锂电市场需求稳定,新型应用场景将带来行业新机遇
笔记本、智能手机等传统消费类领域市场需求稳定,新型电子领域拓展将为消费锂电市场带来更多机遇。近年来,伴随着国民经济水平和居民消费能力的提升,我国对消费类电子产品的需求量不断扩大,这为消费电池行业的发展奠定了坚实的应用基础。
总体来看,在笔记本电脑、智能手机等传统消费类领域,锂电池市场规模较为稳定。笔记本电脑市场增速放缓,但整体仍呈现增长态势,智能手机市场呈现恢复性态势,具有一定的增长空间。同时,行业在可穿戴设备、无人机、蓝牙音箱等新兴电子领域呈现出较快的发展态势。此外,5G技术的普及、应用场景的持续拓展将给锂电池市场带来更多机遇。
智能手机和平板电脑消费对笔记本电脑市场需求影响有所消退,疫情冲击再次释放行业需求。2011 年后,全球笔记本电脑出货量受智能手机和平板电脑等可 替代消费类电子产品快速普及的冲击,其部分功能被智能手机、平板电脑所分流, 出货量连续 5 年呈下滑趋势。但随着越来越多的轻薄商务笔记本电脑、二合一混 合笔记本电脑、可折叠显示屏、新型铰链、双显示屏等新产品、新技术的出现,智 能手机和平板电脑对笔记本电脑行业的冲击有所消退。
受2020年新冠疫情影响,远程办公、在线学习、网络游戏等市场的潜力被充分激发,笔记本电脑依靠强大的信息数据处理能力、优异的性能和多样化的娱乐性等特点吸引了诸多用户。
根 据 Omdia 数据,2020 年全球笔记本电脑出货量达到 2.21 亿台,相较 2019 年的 1.72 亿台增长了 28.49%。 笔记本电脑市场在 5G 技术快速普及下将获得新的发展契机。
笔记本电脑是 人工智能、云计算、区块链等新兴技术、新产业的基础,5G技术带来的高网速可 以促进云服务的普及。以提升云服务用户体验为目标,市场对笔记本电脑轻薄性、 功能性和便携性提出更高的要求,全新的交互形式将催生出新的业态。
在 5G 技术高速发展的大背景下,笔记本电脑作为万物互联的载体之一,将会扮演更加重 要的角色。
根据 Omdia 预测,2023 年全球笔记本电脑的出货数量将达到 2.68 亿 台,2020 年至 2023 年复合增长率为 6.64%。

笔记本电脑便携性要求提升软包电池渗透率。
目前,便携性已成为笔记本电 脑厂商的首要考虑因素之一,而锂电池作为笔记本电脑重量最大的零件之一,也 必然往更轻、更薄的方向发展。传统的圆柱形锂电池逐渐将被重量轻、容量大的 软包锂电池取代。
根据 Techno Systems Research 数据显示,2015 年软包电池 在笔记本电脑锂电池中占比仅为 35.82%,2020 年软包电池占比已提升至 88.18%,预计 2021 年软包电池将普遍应用于笔记本电脑中,其市场占比将增至 95.29%。
伴随笔记本电脑便携性不断被重视以及关键技术的不断突破,软包电池 的渗透率将更进一步提升,其市场规模亦将得到较大提升。

2019 年中国平板电脑市场复苏,受 2020 年新冠疫情影响,居家远程办公和 在线教育等活动对平板电脑需求再次上升。
由于平板电脑更换周期较长,且智能 手机不断发展,屏幕尺寸不断变大,对平板电脑的市场需求造成影响。
根据 IDC 数据统计,平板电脑的出货量近年来逐渐下降。2019 年中国平板电脑市场复苏, 出货量达 2240 万台,系 2015 年以来首次实现同比增长。其中消费市场出货量约 1760 万台,同比增长 6.73%,拉动了整体市场的回暖。
2020 年,受新冠疫情影响,居家远程办公和在线教育等活动对平板电脑需求较大。2020 年第四季度,全球平板电脑的出货量高达 5220 万台,同比增长了 19.50%。

全球智能手机市场已进入平稳发展阶段,5G 新技术将为其提供持续强劲的动力。
全球智能手机出货量从 2010 年的 3.04 亿台增长至 2016 年的 14.73亿台。伴随着智能手机渗透率不断提升,智能手机整体性能的显著提升使得换机周期不断延长。2017 年后,全球智能手机已进入平稳发展阶段。
受疫情影响,2020 年全年智能手机出货总量达 12.92 亿部,同比下滑了 5.9%。其中,根据中国信息通信研究院统计,2020 年国内市场 5G 手机累计出货量 1.63 亿部,上市新机型累 计 218 款,占智能手机出货量和新上市机型数量比例分别为 55.04%和 60.06%。
根据 IDC 数据,预计 2021 年 5G 智能手机出货量将占全球智能手机销量的 40% 以上,到 2025 年占比将增长至 69%。5G智能手机在功能不断强化的同时,对电池的性能提出了更高的要求,为消费锂电市场发展提供了持续强劲的动力。

智能手机电池向大容量、高倍率等方向发展,软包锂电池将普遍应用于手机。
面对不断增大的手机续航压力,手机厂商通过增大手机电池容量来进行解决,推动智能手机电池向大容量、高倍率等方向发展。从近年来占比变化情况来看,手机锂电池主要向软包电池方向发展,市场占比逐年提高。
根据 Techno Systems Research 数据统计,2015 年软包电池在手机锂电池中占比为 53.72%,2020 年软包电池占比已提升至 87.53%,预计 2021 年软包电池将普遍应用于手机中,其市场占比预计将增至 89.74%。

随着可穿戴设备种类的增加、产品技术的成熟、用户体验的提升以及成本的下降,其市场已进入高速发展期。可穿戴设备是指能直接被穿戴在人身上或能被整合进衣服、配件并记录人体数据的移动智能设备。
市场主流的可穿戴设备主要涵盖了蓝牙耳机、智能手表、智能手环、健康穿戴、智能眼镜等。根据 IDC 数据,相比 2019 年全球可穿戴设备出货量为 3.46 亿台,2020 年全球可穿戴设备出货 量达到 4.45 亿台,增速达 28.4%。
同时,IDC 预计 2024 年全球可穿戴设备出货量将达到 6.32 亿台,2020 年至 2024 年复合增长率达 9.17%。蓝牙耳机将会是可穿戴设备市场主要增长驱动力之一。
目前智能手机制造商逐步放弃 3.5 毫米耳机插孔,作为智能手机音视频内容重要传输的工具,蓝牙耳机将会迎来广阔的市场空间。
根据 IDC 数据,2020 年全球蓝牙耳机出货量将达到 2.34 亿台,占全球可穿戴设备 59.2%的市场份额,2024 年出货量将实现 3.97 亿 台,市场份额占比提升至 62.8%,2020 年到 2024 年之间复合增长率达到14.1%。
无人机产业蓬勃发展,锂电需求将迎来较高的增长态势。无人机是智能制造领域的重要组成部分,世界上许多发达国家和新兴工业国家,例如欧美、日本等都将无人机作为发展重点。
目前,我国无人机产业发展势头迅猛,具备了自主研发能力,形成了配套齐全的研发、制造、销售和服务体系,部分技术达到国际先进水平。
Mordor Intelligence 发布的《Unmanned Aerial Vehicle Market (2020-2025)》报告显示,2016 年全球无人机市场规模就已突破 120 亿美元大关,预计 2025 年市场规模保持高速增长到 740.1 亿美元,复合增长率可达到 22.40%。

智能家居行业的高速发展和细分产品智能化、可移动化趋势创造消费锂电行业需求新增长点。
智能家居是以住宅为平台,利用综合布线技术、网络通信技术、安全防范技术、自动控制技术、音视频技术将家居生活有关的设施集成,构建高效的住宅设施与家庭日程事务的管理系统。
得益于近年来物联网应用的普及以及基础层技术的支持,智能家居行业不断突破日用家居的界限,为传统家居行业带来了全新的产业机会,获得了快速发展的契机。根据 Strategy Analytics 数据,受 2020 年新冠疫情的影响,2020 年全球消费者在智能家居相关设备上的支出从 2019 年的 520 亿美元降至 440 亿美元,但市场规模将在 2021 年逐步复苏,消费者支出将增加至 506 亿美元,2020 年至 2025 年智能家居设备消费者支出预计年复合增长率约 15%,2025 年将达 885 亿美元。
2.3. 锂电设备行业未来三年年均市场空间超 600 亿元
2.3.1. 锂电池生产包括极片生产、电芯组装、后处理三大步骤
锂电池生产涉及前段、中段、后段设备。锂离子电池电芯的生产程序,一般分为极片制作、电芯组装、后处理(激活电芯)等三大步骤,前段极片制作涉及设备包括搅拌机、涂布机等,产值占比约 35%,中段电芯组装涉及设备包括卷绕机、叠片机等,产值占比约 30%,后段后处理涉及分容化成、检测设备等,产值占比 约 35%。

前段锂电设备中核心产品为涂布机,约占前段设备产值的 50%。
核心企业包括先导智能、科恒股份、璞泰来、赢合科技。产业调研来看,前段设备中,核心产品为涂布机,约占前段设备产值的 50%,新嘉拓(璞泰来旗下)、雅康精密(赢合科技旗下)、浩能科技(科恒股份旗下)等在涂布机领域处于领先地位。

中段锂电设备中最核心的设备是卷绕机和叠片机,约占中段设备产值的 60%。
中段锂电设备核心企业包括先导智能,赢合科技等。先导智能是宁德时代核心供应商,在中段卷绕机,以及后段后处理设备领域处于行业领先地位,并具备锂电设备整线生产能力。
赢合科技作为一家综合实力较强的锂电设备企业,在前段涂布机、中段卷绕机等领域,市场认可度较高。产业调研来看,其中卷绕机、叠片机是中段设备中最核心的设备,约占中段设备产值的 60%。

化成、分容、检测是后段中最核心的设备,约占后段设备产值的约 70%。
后段设备核心企业包括杭可科技、先导智能等。杭可科技从事分容化成设备领域业务,消费电子客户包括 LG、三星等消费电子巨头,并拓展成为 LG动力电池后处理设备供应商,现已进入 CATL 体系。
先导智能通过并购泰坦新动力,依托宁德时代核心供应商地位,迅速做大做强。
利元亨从事分容化成设备领域业务,同时公司积极布局全产业链,目前具有锂电制造设备整线生产能力,与新能源科技合作持续稳定。
产业调研来看,其中,化成、分容、检测是后段中最核心的设备,约占后段设备产值的约 70%。

2.3.2. 电池供给端——基于主要电池厂的扩产规划测算设备未来三年年平均空间超600亿
动力电池厂商装机量中日韩三足鼎立,CR10 集中度持续提升。根据 SNE Research 数据,2020 年全球动力电池装机量达 137GWh,同比增长 17%。
其中,宁德时代以34GWh的装机量,成为全球最大动力电池企业,市场份额为24.82%,连续第 4 年占据全球动力电池装机量第一的位置。

据 SNE 数据,在 2020 年全球 动力电池装机 TOP10 企业中,中国电池企业占据 4 席,分别为:宁德时代、比亚 迪、远景 AESC、国轩高科,合计市场份额达 37%;LG 能源、三星 SDI 和 SKI 三家韩系电池企业合计市场份额 33%;松下全球市场份额 18%。
整体来看,2020 年全球动力电池装机电量 TOP10 排名呈现明显的中日韩三足鼎立的竞争格局。
此外,GGII 数据显示,2020 年全球动力电池装机 TOP10 企业合计装机量约为 126.47GWh,占全球动力电池装机总量的 93%,同比增长 4%。
2019 年,这一数字分别为 102.4GWh 和 89%,行业集中度正持续提升。

基于全球主要动力电池厂商扩产规划,测算锂电设备行业市场空间。
以单 GWh 设备投资额为 2 亿元/GWh。乐观预计到 2023 年,未来三年合计新增锂电设备需求达 1898 亿元,年平均设备需求量超 632 亿元。

3、从消费向动力进击,专机产品拓展蝶变
3.1. 产能扩张+员工规模增长助力公司满足下游旺盛需求
设备行业产能紧缺,供给端情况成为公司关注重点。自 2020 年第四季度以来,国内外动力电池企业纷纷启动扩产计划。
进入 2021 年,动力电池产业扩产提速,新建产能规模和投资规模均超过往。据高工锂电数据统计,仅在 2021 上半 年,国内动力电池新增规划产能达 745GWh,投资总额超 2587 亿元,对应锂电 设备投资金额达 1490 亿元。
然而,锂电设备属于非标定制化设备,在动力电池产能大规模增长需求下,具备规模化供应能力的锂电设备商数量有限。当前设备行业普遍存在产能紧缺的情况,优质设备产能稀缺,企业交付压力突出,锂电设备进入卖方市场,供给端情况成为关注重点。

公司已拥有3个制造基地,仍在积极进行产能提升计划。
截止目前,公司已拥有 3 个制造基地,分别位于惠州、博罗和宁德。自 2018 年开始,公司积极进行产能提升计划以满足销售订单增长带来的生产场地需求,其主要计划有:
1)马安工业园(小地块)项目,占地面积 18.04 亩,于 2018 年开始正式开工建设,截止 2020 年,该项目累计投入 2.59 亿元,目前已投入使用。
2)柏塘工业园一期,占 地面积 76.16 亩,于 2019 年正式开工建设,截止 2020 年累计投入 1.18 亿元,目前所有厂房已达到预定可使用状态。
3)工业机器人智能装备生产项目(简称生产项目),该项目为公司此次募投项目之一,预计在 2022 年投入使用。
4)柏塘工业园二期,项目总预算 1.83 亿元,目前处于前期规划设计阶段,尚未开始动工。 截止 2020 年底,公司自有土地面积 131.74 亩,租赁土地面积 31.55 亩,共计 163.29 亩,较 2018 年增加 107.71 亩。
此外,2021 年,公司房屋面积(含有厂 房部分)258.25 亩,其中自有房屋 154.21 亩,租赁房产 104.03 亩,较 2016 年增加 233.63 亩。

生产募投项目市场前景可观、客户需求旺盛,将承载未来新增市场需求。
我国制造业即将进入全面转型升级阶段,公司此次生产项目投资生产的产品属于工业机器人智能装备,在产品技术和产能规模上响应国家鼓励与号召,受到国家政策的大力支持。
市场发展前景可观,未来客户需求旺盛。
此次生产项目拟募集资金总额为 5.67 亿元,其中建设投资 4.68 亿元,主要用于厂房建设装修费、设备购置费、工程建设其他费用和预备费,占该项目投入总资金的 82.65%。铺底流动 资金 0.98 亿元,占该项目投入总资金的 17.35%。
项目预计将新增安装和调试车间面积 6.53 万平方米,新增员工人数为 1200 人,项目建成后首次全部达产后可实现营收 11.88 亿元,净利润 2.08 亿元,将承载公司未来新增市场需求。

公司员工规模持续扩大,2020年末已较去年同期增长105.3%,为满足下游增量市场打下坚实基础。
公司从事的行业是技术与人才密集型产业,需要大量具有经验的技术人才和管理人才。由于人才培养周期较长,且公司业务正快速发展,因此人才供应将成为一大关键因素。2018 年末、2019 年末及 2020 年末,公司员工人数分别为 1485 人、2232 人和 4583 人,2020 年末员工人数较同期+105.3%。
其中,2020Q3 末较 2020Q1 末员工人数增加 80.3%,二三季度人员大幅增加。具体而言,管理人员2020Q3末达1125人,较2020Q1末的482人增加了133.4%;生产人数 2020Q3 末达 1928 人,较 2020Q1 末的 932 人上升了 106.87%;销售人员 2020Q3 末达 103 人,较 2020Q1 末的 76 人上升了 35.53%;技术人员2020Q3 末达 861 人,较 2020Q1 末的 738 人上升了 16.67%。
充足的人员储备将助力公司满足下游未来的增量市场。未来,随着公司募投项目的推进,人员储备有望进一步扩大。

公司重视持续的研发投入,研发费用率高于行业平均。
公司专注于智能制造装备技术研发、工艺开发,产品设计等,将研发积累和技术创新放在企业发展首位。2018-2020 年,公司研发费用率分别为 10.88%、14.14%和 11.48%,高于行 业平均研发费用率的 7.58%、9.40%和 8.70%。
同时,公司与华中科技大学、中科院深圳先进技术研究院、广东省智能制造研究所、广东华中科技大学工业研究院、中国北方车辆研究所等高校或研究所进行“产、学、研”合作,通过将公司的产品研发经验与高校等科研机构的理论研究经验相结合,为公司原有产品的升级换代和新产品的开发提供支持。

公司重视研发团队建设,研发人员数量未来将持续增长。
公司十分重视研发团队建设,创立研究院+工程中心研发体系。此外,公司外聘行业内专家,聘请中国工程院谭建荣院士担任首席技术顾问、德国汉堡科学院张建伟院士为外籍科学 家,进一步帮助公司把控前沿技术发展方向,并在新技术落地应用、高层次人才招聘和培养等方面获得长足发展。
2018 年末和 2019 年末,公司研发团队不断壮大,研发人员人数分别为 493 人和 784 人,分别占比 33.2%、35.13%,高于同行业公司及行业平均的 21.84%和 26.25%。
2020 年末,研发人员人数增加至 949,随着公司研发成果的积累,研发人员占比有所回落,下降至 20.71%。
随着研发中心项目的推进,预计 2022 年末独立建设的激光实验室、智能控制实验室和人机协作实验室合计增加 200 人左右。

3.2. 高度重视关键共性技术,打造锂电数智整厂解决方案
实现高精度、高稳定性、柔性的生产需依靠关键技术装备的提升、关键共性技术的研发和支撑软件的创新。工业制造的发展需求是提高生产效率、提高产品质量和定制化生产。
智能装备是实现工业制造需求的载体,必将朝着高精度、高稳定性、柔性生产的方向发展。生产精度越高,就是产生误差越小,产品的一致性就越高。
稳定性生产包括确保产品供应数量、频次和质量的稳定。柔性生产能实现单一产线制造出满足不同需求的产品,可以实现定制化。
实现这些指标的提升需依靠关键技术装备的提升、关键共性技术的研发和支撑软件的创新。
智能制造装备行业核心竞争力或技术实力关键指标为:关键共性技术的掌握 程度和具体产业化应用中相关技术指标先进性。
公司主要产品包括专机(单机或一体化设备)、整线(自动化生产线)和数字化车间。除工业机器人本体企业以外,行业标准多与具体的下游应用行业有关。我国乃至全球锂电池的智能制造应用发展迅速,但产品、技术和工艺路线仍未达到成熟和稳定的状态,相应装备行业标准较为滞后。因此,评价智能制造装备行业核心竞争力或技术实力的关键指标为 关键共性技术的掌握程度、具体产业化应用中相关技术指标先进性。
公司重视关键共性技术研发,积累了丰硕的研发成果。
公司的技术体系主要由五部分组成,分别为感知技术、控制技术、执行技术、数字化技术和人工智能技术。公司在关键共性技术方面具有一定的先进性,自主研发了智能制造相关的支 撑软件,为制造装备和制造过程的智能化提供技术支撑。
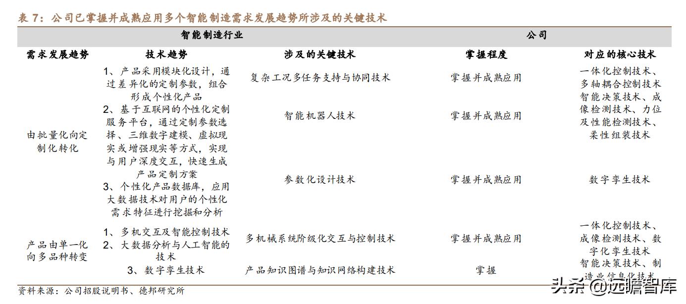
目前,智能制造需求发展趋势主要有:
1)由批量化向定制化转化,2)产品由单一化向多品种转变;
公司已掌握并成熟应用对应涉及的关键技术,包括成像检测、一体化控制、智能决策、激光加工、柔性组装、数字孪生等核心技术。未来致力于实现设备数字化和智能化。


持续跟踪智能制造趋势并进行前瞻性科研和技术创新,激光焊接技术科技成果处于国际领先水平。
2021年,公司继续发挥竞争优势,专注研发,与惠州学院共同完成了“锂电激光焊接关键技术研究及产业化应用”项目,针对锂电池产品高质、高效、高稳定性的激光焊接需求,研发了:
1)基于位置同步输出的焊接过程控制技术,实现在焊接路径变化处加速、减速过程中激光能量均匀作用在待焊接工件上。解决焊接过程中拐角处光不均造成焊缝凸起的问题,实现了高速激光焊接,提高了产品良率。
2)多轴同步焊接插补一体化控制技术,通过旋转连续焊接,实现激光能量跟随空间插补轨迹的位置、速度、时间进行同步输出,提高生产效率。
3)基于 2D/3D 混合视觉识别焊接质量检测技术,采用移动剖面轮廓线积分算法和基于转弯半径的图像角点检测方法,实现了焊缝表面缺陷的有效识别。
项目处经鉴定整体处于国际先进水平。公司核心技术产业化应用体现为成套智能制造装备,自主研发的锂电池热冷压化成容量装备处于国际行业领先水平。
近年来,锂电池的生产技术和工艺发展对锂电装备的要求表现为“三高三化”,即高精度、高速度、高稳定性、无人化、在线化和网络化。“三高三化” 也是锂电池热冷压化成装备指标先进性的衡量标准。
锂电池的化成容量工艺主要是形成“固体电解质界面膜”(solid electrolyte interface),简称 SEI膜,其成分、结构影响锂电池的容量及充放电效率等关键性能。
在化成工序中,软包电池压力控制精度、温度控制、充放电控制以及电池定位等性能参数,是影响SEI膜成分及结构的关键参数。
此外,电池生产的信息化系统能收集、分析生产过程中的工艺参数、产能及优率,是实现电池生产可追溯的关键。
在大批量生产过程中,智能生产调度技术能根据工艺自动调动生产过程,提升生产效率。

工业机器人智能装备研发中心募投项目带领公司技术研发实现新突破。
研发中心项目重点研发的方向主要有三个:激光技术、智能控制技术和人机协作技术。
项目拟募集资金总额为 1.28 亿元,主要用于研发实验室装修、设备购置费和研发人员费用。其中,建设投资 0.3 亿元,占项目投入总资金的 23.17%。设备购置费 0.84 亿元,占项目投入总资金的 65.13%。研发人员的招聘及培训费 0.15 亿元,占项目投入总资金的 11.69%。
研究中心项目通过先进研发设备的购置和高端人才的引进,可以提高公司产品研发能力、缩短开发周期、加快研发成果转化,实现技术新突破。

提出“海葵智造”锂电数智整厂解决方案,“软硬兼施”助力公司实现精益生产。
2020 年,公司提出了“海葵智造”锂电数智整厂解决方案,围绕一线真实的痛点和难点问题,帮助公司从三个阶段推进智能制造的升级,自下而上打通了数字壁垒。不仅提高生产过程中的合理性、可控性和自适应性,还帮助公司高效配置生产资源,实现精益生产。
“海葵智造”由“看得见的智慧”硬件设备和“看不见的智慧”软件系统两部分组成:
1)“看得见的智慧”硬件设备:
海葵智造的硬件设备已覆盖锂电池制造的极片成型、电芯装配、模组段、PACK 段,是整个“海葵智造”的载体。
在基于设备自动化基础上,依托工业以太网,建立五大数字化应用管理模块。通过数据采集、数据分析到实时监控、智能排产、设备预测性维护,打通制造运维到企业管理的数字化壁垒,提升生产过程的合理性、可控性和自适应性,提升企业高效配置生产资源,实现精益生产。

2)“看不见的智慧”软件系统:
软件系统包括 MES 系统、APS 系统、WMS 系统和 WCS 系统,主要解决产线灵活性不足、关键系统平台缺失、信息不能互通、产线的利用率比较低等痛点。
以工厂互联网互通平台、工厂布局及产线设计体系为基准,优化运营流程和管理策略,保障研发和工艺体系管理。通过人机料法环的互通互联设计,为企业管理层提供远期发展方向和蓝图规划。

3.3. 消费向动力出击,专机产品拓展蝶变、前景广阔
新能源科技是全球消费软包锂电龙头,2014 年-2020年出货增量占全球增量的35.16%以上。在全球消费软包锂电领域,最近三年,新能源科技的出货量占全球出货量持续占比30%以上。
根据日本 B3 报告,2014年至2020年,全球软包消费锂电池出货量增长了26.71亿颗,同期新能源科技出货量增长了9.3亿颗,占全球增量的35.16%以上。
新能源科技是公司第一大客户,公司持续受益于与其稳定持续的合作。
公司自成立以来就与新能源科技达成合作关系,进入了新能源科技的供应链体系。2018 年,在长期合作的基础下,公司成为了 ATL 设备类的核心战略供应商。最近三年,公司电芯检测设备订单占新能源科技的采购比例均在 60%以上。
公司电芯装配设备订单占新能源科技的采购比例逐年上升,为其提供的产品拓展至电芯制 造设备、电芯装配设备和电池组装设备,覆盖了锂电池全生产流程。
双方成立战略合作专项团队,从研发、技术、质量、交付、商务、运作总成本等环节开展深度协同。
在公司产品、技术满足新能源科技项目开发要求且与市场同类产品相比具有价格优势的前提下,新能源科技优先与公司进行技术沟通、合作开发。同时,新能源科技作为行业龙头,采购规模较大,公司将受益于与其稳定持续的合作关系。

公司产品系列不断增多,积极布局锂电设备制造全产业链,是少数实现整线集成的企业之一。
公司成立以来,锂电专机产品类型不断增多,从电芯检测专机拓展到电芯装配环节的市场,基本覆盖了锂电池中后段所有工艺段。部分环节已实现了整线集成,是具备动力电池电芯装配、电池组组装及箱体 Pack 整线智能成套装备研发制造能力的少数厂商之一。
目前,先导智能、赢合科技和公司均已实现锂电池各个环节专机的研发、生产和销售,并提供整线设备,产品类型覆盖较广。

消费向动力出击,公司具有动力锂电中、后段核心制造设备生产能力,技术工艺行业领先。
公司深耕锂电设备行业,随着动力锂电行业高速发展,公司受益于其关键共性技术的先进性,正在向动力锂电设备制造进一步拓展。
目前,公司已掌握动力锂电中、后段核心设备制造能力,技术工艺行业领先。
中段动力软包电池卷绕机:
该设备主要用于动力软包电池的自动卷绕,产能>=12PPM,实现电芯的卷绕和不同卷绕工位的自动转换,恒线卷绕速度可达3000mm/s。具有自动防卷、换卷功能。
张力实时监控,波动范围<=±5%。其控制精度高,有变转速、电子凸轮、同步控制的核心控制方式,使线速度波动<=±1.5%。

中段叠片成型一体机:
实现软包锂电池的极片制片、自动叠片、叠片过程中CCD检测阴阳极片错位值、复合前预切、热压复合、台阶电池组分离、二次热压、下料等功能。叠片循环为0.8s/次,极片堆叠精度为±0.2mm。

剑指动力长电芯制造,拓展动力锂电前段生产工艺,实现技术蝶变。
近两年,公司以强大的技术底蕴,支撑其在创新产品上不断深入与突破。其中,公司已在 长电芯组装线领域抢先获得突破,在合作企业项目中得到了充分验证,获得客户的一致好评。此外,公司积极向动力锂电前段生产工艺拓展,正在对双层宽幅高速涂布机进行研发:
1)2020 年,公司制造研发了方形铝壳长电芯组装线。
长电芯结构利用长而薄的形状特点提升了电池包Z向利用率,散热性明显提高,并且其本身可以作为结构件,叠加 CTP 技术,可以使电池安全性更好、成本更低、体积能量更高。
长电芯虽然可以有效减少结构性零部件的应用,但在同等工艺水平下,电芯越长,其在生产过程中的对齐度、效率、良品率也更会受到影响,而基于长电芯的 CTP 过程难度也将更高。
为了实现高良品率的规模化量产,公司围绕长电芯制造痛点,针对性创新研发了长电芯极耳折弯工艺、长电芯激光顶盖焊接技术;通过全方位除尘,有效防止电芯短路;采用关键包膜机构,精准包裹电芯;不同产品结构采用相对应的贴胶方式,从根源上解决极耳贴胶撕裂。
2)2021 年,公司正在开发双层宽幅高速涂布机。
代表着公司在动力锂电设备制造技术的领先性。目前能够生产双层涂布机的厂商有先导智能、赢合科技、璞泰来和科恒股份

公司与国内外动力锂电龙头企业建立合作,在手订单充足,增量市场广阔。
公司在创新产品上不断深入突破,与龙头企业宁德时代、比亚迪、力神等建立了长期友好合作关系。最近三年,公司前五大客户中宁德时代、比亚迪、力神和中航锂电装机量合计占比均在 60%以上,集中度较高。
打入龙头动力锂电池厂商的供应链体系,使得公司未来前景广阔。截止2021年8月25日,公司锂电领域在手订单金额为 45.54 亿元(含税),其中动力类锂电设备的在手订单金额为27.84 亿元(含税),占锂电领域在手订单的 61.13%。
2021 年,公司向动力锂电领域进一步出击,成为蜂巢能源的核心战略供应商并与德国大众汽车集团保持紧密商务联系。2021年7月,公司中标蜂巢能源欧洲工厂产品装配线,中标金额 1634 万欧元,海外市场业务初见成效。

4、盈利预测与相对估值
4.1. 盈利预测 关键假设:
(1)锂电池制造设备板块:
行业快速增长之下,锂电池厂产能持续紧张,推出了庞大的扩产计划并展开大规模设备招标,相关板块营收有望持续高增长。
预计 2021-2023 年,营收增速分别为65%/65%/50%。
(2)其他领域制造设备:
其他领域制造装备主要应用于精密电子、安防、轨道交通和医疗健康等行业。
预计 2021-2023 年 ,营收增速分别为50.0%/50.0%/30.0%。
基于以上假设,我们预测公司 2021-2023 年分业务收入成本如下表:

4.2. 相对估值
我们选取锂电设备行业相关的三家主流公司,2021 年平均 PE 为 68 倍。
在国内外碳达峰、碳中和共识下,下游新能源汽车及储能产业对动力电池的需求正大幅增加。多年发展公司已成为国内锂电池制造装备行业领先者,从消费向动力进击、专机产品正逐步拓展品类。
预计 2021-2023 年归母净利润为 2.2 亿元、3.9 亿元、5.5 亿元,对应 PE122、69、49 倍。

5、风险提示
下游投资扩产低于预期:
公司主营产品的销售会受到宏观经济波动和下*行游**业周期性波动的影响。公司属于装备制造行业,与下游锂电池等市场需求和固定资产投资密切相关。
新能源及其设备制造行业在国家政策的大力支持下,继续保持快速增长,但是如果外部经济环境出现不利变化,或者上述影响市场需求的因素发生显著变化,都将对锂电池及其设备制造行业产生较大影响。
如果下游锂电池生产商缩小投资规模,削减设备采购规模,则将对公司锂电池设备制造业务产生不利影响,从而对公司未来锂电池设备的销售产生重大不利影响。
产品和技术迭代更新风险:
燃料电池的应用技术、转换效率、生产成本有了革命性的突破,并对可充电电池产生了明显的替代效应,则公司所处的锂离子电池设备制造业将面临下滑。
—————————————————————
请您关注,了解每日最新的行业分析报告!
报告属于原作者,我们不做任何投资建议!
出品方/分析师: 德邦证券 倪正洋 邵玉豪
获取更多PDF版报告请登录【远瞻智 库官网】或点击链接:「链接」