蚕豆病即红细胞葡萄糖-6-磷酸脱氢酶(G6PD)缺乏症,是由于红细胞内先天缺乏G6PD的遗传性疾病。进食蚕豆、蚕豆制品、接触蚕豆花粉或某些药物时,可以引起红细胞破坏加速,产生严重的急性溶血性贫血,若不及时抢救治疗可危及生命。发病季节多在3~5月,即蚕豆成熟的季节,目前尚不能治愈,为终身疾病。

蚕豆病发病情况颇为复杂,如蚕豆病只发生于G6PD缺乏者,但并非所有的G6PD缺乏者吃蚕豆后都发生溶血。幼儿发病率明显高于成年人,男宝宝远多于女宝宝,母乳喂养的婴儿可通过乳汁诱发溶血。几乎所有药物或感染诱导的溶血患者都可平安地恢复正常,蚕豆病和伴有核黄疸的新生儿黄疸相对较危险,但经及时治疗病死率亦极低。
蚕豆病重型表现与中医黄疸之“急黄”相似。隋代《诸病源候论》有“急黄候”专条,说:“脾胃有热,谷气郁蒸,因为热毒所加,故卒然发黄,心满气喘,命在倾刻,故云急黄也”。

由于蚕豆病是一种重在预防的遗传性疾病,一些药物是禁用的,包括我们常用的一些具有氧化效果的中药材,比如牛黄、川连、金银花、*胆熊**、珍珠粉、薄荷、樟脑等,但提前知晓、规避风险,必要时咨询专业的医师、药师就显得尤为重要了。

整理一下患有G6PD缺乏症的小儿发热常规用药,希望有所帮助:
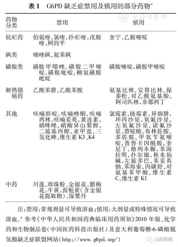
1、谨慎使用的药物(大剂量或特殊情况可导致溶血),必要时请咨询专业的医师、药师)
对乙酰氨基酚(泰诺林片、施宁、儿童百服宁、百服宁滴剂、泰诺林溶液)
酚麻美敏(泰诺感冒片、泰诺感冒溶液、日夜百服宁)
阿司匹林,非那西丁(APC) ,氨基比林(复方氨基比林针,安痛定)

2、禁止使用的药物(常规剂量可导致溶血)
1) 解热镇痛药:乙酰苯肼,乙酰苯胺
2) 磺胺类和 砜 类:磺胺甲噁唑、磺胺二甲嘧啶、磺胺吡啶、氨苯磺胺、噻唑砜、磺胺甲氧、磺胺异恶唑
3) 非磺胺类抗生素:呋喃唑酮、呋喃西林、呋喃坦丁、对氨基水杨酸
4) 抗疟药:伯氨喹啉、阿的平、氯喹
5) 其他:丙磺舒、催产素、樟脑丸(臭丸)、美蓝、苯肼、二巯基丙醇、奎尼丁、普鲁苯辛、三硝基甲苯、萘啶酸、维生素K、紫药水。
6) 中药:蚕豆、珍珠粉、川连、*胆熊**、牛黄、腊梅花、*胆熊**、金银花、薄荷、樟脑等。
药师提醒:
请仔细阅读说明书“成分”含有上述中药成分,需谨慎对待。药师帮您汇总一下含上述中药成分的中成药有:金羚感冒片、羚翘解毒片、感冒清胶囊、治感佳胶囊、维C银翘片、重感灵片、双黄连口服液、三黄片、牛黄解毒片、保婴丹、珠珀猴枣散、复方番泻叶合剂、茵栀黄、小儿咽扁颗粒、小儿清热宁颗粒、小儿感冒宁合剂、小儿双清颗粒等。

对于蚕豆病患者来说,肉、蛋、奶、鱼、蔬菜和水果、粗粮都能吃,除了在饮食上不能吃蚕豆和蚕豆制品,药物上同样也需提前引起重视。
内容来源:北京儿童医院