怀孕建档是孕妈妈发现自己怀孕后的头等大事。但是对于一些新手妈妈,什么时候开始建档?建档需要哪些资料?有哪些医院可以建档?都是出于不清楚,甚至不知道的状态。
本周,建档大叔和大家讲讲西城区8家公立医院的建档条件和建档流程,以及各个医院的就医条件、花费等。
其中,包含6家三甲医院,1家三级医院,1个二级医院。可以供孕妈妈参考,选择自己心仪的医院。
8家医院名单
下表为8家医院的医院名称,医院等级,以及就诊条件、产后住宿、参考花费对比。

(点击看大图)
8家医院建档条件和流程
1.北大人民医院
北大人民医院普通档建档名额较紧张,所以一定要尽早预约挂号建档。北大妇儿预约建档时可以选择普通档或者特需档,若选择特需则以后所有检查都按特需走,且无法更改。
北大妇幼医院建档时间:周一至周五 上午8:00-11:30 ;下午13:00-16:30

2.协和医院
协和医院普通档建档名额非常少,所以确认怀孕后先打电话确认下医院是否有建档名额,若有可以挂产科普通号预约建档,若没有建档名额,即使挂上号也没有用。先预约挂号预留床位,母子健康手册后续补办。
协和医院国际部不需要挂号,打电话预约产科门诊号即可。协和医院国际部每月有40个建档名额。

3.宣武医院
宣武医院建档名额也比较紧张,所以确认怀孕后还是要尽早准备建档事宜。
首次就诊可以挂妇科号,建档需要挂产科号。宣武医院建档只能是周一至周五的上午时间。

4.北大妇儿
北大妇儿医院要求孕7周内预约建档,一般胎心胎芽出现在6周+3天左右,因此建议孕妈妈在孕6-7周之间去办理预约建档比较合适。
北大妇儿预约建档时可以选择普通档或者特需档,若选择特需则以后所有检查都按特需走,且无法更改。
北大妇幼医院建档时间:周一至周五 上午8:00-11:30 ;下午13:00-16:30。


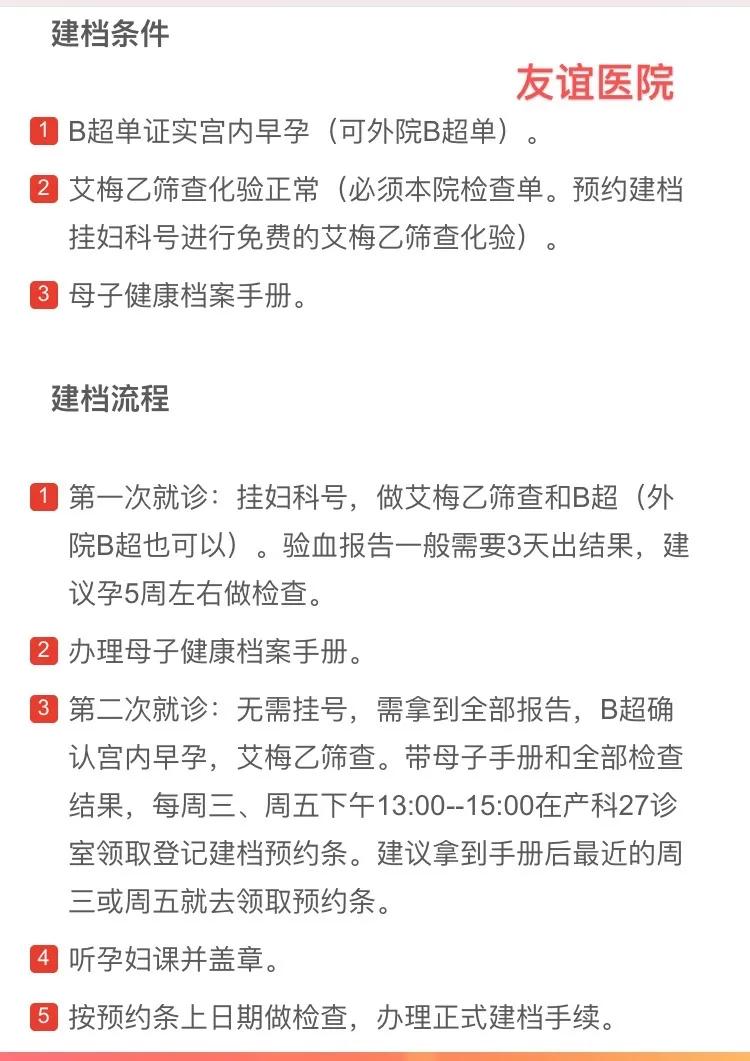
5.北京友谊医院
北京友谊医院普通部的封档周期为7天,建档名额相对比较紧张,需要在孕5周左右去医院做艾梅乙筛查和B超确认宫内孕,满孕6周后领取北京市母子健康档案,所以最早能预约建档的时间是孕6周+1天。
北京友谊医院建档分为普通产科建档和国际医疗部建档两种建档方式。

6.火箭军总医院 (二炮)

7.复兴医院

8.西城妇幼保健院

以上就是西城区8家公立医院的建档条件和建档流程,希望对各位孕妈妈有所帮助。