马上到清明小长假,很多人选择清明回老家或者趁小长假出游。出门在外,支付宝上有很多免费福利和在线服务,你都享受到了吗?
车主自驾服务
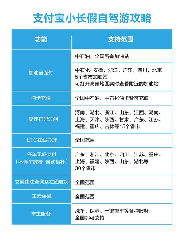
小长假前夕有一个好消息,继中石油后,中石化在安徽、浙江、广东、四川、北京的加油站也支持支付宝付款了,打开高德地图可实时查看附近加油站,再也不用担心开车出去没带现金。支付宝上搜索”加油服务“,线上一键完成油卡充值,全国的中石油、中石化油卡皆可使用。
除了加油,还有很多事情都可以在支付宝上解决:高速缴费、ETC在线办理、停车无感支付等,让出行更加省心省力。

更多的自驾出行服务可以在支付宝上搜“车主服务”生活号,车险、交通违法查询及在线缴罚、洗车、保养、一键挪车等,都能在线上完成。

高铁贵宾厅服务
现在,支付宝钻石和铂金会员可免费享受全国50个高铁站VIP服务,包括专属休息室、免费茶点饮料、Wi-Fi、手机充电、上车提醒等,再也不用在人满为患的候车大厅挤来挤去,更贴心的是,还可以带1.2米以下的儿童同行。
这项权益现已在以下站点开通,只要在看到贵宾室门口蓝色的支付宝会员标识,即可免费享受贵宾服务。

机场快捷登机服务
乘坐飞机出行的朋友,在杭州、北京、广州机场,支付宝钻石和铂金会员还能享受专属会员休息室、免费茶点、专人代办登机、电瓶车送至登机口等快捷登机服务。

公交、地铁支付宝扫码上车
去其他城市乘坐公交,不用再换零钱,也不用重新买一张当地的公交卡,充值多了又用不完。打开支付宝—付钱—乘车码,即可扫码乘车,先上车后付款。目前,支付宝乘车码已经支持120城,包括上海、北京、杭州、南京、广州、天津、武汉、重庆、苏州、西安等。
祝大家快乐出行,平安回家。