(报告出品方/作者:中信证券,薛缘、汤学章)
新晋奶酪龙头,蒙牛加持,奋勇向前
妙可蓝多:聚焦奶酪棒,4 年晋升国内奶酪行业龙头。公司前身为广泽乳业,2016 年通过收购方式进军奶酪行业,2018 年推出拳头产品“妙可蓝多”奶酪棒后,进入爆发 成长阶段,尽享中国奶酪行业发展红利。2021 年,妙可蓝多的奶酪市占率超越百吉福、 跃居行业第一。 奶酪是核心业务,不断搭建完善的产品矩阵,夯实龙头优势。目前,公司业务主要包 括奶酪、液奶和贸易业务,2021 年奶酪业务营收/毛利润占比分别为 74%/95%,是公司的 核心业务。公司奶酪按照场景主要划分为即食营养、家庭餐桌、餐饮工业三类。即食营养 奶酪主要为奶酪棒产品,经过多轮研发出新,目前公司已经形成了常温、低温、金装、零 添加等较为完整的奶酪棒产品矩阵;家庭餐桌奶酪领域,公司拥有芝士片、黄油、马苏里 拉、烘焙奶酪等多款产品,为消费者营造全面、系统的家庭餐饮奶酪消费场景。
管理层眼光准、执行狠,公司跃升速度快:2008 年广泽乳业已经感知到国内奶酪行业的潜在商机,与外资合作开展奶酪行业, 积累奶酪业务运营经验。2015 年广泽乳业借壳上市后,加速布局奶酪业务,2015 年 11 月完成收购妙可蓝多。2018 年开始重点打造奶酪棒产品,大力度品宣投入以提升品牌力,并快速构建全国 渠道网络,实现迅猛发展。根据欧睿数据,公司奶酪市占率从 2018 年的不足 4%提 升至 2021 年的 30%,3 年时间跃升行业第一。妙可蓝多与乳企龙头蒙牛相互认可,最终促成投资,目前蒙牛成为公司第一大股东。

公司奶酪收入快速增长,盈利能力近几年快速攀升。妙可蓝多过去几年实现快速成长, 收入从 2016 年的 5.1 亿元增长到 2021 年的 44.8 亿元,5 年 CAGR 54%;2022Q1,公 司营收同增 35%,收入高增长态势延续。奶酪业务贡献了公司主要收入增量,从 2016 年 的 1.4 亿元增长到 2021 年的 33.3 亿元,期间 CAGR 近 90%;2022Q1,奶酪业务继续保 持 50%较高增速水平。
由于前期奶酪棒产品处于市场开拓阶段,产能利用率不高、费用投入较大,公司利润 率较低。随着公司奶酪业务规模快速起量,产能利用率爬升和原材料规模采购带来成本优 化,近 3 年公司盈利能力快速提升,归母净利率从 2018 年的 0.8%提升至 2021 年的 3.4%, 2022Q1 则进一步提升至 5.7%。我们判断,短期在收入增长优先、快速提升品牌影响力的 经营策略下,公司仍将保持较高的营销费用投入,但是考虑到规模扩大带来的费用率摊薄, 未来公司的销售费率有望企稳并逐步下降(具体节奏也需考虑费投效率和行业竞争)。
蒙牛成为第一大股东,助力公司开疆拓土。蒙牛于 2020 年 1 月出资 2.87 亿元受让妙 可蓝多 5%股份,同时出资 4.6 亿元认购吉林科技 42.9%股份。蒙牛又分别在 2020 年 12 月、2021 年 1 月、2021 年 3 月三次增持妙可蓝多股票,并于 2021 年 7 月出资 30 亿元认 购妙可蓝多约 1 亿股增发股票,2021 年 9 月底蒙牛持有妙可蓝多 28.5%股份,成为公司 第一大股东。2022 年 1 月蒙牛在二级市场连续增持妙可股份,截至 2022 年 5 月底,蒙牛 对妙可的持股比例升至 30%以上。 我们认为蒙牛入股妙可蓝多,长期维度看可以减少妙可蓝多未来的潜在竞争对手,有 助于公司长期龙头地位的稳固。短期业务层面则可以为公司带来以下好处:
1)优化公司治理结构;2)蒙牛多方面的优势和经验,可以帮助妙可蓝多提升质量管 控、渠道精细化管理、品牌经营等实力;3)两家公司供应链具备一定协同效应,原料有 望享受规模采购带来的成本优势。

奶酪市场:行业方兴未艾,巨大潜在需求空间待挖掘
奶酪行业潜力巨大,短期成长性仍为奶酪棒推动
奶酪行业可以按照需求来源划分为:①零食奶酪,包括奶酪棒、手撕成人奶酪、杯装 奶酪等直接食用奶酪,面向 C 端消费者;②餐饮端奶酪,用作餐桌菜品的主料或者辅料, 餐桌场景又可以划分为家庭餐桌(C 端消费者)和餐饮(B 端餐饮企业)两个场景;③工 业端奶酪,作为各种食品的生产辅料(B 端食品加工企业)。 我们估算,2021 年中国奶酪市场规模为 235 亿元。目前关于奶酪市场规模的权威专 业统计暂无。基于我们对奶酪行业各消费细分市场研究,综合判断 2021 年中国奶酪市场 规模约为 235 亿元,其中零食/餐饮端/工业端奶酪市场规模分别为 140 亿/86 亿/9 亿元。
我们对奶酪市场规模的测算,参考了欧睿和中国奶业协会的统计数据: 零食奶酪零售规模 140 亿元,欧睿数据口径较为保守。根据欧睿数据统计,2021 年 中国奶酪市场零食规模为 123 亿元、销量为 8.2 万吨。根据各家奶酪公司销售数据和市占 率跟踪,我们认为欧睿的零食奶酪市场规模可能偏小,我们采取妙可蓝多奶酪体量收入、对应市占率以及终端渠道加价率推算出国内奶酪市场规模约 140 元,并对欧睿零售奶酪消 费量进行了上修。 欧睿数据中,倒算零售奶酪单价为 15 万元/吨,与妙可蓝多报表计算结果相符。妙可 蓝多低温奶酪棒小袋装平均单价 15.5 万元/吨(15.5 元/100g=15.5 万元/吨)。

餐饮奶酪规模 86 亿元、工业奶酪规模 9 亿元。根据中国奶业协会统计,中国 2020 年奶酪总消费约 35 万吨,明显高于欧睿数据。我们认为原因在于:(1)欧睿未统计食品 加工企业的奶酪消费量;(2)中国奶业协会统计口径可能存在一定重复,主要反映在进口 奶酪里有较多是用于零售端和餐饮端奶酪的原料,而统计进口奶酪消费量的时候没有扣除 作为原料的用量,导致重复计算。 2021 年餐饮奶酪的销量数据我们采用欧睿数据,为 15.6 万吨,其中主要以 B 端餐饮 为主,预计年消费量 13.2 万吨,剩余为家庭餐桌奶酪,估算年消费量为 2.3 万吨;工业奶 酪的销量我们判断为 2 万吨左右。结合妙可蓝多报表的餐饮奶酪吨价,给予餐饮奶酪吨价 5.5 万(其中家庭餐桌 7.5 万/吨、B 端餐饮 5.1 万元/吨)、工业奶酪吨价 4.5 万的平均假设, 得出 2021 年餐饮奶酪、工业奶酪的市场规模分别为 86 亿元、9 亿元。
由儿童奶酪棒推动,过去几年奶酪行业快速增长。根据欧睿数据,中国零售端奶酪行 业规模从 2012 年的 18 亿元增长到 2021 年的 123 亿元,期间 CAGR 达 24%,近几年的 较快增长主要依赖儿童奶酪棒单品放量推动。国内餐饮端奶酪行业也保持较好增长, 2012~2021 年餐饮端消费量 CAGR 为 16%,主要受益西餐、烘焙、新式茶饮等对奶酪需 求较大餐饮细分市场的增长。

我们预判,未来 5 年中国奶酪市场复合增速 15%+,有望从 2021 年的 235 亿元扩容 至 2026 年的 500+亿元。未来 5 年,我国奶酪行业的扩容主要依赖零售奶酪需求:1)奶 酪棒有望保持较快增长,低温奶酪棒稳健增长、常温奶酪棒持续放量;2)非奶酪棒零食 奶酪有望在新品推动下保持较高增速;3)家庭餐桌奶酪在酪企新品和消费者教育下也有 望贡献可观增量市场规模。根据欧睿预测,C 端零售奶酪市场规模 2021~2025 年有望保 持 CAGR 15%,结合欧睿预计,我们预计中国零售奶酪/餐饮奶酪/工业奶酪未来 5 年 CAGR 有望实现 20%+/10%/3%,总体市场规模有望在 2026 年增长至 500 亿元以上。
更长时间维度看,我们认为中国奶酪行业具备千亿元市场空间。 1.奶酪是乳制品消费升级的下一个大方向,对比中外乳品消费结构,中国奶酪市场 具备较大发展潜力。每 1 公斤奶酪由约 8~10 公斤牛奶浓缩而成,因此被誉为“牛奶的精 华”“奶中黄金”。奶酪营养十分丰富,其蛋白质含量可达到牛奶的 8-10 倍,钙含量达到 牛奶的 6-8 倍。奶酪适合不同年龄人群消费,也是乳糖不耐症和糖尿病患者的理想食品。 复盘过去国内乳制品消费趋势,经历了从奶粉→乳饮料、基础白奶→酸奶→高端 UHT、 低温白奶的消费升级趋势。对比中、日两国乳品消费结构,中国奶酪市场规模占比仅 3%, 明显低于日本的 21%。
同时,与其他乳制品细分赛道对比,普通常温白奶、高端 UHT、酸奶、乳饮料的市场 规模分别为 1100 亿元/800 亿元/~1000 亿元/760 亿元,奶酪行业明显规模尚小;即使是和 体量最小的低温鲜奶相比,其市场规模也达到了 340 亿元,大于奶酪的市场体量,说明乳 品消费升级趋势下,奶酪行业远期成长空间较大。 长期维度,我们估算白奶(常低温合计)/酸奶/乳饮料/奶酪有望增长至 4000 亿+/1500 亿+/~600 亿元/~1000 亿元,奶酪销售规模在乳品行业中占比为 10%-15%。
2.对比中国和海外发达国家食品饮料不同细分赛道的人均消费水平,我们发现奶酪 是中国与海外差距最显著的品类之一。根据欧睿数据,2021 年美国人均奶酪消费量是我 国人均近 66 倍,即便是近邻的韩国和日本,其人均奶酪消费量也达到了中国人均水平的 11/15 倍。而如果考虑到欧睿将非 100%干酪含量的奶酪棒也统计成等价的奶酪消费量这 个因素,则中国与欧美和日韩的人均实际奶酪消费水平或将拉到大近 100 倍和近 20 倍。 此外,中国与发达国家在奶酪上的人均消费水平差异,明显大于绝大部分其他食品饮料细 分品类,中国的奶酪行业处于更加早期的发展阶段。
基于远期中国奶酪市场规模 1000 亿元的判断,我们给定中国和日本奶酪吨价提升、 远期日本人均奶酪消费量等假设,可以推算出远期中国人均奶酪消费量有望增至 0.5kg/人, 换算成人均干酪消费量预计在 0.4kg/人,相当于远期日本人均奶酪消费水平的 1/5。
3.产品创新、消费者教育和奶酪进中餐,是中国奶酪市场长期突破千亿规模的核心 要素。对于尚未形成奶酪饮食习惯的国家来说,零食是奶酪的重要消费场景;根据雪印乳 业数据,日本奶酪消费场景中,奶酪零食占到了 40%。奶酪零食产品本土化改造和市场推 广,对于奶酪需求提升作用明显;儿童奶酪棒是中国奶酪本土化改造的优秀成果。同时, 日本奶酪需求中,餐饮端占比约 45%,因此后续如果奶酪企业可以更多地推动奶酪产品进 餐饮(甚至是中餐),那么对于推动中国奶酪市场长期增长将有很大帮助。

奶酪棒:常温产品驱动增长,长远看具备成为 300-400 亿元左右重要零食细分赛道的 潜力。短期,中国奶酪市场成长较大程度依赖奶酪棒的放量,我们看好奶酪棒市场短中期 成长潜力,长期角度,奶酪棒具备成为 300-400 亿元重要零食细分赛道的潜力(下文会有 测算过程)。但是奶酪棒单一赛道有其天花板,中长期看中国奶酪市场增长需要酪企不断 创新: a)持续上市奶酪零食新品扩大目标消费群体,目前酪企正在加紧研发和推新奶酪零 食产品,如慕斯杯、芝士条、芝士能量棒等。长期看,非奶酪棒零食市场规模有望扩容至 150-250 亿元。 b)持续对餐饮工业消费场景的渗透,通过迭代升级的芝士片、马苏里拉等产品,进 行 C 端消费者教育和 B 端企业客户对接,不断提升对家庭、餐饮和工业餐饮客户渗透。长 期看,餐饮和工业渠道整体奶酪市场规模有望扩容至 300 亿元左右。
加总奶酪棒、非奶酪棒零售奶酪以及餐饮工业奶酪各自远期市场规模,可以测算出奶 酪市场具备千亿规模的潜力。 如何看待儿童奶酪棒远期市场空间?我们通过家庭户数*渗透率*消费频次*单价来估 算国内奶酪棒远期市场规模,给定假设:①未来低客单价的常温奶酪棒放量将拉低奶酪整 体 ASP 至 13 元/5 支(目前 15 元/5 支);②对标快消品超过 50%的家庭渗透率,给予奶 酪棒家庭消费渗透率 40%~45%(目前渗透率不到 20%);③月均消费频次提升至 1.0~1.1 次(目前频次 1 次以内),最终测算出国内奶酪棒远期市场在 300~400 亿元。 从常温奶酪棒及渠道渗透视角,看奶酪棒市场发展。2021Q4 常温奶酪上市,预计将 对奶酪棒市场规模增长起到显著推动作用。我们认为常温奶酪棒将在 2 个方面利好奶酪棒 市场需求增加:
1.销售终端数量增加,渠道加速下沉。根据妙可蓝多统计判断,全国适合销售低温 产品的零售终端数量在 70+万个,适合常温产品销售的零售终端数量在 500~600 万个。常温奶酪棒产品的推出将打破低温销售终端数量的局限,有望直接为公司带来 2~3 倍的增量 销售终端,加速公司渠道下沉和渗透。 2.消费场景扩大,增加市场需求。常温奶酪棒扩大了终端消费场景,储存条件的放 开使得消费者可以更加便捷吃到奶酪棒,增加大量休闲消费场景。低温奶酪棒由于储存条 件限制无法具备送礼属性,常温奶酪棒则直接打开了送礼属性场景,送礼属性在儿童零食 领域具备可观的消费权重,根据中国旺旺年报显示其米果产品收入中送礼占到了 15%。
我们可以借鉴常温酸奶与低温酸奶的关系进行粗略推算。2009 年光明推出常温酸奶 产品莫斯利安,随后蒙牛和伊利在 2013 年也分别推出各自的常温酸奶产品,常温酸奶需 求快速放量,推动酸奶行业规模持续增长。在伊利、蒙牛相继推出常温酸后,酸奶市场规 模从 2013 年的约 350 亿元增长至 2021 年的约 1000 亿元,市场规模增加近 2 倍。我们判 断,奶酪棒有望复制酸奶发展规律,有望从 2021 年 130 亿增加到远期的 350~450 亿元。 参考零食细分赛道规模,奶酪零食(含奶酪棒)远景规模 500-700 亿元具备可能性。 参考目前中国各个零食细分赛道规模,蜜饯类 970 亿元、糖巧类 770 亿元(糖果 560 亿 元/巧克力 210 亿元)、包装坚果 720 亿元、调味面制品 410 亿元、烘焙类 830 亿元(面包 400 亿元/蛋糕糕点 400 亿元),奶酪零食有望凭借其美味、健康的属性,成为 500+亿元的 新兴零食赛道。(报告来源:未来智库)
行业格局:本土品牌崛起,价格竞争后行业寡头格局基本形成
日韩奶酪行业:本土乳品龙头&外资奶酪龙头占据上风
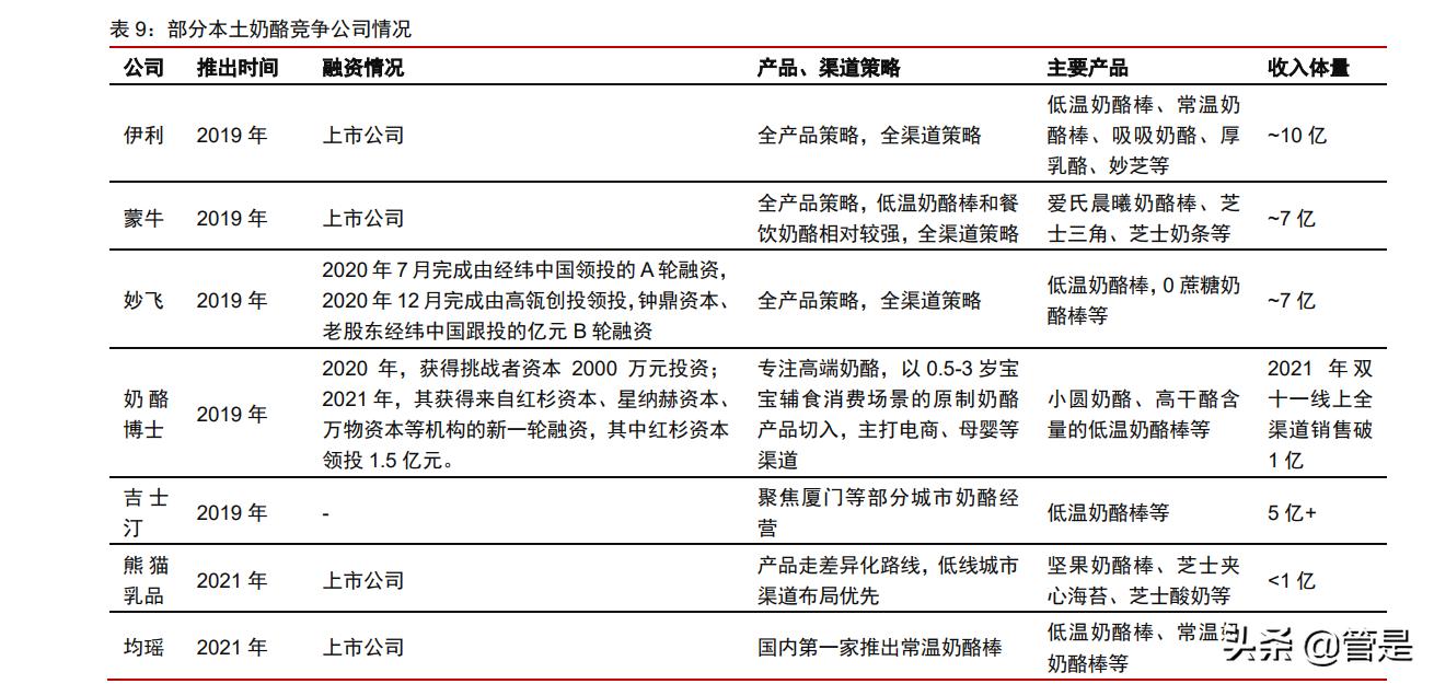
以奶酪棒为突破,本土酪企打破奶酪行业被外资主导的局面;新玩家不断入场。2018 年前,外资奶酪企业凭借干酪原料供应链优势、奶酪产品研发生产优势以及品牌和渠道的 先发优势,在中国奶酪行业中占据主导位置。而 2018 年开始,妙可蓝多开始发力,加大 品牌费用投入、推动渠道快速渗透以及产品本土化改造,逐步实现对外资企业的追赶,并 在 2021 年反超百吉福成为国内第一*奶大**酪企业。同时,奶酪市场的高景气也吸引了国内 液奶企业、初创奶酪企业等众多参与者涌入,行业竞争有所加剧。

日韩奶酪行业主要参与者以本土乳业龙头、外资奶酪龙头为主。根据欧睿统计,日本 和韩国奶酪玩家主要以本土乳业龙头和外资奶酪龙头为主:1)日本液奶市占率前二的明 治乳业和雪印乳业分别在日本奶酪市场中排名第四和第一,日本奶酪企业前五中还包括美 国卡夫亨氏和法国贝勒集团外资企业,此外还有专注于奶酪业务经营的本土企业 Rokko Butter(QBB);2)韩国奶酪前四的企业全部是国内 Top5 的液奶参与者,另外一家则是 外资奶酪企业。
参考日韩奶酪企业竞争格局,我们认为:(1)液奶企业布局奶酪业务更有优势,而这 种优势体现在:①液奶和奶酪均属于乳制品,奶酪业务可以沿用其液奶龙头的强大品牌影 响力;②液奶和奶酪在原材料采购、渠道布局和工艺上具有一定协同性。(2)虽然外资奶 酪企业具备先发优势,但是本土奶酪企业可以通过更好的产品本土化和渠道运营,实现对 外资企业的超越。(3)仅从事奶酪业务的企业要跻身头部奶酪梯队,难度较大,需要走差 异化路线,例如日本 Rokko Butter(QBB)聚焦于再制奶酪,通过行业领先的消费者洞察 和产品研发能力,每年上新数款零食奶酪(公司目前拥有 300 款奶酪产品,同时也是日本 第一家研发出奶酪棒的企业),从而成为日本奶酪市占率第二的企业。
谁动了你的奶酪——中国奶酪行业参与者梳理
借鉴日韩奶酪行业竞争格局后,我们再对目前国内奶酪行业参与者进行分析:
1.外资奶酪企业。在国内奶酪行业发展初期,外资企业在奶酪原材料采购、生产工 艺、奶酪品牌运营等方面拥有优势,占据市场主导地位。不过随着中国奶酪市场持续增长, 内资企业涌入,外资企业面临竞争压力攀升。外资企业在产品本土化创新、渠道精耕下沉 等方面不如内资企业;同时,外资管理层费用投入较为谨慎,重视盈利端表现,而内资企 业着眼长远,当下更关注收入和市场份额。近几年,以妙可蓝多为首的本土奶酪企业,进 行了高强度的费用投入,外资酪企零售奶酪市场份额持续下降,外资酪企 CR5 从 2018 年 的 54.4%下降至 2021 年的 40.0%。
2.最重要的头部玩家:妙可蓝多+蒙牛 VS 伊利。我们认为,未来最有希望角逐中国 奶酪市场的龙头是妙可蓝多(蒙牛)和伊利。 妙可蓝多通过奶酪棒大单品实现了 4 年跨越式成长,成为奶酪棒第一品牌,未来有望 在蒙牛多维度资源支持赋能下,持续增长。伊利奶酪业务,虽然起步略晚,但是已经加大 投入力度,2021 年成立奶酪子公司并单独运营,引入机制促进液奶事业部其他业务线等 给予奶酪业务充分支持;公司在 5 年战略目标中也表达了争做奶酪行业第一的想法。
3.众多奶酪行业新入局者。过去 2~3 年,初创奶酪企业、其他乳品企业、零食公司 等均积极入局奶酪行业。相较妙可蓝多和伊利的全品类、全渠道策略,其他参与者才用差 异化产品、差异化渠道进行切入。奶酪博士聚焦高端化的宝宝原制奶酪,利用线上树立知 名度、再向线下逐渐渗透;吉士汀聚焦在强势区域(福建周边)发力;熊猫乳品选择周边 强势区域和低线市场,并尝试研发其他零食品类;均瑶是行业第一个推出常温奶酪棒产品 的公司。

奶酪棒价格战仅能抢夺部分价格敏感性的客户,但是对于注重奶酪品质和品牌的客户 来说,价格战效果有限,同时中小酪企烧钱额度有限,因此 2021 年代以及 2022 年以来, 行业价格战趋缓,头部酪企价盘逐步攀升。根据草根调研,今年 1~4 月 KA 渠道,预计奶 酪行业 CR3 高达 82%(其中妙可蓝多 45%、百吉福 22%、伊利 15%),第四名的妙飞市 占率仅 5%,而且妙可和伊利目前仍在扩大市占率,行业寡头竞争格局已经形成,小酪企 后续持续发动价格战的可能性较低,更多只能在差异化细分领域做运营。
如何判断中国未来奶酪行业的竞争格局? 我们认为,探讨奶酪行业格局,应该拆分为 4 个产品和渠道形态分别思考:儿童奶酪 棒、奶酪零食(除奶酪棒)、C 端餐饮、B 端餐饮+工业。
1.奶酪棒:长期望形成 CR2>70%格局,妙可蓝多优势明显,伊利与之争锋
奶酪棒是一个明显的大单品逻辑赛道,常温产品推出后进一步打破了奶酪棒的区域扩 展和渠道下沉障碍,为集中度提升创造了更好的条件。目前,妙可蓝多已经较为明显地占 据了奶酪棒第一品牌的认知,渠道和产能布局等方面也有一定的先发优势,结合背靠蒙牛 的优势,我们认为,如果公司可以保持正确的战略和坚定的执行力,妙可蓝多有能力持续 保持现有领先优势、并有望进一步提升市占率。伊利作为一个强大而有力的竞争者,具备 先天的品牌、渠道、供应链、规模优势,有望迅速提升市占率,和妙可蓝多竞争中与其他 品牌拉开差距(判断 2023 年望超越百吉福成为市占率第二品牌)。长期看,奶酪棒望最终 形成类似于常温酸奶、高端 UHT 奶的格局,即 CR2>70%。
2.奶酪零食:需要不断产品创新,集中度较为分散
相较于奶酪棒,诸如芝士脆、奶酪夹心海苔、奶酪能量棒等奶酪零食,产品营养价值 属性减弱、零食属性增强;同时,大单品特征明显减弱,SKU 更多,需要不断创新满足消 费者需求。奶酪零食的参与者也明显增加,除了奶酪企业、乳制品企业,还会有更多零食 类企业参与竞争。因此,奶酪零食集中度会相对较低,竞争中看重公司产品创新和培育大 单品的能力。
3.餐饮奶酪和工业奶酪
2C 佐餐奶酪:目前以马苏里拉和芝士片为主,市场整体规模较小,行业玩家以百吉 福、妙可蓝多、伊利为主。相对奶酪零食,佐餐奶酪市场规模较小、产品创新方向较少, 但近期伴随上海等疫情反复和头部品牌的消费者教育,佐餐奶酪消费意愿提升;经营积极、 持续投入消费教育的内资企业有望实现份额提升。 2B 餐饮奶酪:由于需求量大,可以充分发挥规模效应,同时下游面对 B 端连锁西餐 店、烘焙店和茶饮店,对干酪性能、供应、价格稳定性要求较高,有一定行业壁垒。目前 国内工业餐饮奶酪以外资企业总统奶酪一家独大,未来内资品牌望通过不断完善海外干酪 原材料布局,同时快速响应西餐、烘焙、茶饮等餐饮客户的定制化干酪需求,实现份额提 升。

复盘日本:政策红利&产品创新,日本奶酪需求得到较好释放
我们将日本奶酪行业,按照每 10 年划分一个区间进行研究。
1)上世纪 60 年代:日本政府于 1963 年将奶酪纳入享受财政补贴的中小学午餐食谱, 培养出 70 年代第一批真正意义的本土奶酪消费者。同时 1964 年东京奥运会筹办期间,东 京奥组会大量组织厨师学习西餐做法并举办试餐会,大量使用奶酪的西餐做法由广播电视 进行传播,奶酪借着奥运会契机完成第一次全国*启蒙性**。在政府推动奶酪进学校以及借机 奥运会对消费者进行奶酪消费教育下,上世纪 60 年代日本奶酪市场保持快速增长,日本 人均奶酪消费量从 1964 年的 0.12kg 快速增长到 1970 年的 0.41kg,期间 CAGR 高达 21.9%。
2)上世纪 70 年代:1970 年日本举办大阪世博会,奶酪进一步得到普及,必胜客、 麦当劳和 Shakey's 等国际西式快餐和披萨连锁店品牌也开始进入日本,同时西式奶酪蛋 糕在日本风行,也催生了相应奶酪需求。1973 年 11 家日本本地奶酪生产商联合组建“日 本奶酪促进委员会”,开始有组织和计划地在全国举行奶酪推介活动,宣传奶酪相关产品 做法。西餐、烘焙的渗透以及奶酪企业持续的消费者教育活动,日本人均奶酪消费量从 1970 年的 0.41kg 增长到 1979 年的 0.71kg,期间 CAGR 6.4%。
3)上世纪 80 年代:为了进一步挖掘国内奶酪需求,日本奶酪企业不断基于本土消费 者特征开发对应产品。上世纪 80 年代,雪印乳业专门成立产品研发中心,根据日本人口 味研发新品,并随之推出了一款国民网红奶酪“Sakeru Cheese”。“Sakeru Cheese”的 优势是口味温和,并且奶酪形态更有趣,可以用手撕着吃。持续迭代创新的奶酪产品进一 步拉动了日本奶酪需求,日本人均奶酪消费从 1980年的 0.71kg增长到 1989年的1.11kg, 期间 CAGR 5.1%。
4)上世纪 90 年代:即使 90 年代日本经历了经济泡沫破裂,但是 80 年代末兴起的红 酒配奶酪依然支撑国内奶酪消费稳健增长。同时 1992 年,“奶酪促进委员会”和“日本进 口奶酪促进协会”合作开创“日本奶酪日”,每年为期 2 天的促进活动自此成为日本奶酪界的盛事;1994 年,日本政府发起“农村奶酪普及”活动,让奶酪走出城市,深入农村。 1990~1999 年日本人均奶酪消费期间 CAGR 保持在 5.1%。

5)2000~2009 年:互联网泡沫叠加金融危机,日本整体消费乏力,人均奶酪消费量 期间 CAGR 为-0.6%。
6)2010 年至今:宏观环境方面日本持续执行宽松的货币政策,而奶酪企业不断丰富 自己的奶酪产品矩阵,挖掘国内奶酪需求。日本奶酪企业雪印公司继推出了 Sakeru Cheese、6P 奶酪等大单品之后,进入 21 世纪继续推出了毛豆奶酪、火腿奶酪、明太子 奶酪等产品,甚至还有针对成年人研制出的佐酒奶酪、零食奶酪等。持续的产品本土化改 造以及市场推广使得雪印公司即使在日本经济几无增长的情况下依然保持持续增长性。日 本另外一家奶酪龙头公司明治乳业内部,2020 年公告中将奶酪划分为成长性行业,可见 奶酪需求在成熟经济体中依然还有一定的增长韧性。居民对奶酪高营养价值的认可增强以 及企业不遗余力的产品创新及市场推广,日本人均奶酪消费量从 2010 年的 1.93kg 增长到 2020 年的 2.67kg,期间 CAGR 4.0%。

为何是妙可?产品&品牌&渠道先发领跑,战略坚定
产品力:奶酪棒的弄潮儿,打造品质产品、保持产品创新
妙可蓝多管理层眼光独到,准确判断到儿童奶酪棒巨大的潜在需求,选择儿童奶酪棒 作为聚焦产品,进行大量资源投入,将其成功打造成爆款产品。公司凭借奶酪棒大单品的 成功,实现了市占率快速提升至行业第一。
奶酪棒产品力——口感品质领先、IP 包装创新、设备先发优势
1.口感品质行业领先。妙可蓝多从全球视角出发,聘请国内外资深专家,组建形成 了一支以国际专家领衔的研发团队,立足中国人的口味和消费特点,不断满足和引领市场 新的消费需求。凭借全球化的研发团队、优质的进口干酪原料、先进的生产设备以及优秀 的生产工艺和锁鲜包装技术,妙可蓝多的奶酪棒品质在行业处于领先地位。同时,公司产 品口感也是行业居前水平,根据渠道反馈,在奶酪棒盲测结果中,百吉福和妙可蓝多的产 品口感处于行业第一梯队。由于儿童味蕾敏感性较高,妙可蓝多奶酪棒出色口感和品质也 为其俘获了不少忠实用户,支撑公司奶酪棒业务快速扩大。
2.包装 IP 巧妙设计。妙可蓝多是国内第一家(2018 年)在奶酪棒外包装设计上采 用知名卡通 IP 以吸引儿童和妈妈注意力、增加产品曝光度的品牌,蒙牛、伊利和百吉福包 装设计使用卡通 IP 则是在 2019~2020 年。 相比百吉福的哆啦 A 梦、伊利的小黄人+冰雪奇缘+漫威英雄、妙飞的汽车人等 IP 包 装,妙可蓝多 IP 包装采取的是全球热门卡通 IP 汪汪队,其 IP 优势在于目标群体主要面向 低龄儿童(男孩女孩都喜欢),契合奶酪棒目标客户群体,同时汪汪队在妈妈群体以及低 龄儿童具备更高热度和吸引力,这也使得妙可蓝多汪汪队包装奶酪棒在产品陈列方面吸引 客户方面具备一定优势。
3.设备先发优势。公司低温奶酪棒设备中大多采购的是性能优越的国外知名厂商设 备(例如法国 KS 的奶酪生产杀菌机,意大利公司 UNIFILL 的灌装机等),而常温奶酪棒 则是用的与国内一家设备厂多年合作研发出的产线,性能行业领先,并且已签订排他协议, 独享常温设备的高性能。生产设备的性能及生产工艺直接会影响到奶酪的口感、营养和鲜 度等产品指标,公司对高性能设备的布局对于奶酪业务拓展至关重要。

居安思危,持续创新搭建产品矩阵
公司居安思危,积极推进奶酪棒研发创新,寻找合适时机不断丰富奶酪棒和其他奶酪 产品矩阵,巩固夯实龙头地位。
1.奶酪棒产品持续创新,望形成全产品&全价格矩阵
公司已经在奶酪棒产品上占据了较为明显的领先优势,因此将全方位守护好奶酪棒的 阵地,一方面,通过研发引领行业产品多维度创新;另一方面,洞察市场需求和竞争对手 变化,及时进行必要的调整和对竞争者的阻击。 口味:不断进行奶酪棒口味创新,目前公司拥有原味、果果蔬、巧克力、果粒、混合 水果、香草冰淇淋等多种口味的奶酪棒,满足不断扩大消费群体需要。 配方升级:公司不断升级奶酪产品配方,推动产品高端化,2018 年公司推出了汪汪 队低温奶酪棒;2020 年公司研发上市了金装奶酪棒,产品甄选 100%进口优质奶源、干酪 含量超过 40%、高乳钙,且添加了牛磺酸;2021 公司进一步上新零添加奶酪棒,该产品 干酪含量超过 51%、零防腐剂、零香精、零色素的零添加奶酪棒。面对奶酪博士 100%干 酪含量的小圆奶酪产品,公司也正在加紧推进更*干高**酪含量的高端奶酪棒或者 100%原制 奶酪棒产品的研发和上市。
全价格段布局:奶酪棒持续研发创新下,公司已经形成了覆盖全价格带的奶酪棒产品 矩阵——中低价格段的常温奶酪棒、中高价格段的低温汪汪队奶酪棒、高价格段的低温宝 可梦奶酪棒。未来随着公司开始对更*干高**酪含量的奶酪棒进行研发,公司奶酪棒价格覆盖 带将进一步扩大。

2.1+N+X 战略,期待奶酪零食、家庭餐饮奶酪孕育下一个大单品
公司提出“1+N+X”战略,旨在培育更多大单品,做强做*奶大**酪业务。“1+N+X”战 略中,“1”代表奶酪棒远期收入规模目标 100 亿元;“N”代表逐渐培育 N 个 10 亿元销售 收入的单品;“X”代表挖掘更多个奶酪创新单品,满足消费者多元消费需求。 N:我们认为奶酪片、慕斯杯、奶酪能量棒等产品具备十亿销售体量的潜力,预计公 司今年将投入费用重点推广奶酪片产品,奶酪片或有望成为公司继奶酪棒之后又一个十亿 级别的大单品。 X:公司内部设立奶酪创新事业部,通过自主创新以及跟随竞品的组合方式,在奶酪 休闲、美味、营养等维度进行产品创新(例如烧烤奶酪、奶酪夹心海苔、芝士脆、芝士酸 奶、原制奶酪条等),进一步扩*奶大**酪业务量。这些 X 类的创新奶酪产品虽然短期收入体 量不大,但是有望在公司精耕细作下成长为 N 类产品。
品牌力:营销能力超群、快速抢占品牌心智,立足龙头品牌营销升级
在持续追求优秀的产品力外,公司还特别重视品牌力的发展。妙可蓝多擅长品牌营销 推广,过去几年通过费用大规模且精准的投入,不断高效曝光品牌,实现了品牌力的显著 提升。公司优秀的品牌塑造基因将支撑公司未来品牌力长期领跑奶酪行业。(报告来源:未来智库)
眼光前瞻,抓准时机、用对方式,迅速占领心智
1.重视奶酪行业的品牌影响力,愿意为品牌做前置性的大规模、精准费用投入
妙可蓝多管理层早期就坚定看好中国奶酪市场的巨大发展潜力,同时善于运用品牌营 销实现后发制人,抓住时机迅速占领消费者心智。 从 2018 年推出奶酪棒产品开始,公司始终贯彻高举高打的营销策略,包括在资源有 限、经营不稳定的早期发展阶段,其他酪企普遍处于温和费用投入的阶段,以及更多对手 加入行业竞争更激烈的当下。

2.营销技巧优秀:选对媒介、做对广告、用对代言
聚焦分众楼宇广告投入,辅以央视广告,品牌曝光度快速拉高。在公司早期发展、资 金有限的情况下,妙可蓝多选择头部楼宇媒体分众进行资源集中投入,对用户进行“饱和 攻击”;再配合央视少儿频道、央视一套晚间新闻和新闻联播段的广告投入,公司快速营 造出可见、可信的品牌营销效果。 广告宣传内容精准、高效,快速抢占用户心智。公司早期广告内容选取朗朗上口的经 典童谣“两只老虎”进行改编,具有“*脑洗**”特点,易让人快速记住,使得妙可较好地完 成对消费者(尤其是小朋友)的品牌初次教育。同时,公司在广告语中反复强调“奶酪就 选妙可蓝多”,将奶酪和妙可蓝多进行深度绑定。再配合签约与品牌定位十分相符的明星 代言人孙俪(知名度高、孩子妈妈等),很快收获消费者的认知和信赖。
高举高打,铸品牌高蓄能
展望未来,我们看好公司在已有的品牌高势能优势下,凭借更为充裕的可投入资源和 优秀的品牌宣传能力,继续拉开与其他竞争品牌的影响力差距,将强大的奶酪棒品牌力复 制到其他奶酪品类,铸就更强大、更广泛的奶酪品牌影响力。
行业领先的收入体量,支撑公司维持高强度品牌宣传力度
妙可蓝多拥有行业领先的收入体量和规模效应,能够支撑公司保持较高强度的销售费 用投入。根据我们对妙可 2022 年奶酪收入预测以及约 25%的销售费率(参考前几年费率 水平),未来几年妙可蓝多每年营销费用投入将超 15 亿元。反观其他竞争对手,外资企业 看重利润,无法匹配妙可较高的费用投入强度,而伊利之外的中小酪企总收入可能都无法 达到妙可营销费用投入体量,且可供投入资金有限。因此妙可凭借营销费用先发投入优势 以及碾压的规模体量,将不断强化自己的品牌力,同时收入规模增加之下,预计公司也将 逐步优化费率,推动盈利能力提升。

将强大的奶酪棒品牌塑造能力复制输出到其他品类,进一步拉动其他品类销售
伴随着“1+N+X”产品策略推进,公司后续也计划针对非奶酪棒品类进行对应的品牌 销售费用投入,有望拉动其他奶酪品类的销售较快增长。随着公司不断上市新产品、拓宽 消费场景,公司也会将奶酪棒运营中的优秀品牌营销推广打法根据对应产品特征进行调整 和套用,有望将妙可蓝多品牌从奶酪棒知名品牌逐步打造成奶酪知名品牌。 奶酪棒品牌塑造之后,公司进一步升级,要做奶酪赛道品牌第一。两个方面兼顾:维 护现有奶酪棒营销投入,对常温奶酪棒和节假日宣传保持投入;普及教育新的奶酪产品和 场景,通过营销,让妙可整个龙头形象深入人心。
渠道力:快速扩张&严格管控两不误,借力常温再突破
线上、线下、餐饮齐发力,全方位完善销售网络
经过 2018-2021 年低温奶酪棒为主要驱动力的快速发展,公司已经基本搭建起了较为 领先的销售团队、经销网络、终端渠道。截至 2021 年底,公司拥有经销商 5363 家,零售 终端网点 60 多万个。随着公司销售网络全国范围内的铺建,公司收入区域占比也在逐步 走向均衡,北、中、南区收入占比从 2016 年的 83%/7%/9%变动至 2021 年的 45%/36%/19%, 表明公司已经初步完成了全国销售网络的搭建。

零售线上渠道:快速发力夺得线上奶酪销售领跑地位,积极全平台运作。公司不断提 *天升**猫、京东两大电商平台运营和品牌竞争力,2019 年妙可蓝多天猫品牌旗舰店跃升至 最高层级,成为头部店铺。此后,妙可蓝多逐渐超越百吉福,最终站稳线上奶酪销售第一 地位,2021 年双十一妙可蓝多在天猫、京东均斩获销售冠军宝座。同时,公司积极发展 拼多多、抖音等平台运营,实现品牌营销和销售商品的效果最大化。
B 端餐饮和工业渠道:公司具备较好基础,望借力蒙牛实现快于行业增长。公司研发 部门研发菜谱与销售团队客户推介有着紧密联系,能够一站式满足客户需要,具备开拓客 户、保持客户粘性的综合服务能力。通过稳定的产品品质、出色的定制化能力和领先的创 新能力,公司赢得了包括萨莉亚、达美乐、85 度 C、面包新语、诺心、古茗等中餐、西 餐、烘焙、茶饮、便利店、工厂等各类渠道超百家终端客户的认可。2021 年,公司终端 开发效果明显,已经与达美乐餐饮、汉堡王、85 度 C、萨莉亚等国内大多数西快、烘焙 领域的头部企业,奈雪、古茗等头部的茶饮企业,以及外婆家等知名的中餐企业展开合作。 蒙牛拥有较多的餐饮和工业客户资源渠道,未来将有力帮助妙可蓝多拓展市场。

渠道管控能力强,善于改革、执行力强
妙可蓝多管理层锐意进取、战略坚定,渠道执行力和管控力强。相较海外企业稳健保 守的经营风格,妙可蓝多充满了渠道拓展的战斗力;相较其他本土中小规模奶酪企业的多 品牌/多品类渠道经销商,妙可蓝多具备较大的业务规模、和强品牌力支撑的渠道利润和周 转效率,可以更好地选择专注经营妙可蓝多奶酪棒的优质经销商。
1.妙可蓝多对经销商采取较严格的考核标准,确保经销商保持较高执行力
公司对经销商的要求,不仅是具备乳制品运作经验和冷链资源,也要求经销商以妙可 奶酪产品作为主业。同时,公司会持续对存量经销商进行严格考核,不合格的经销商将会 被淘汰。过去几年,公司经销商的增加和减少数量均较多,除了业务扩张需要外,也源自 经销商考核机制。
2.强品牌力+较高渠道盈利空间,经销商积极性和配合度更高
妙可蓝多持续的品牌费用投入,带来消费者对公司品牌和产品的认可,终端动销良好。 同时,相比其他奶酪品牌常通过促销、费用拉动终端动销的做法不同,公司给予经销商和 终端渠道的促销折扣费用较少,更多通过品牌宣传展示的投入方式提升终端销售。因此, 妙可蓝多经销商和渠道的盈利空间相对更高、更稳定,经销商的积极性和配合度更高。
3.公司不断迭代渠道管理能力,常温奶酪棒渠道扩展的设置和调整有利于业务持续发展
公司要求常温产品和低温产品的经销商相区隔。这样做的好处是:①常温和低温产品 对经销商的能力要求不同,可以让经销商术业有专攻;②虽然允许原有低温经销商也可以 经营常温产品,短期能够加速常温产品放量,但是不利于长期发展,经销商保持聚焦更有 利于每一款产品都能挖掘更多潜力。
从区域设置独立的常温和低温销售团队,到走向合并。推出常温奶酪产品时,公司明 确过“低温做精、常温做深”的策略,但经过一段时间运营后,发现存在常温产品进入低 温渠道、出现“内耗”的现象。发现问题后,公司及时调整销售团队架构,将每个区域原 本独立运作的常温、低温团队进行合并,统一负责人管理该区域的常问、低温产品。公司内部销售架构的调整、配合常/低温经销商分离,我们相信未来公司能够更好地稳定发展低 温的同时,实现常温发力。
投资分析
盈利预测:新品放量&费率趋稳,公司短期业绩有望快速增长
1)收入预测
a)奶酪业务:我们认为低温奶酪棒行业已经较为成熟,铺市率已经过了快速提升阶 段,后续增长将会放缓,但是常温奶酪棒今明两年随着产能释放以及渠道渗透,预计将保 持高速增长态势。对于家庭餐桌奶酪业务,公司今年推出高端芝士片产品——奶酪片,同 时受益疫情带来居家佐餐奶酪消费场景增加,预计家庭餐桌奶酪收入今年实现提速增长, 未来 2~3 年依能保持较快增长。餐饮工业奶酪业务,今年疫情导致海外奶酪品牌进入中国 困难,公司实现餐饮工业奶酪市场份额提升;未来公司通过稳定的产品品质、出色的定制 化能力以及领先的创新能力,同时借助蒙牛餐饮端奶酪渠道优势,也有望保持较快增长。 我们预计公司 2022/2023/2024 年奶酪业务收入分别为 62 亿/82 亿/103 亿,同比 +39%/+32%/+26%。
b)液奶业务:考虑到今年吉林疫情对液奶工厂的影响,预计今年液奶业务同比下降, 液奶不是公司重点经营业务,预计未来保持基本稳定。我们预计公司 2022/2023/2024 年 液奶业务收入分别为 3.9 亿/4.1 亿/4.1 亿,同比-10%/+5%/持平。
c)乳制品贸易业务:考虑到公司对乳品贸易业务经营重心转向利润导向,预计该业 务收入增速后续放缓。我们预计公司 2022/2023/2024 年乳品贸易业务收入分别为 8.1 亿 /9.2 亿/10.3 亿,同比+15%/+14%/+12%。

2)毛利率预测
奶酪业务:我们预计公司低温奶酪棒后续推动产品结构高端化,常温奶酪棒、餐饮奶 酪放量带来规模效应,预计公司奶酪业务毛利率将保持持续提升趋势。不过因为今年原材 料价格上涨以及运费攀升,预计奶酪棒毛利率可能会有阶段性下降。我们预测公司 2022/2023/2024 年 奶 酪 业 务 毛 利 率 分 别 为 48.3%/49.4%/50.0% ,同比 -0.2Pct/+1.1Pcts/+0.6Pct。 液奶业务与乳品贸易业务预计未来毛利率保持 基 本 稳定。 我 们 预 测 公 司 2022/2023/2024 年液奶业务毛利率分别为 5.7%/13.7%/13.7%,同比-8.0Pcts/+8.0Pcts/ 持平。我们预测公司 2022/2023/2024 年乳品贸易业务毛利率分别为 3.9%/4.1%/4.1%,同 比持平/+0.2Pct/持平。(报告来源:未来智库)
3)期间费率预测
我们认为短期看奶酪行业仍处于需求培育、消费者教育阶段,同时考虑到头部企业竞 争激励以及常温奶酪棒推广需要费用投放,妙可未来 2~3 年预计在产品推广、品牌营销、 消费者教育等方面仍然需要投入较多费用,因此我们判断公司销售费用短中期仍然维持 20% 以上的较高水平。但是考虑到费用规模效应,各个媒介都已进行过品宣费用投放,预计后 续销售费率走平或者走低。考虑到今年公司对费用管控力度升级,同时疫情期间费用可投 场景减少,预计今年销售费率有所下降。我们预计公司 2022/2023/2024 年销售费率为 23.0%/23.2%/23.2%。
管理费用方面,2021 年开始公司推了股权激励,对后面 3 年的管理费率产生一定影 响,同时 12 月初公司公告将回购 500~1000 万股用于后续股权激励,预计后续的股权激 励也将进一步推升管理费用。但是鉴于公司收入体量也在增长,规模效应也将带动管理费 率下降,综合考虑股权激励费用、费用规模效应以及数字化运营带来费效比提升,我们预 计未来 3 年公司管理费率保持缓慢下降趋势。我们预计公司 2022/2023/2024 年管理费率 为 7.2%/7.1%/7.0%。

(本文仅供参考,不代表我们的任何投资建议。如需使用相关信息,请参阅报告原文。)
精选报告来源:【未来智库】。未来智库 - 官方网站