在B型房车市场大部分是以大通、东风、福特及依维柯居多,高端一点的就是奔驰斯宾特及进口菲亚特,但是价格普遍较贵。然而有这么一个厂家,他们采用与奔驰斯宾特同款车身及参数的底盘,现车如果把车标给贴上,还真的是和斯宾特一模一样,加上这款车精致豪华的内饰,便宜实惠的价格,花一般B型房车的钱就可以享受进口房车的品质,更为主要的是这款车还经过国家“碰撞试验和翻滚试验”,安全可靠进口品质,一款能够带你“勇闯天涯”的房车,这款车就是——“亚星欧睿B型房车”(以下简称:亚星房车)。

【安全可靠、勇闯天涯】
据亚星房车的负责人介绍,车辆底盘是原亚星与奔驰合资期间的奔驰凌特底盘,底盘调试是有德国奔驰公司专业调试机构斯太尔ECS公司调试的,所以整车安全系统是ECS9.0系统,除了具有主动安全的4轮碟刹ABS/EBD等之外还具有被动安全系统标配了双安全气囊、预警式限力安全带等配置,整车尺寸和奔驰凌特是完全对标的,全承载式底盘结构,独立悬架,发动机前置后驱,考虑到后期改装的承载性,后悬架采用了我们亚星独有的连体式的三片板簧设计。亚星这款房车和奔驰斯宾特外观尺寸基本一致为:5915/5995*2040*2632/2823mm 。没有超过6米的车身尺寸,满足C本蓝牌驾驶。

发动机100%意大利最新第五代VM技术(核心部件完全进口)100/150马力,370/420扭矩!全承载底盘高强度车身,前置后驱,整车主、被动安全9.0系统。底盘有德国斯太尔ECS公司专业调试并出具对标奔驰凌特(参数|图片)的评测报告。80L大油箱百公里油耗仅为8–10L。如果开不惯手动挡的朋友可以加装AAMT自动离合器(法国进口),实现不踩离合器换挡。
看到这样的介绍小编总结这款车特点——安全、可靠!怎么样?如果忽略车标,那么你会不会认为这就是进口的奔驰斯宾特呢?整车外观以商务黑为主,加上金色的拉花,更加凸显出这款VIP房车给你带来的私人荣誉感。
这款车还标配原厂左右两侧换气通风侧推窗(独有特点:可在高速行驶时正常使用该功能、可选配豪华高铁款组合纱窗)。除此之外这款车外部还配备原装进口(FAWO)房车专用市电接口及原装进口(FAWO)房车专用注水口,确保用水用电的安全性;
【独立商务驾驶舱】

进入驾驶舱是不是有种奔驰房车的风格呢,多功能方向盘、专用倒车影像系统、多项真皮包覆可调座椅等。6速手动变速箱(变速箱可以选装德国进口的ACMT智能离合器,通过测试已经和该车型完美匹配),小编很是喜欢这样风格的驾驶室,据悉这款车开起来也是非常灵活轻便的。
【进口品质、精彩不断】


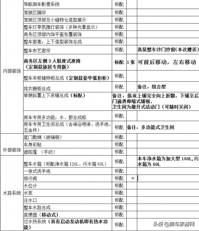
了解完高大尚的外观后,我们来重点看一下这款房车精彩的内饰部分,这款旅居版房车主要为一些2人世界或三口之家出游准备的,更多贴心的家居布局。乘客区采用双人沙发和可拆卸餐桌,后排休息区单人上下铺设计。厨房区配备了带盖洗菜盆和电磁炉,而且为了应对用户多样的烹饪需求,在中门处车辆设计了一套户外厨房,不仅能加装外接灶具,同时还配备房车厨房多功能储物柜总成(碗筷),方便放置厨房用品。
据悉亚星欧睿这几款车的选材用料基本上以进口为主,这充分体现出厂家对产品的严格要求程度:

1、全系采用原装进口(BEAUFLOR)防水地板革,好运来房车专用家具板材、法国进口富乐牌房车专用包覆胶,整车内饰软包(韩国进口软包PU)配多色氛围灯,220V 车载专用电源插座,西门子轨道式USB及插座,原装进口(FAWO)房车专用市电接口,德国原装进口(REICH)水路系统,德国奥迪进口水电中央控制系统,APP整车智能控制模块,整车一体化合成线束(插件进口防耗电),一键启动无线网络多点触控智能化系统娱乐屏等;

2、车辆的厨房系统采用瑞典原装进口多美达(DOMETIC)带盖洗菜盆 、900W电磁炉、微波炉、及70L冰箱(可选装原装进口90L冰箱);

3、卫生间对于一辆房车来说是非常重要的,亚星欧睿采用FRP材料 (防漏水)底托,卫生间为敞开式活动门(可随时关闭),含淋浴喷淋、洗手池、五金件等。

4、这款车的卧室采用单侧纵置上下床铺总成(1850x900cm)的设计,纵床上铺完全向上折翻,下铺至后门通透伸缩式铺板。




重点介绍的是,所有车内功能都可以通过触控操作,这台房车的后装线束采用了进口的德国奥迪的标准电线及插口、电脑版控制模块、保险丝盒等,完全实现了和底盘车的整体匹配。标配3000W充逆变一体机 、标配360A大容量胶体铅酸蓄电池(可选装锂电池)、原装进口特鲁玛(TRUMA)自动泄压阀、304不锈钢清水箱120L(可加大160L)、污水箱60L,同时可选装德国道偌牌ACMT自动离合器、洗衣机、外拉式防风灶具、户外卡式炉、整车油路加热系统、驻车锅炉热水系统、外挂式厨具等。


总结:
亚星房车此款车型同其他改装厂相比的优势:
1、亚星底盘和上装都是来自同一家企业,对于底盘和配件的安装调校,还有以后的维修保养是有优势的。
2、整车完全经过三高(高温、高原、高寒)测试,以及涉水,碰撞等安全测试。
3、燃油加热是亚星独有的,是从发动机油箱底盘外路铜管全部加热,特别适合北方地区。
4、后装线束采用了进口的德国奥迪的标准电线及插口、电脑版控制模块、保险丝盒等,这样就完全实现了和底盘车的整体匹配。