厌战:我不是针对你,俾斯麦。我是说,在座各位(战列舰)的战绩,都是垃圾!
对于战列舰而言,二战时期是其最辉煌的时刻。
日本造出了人类历史上最大的战列舰“大和号”、德国造出了二战神话“俾斯麦号”、美国造出了传奇战舰“华盛顿号”、法国造出了奇葩战列舰“黎塞留级”等等。
但是!这些被吹得神乎其神的战列舰战绩,在英国厌战号面前都是渣渣!

英国伊丽莎白女王级战列舰——厌战号
作为参加过一战和二战的老兵,厌战号一直都是英国主力最精锐的存在。
作为英国战舰的扛把子,厌战号于1916年5月31日—6月1日和同级的其他4艘战列舰,组成人类史上最强的战列舰编队参加了空前绝后的日德兰大海战。
其先是赶走了德国战列巡洋舰编队,后又顶住德国主力舰队的疯狂炮击(被击中15枚大口径炮弹未沉),厌战号仅靠自身装甲和损失管制边打边跑,居然最后还顺利地跑回军港。
在跑回来的途中,厌战号成功躲过尾随的2艘U型艇鱼雷,还差点对U型艇冲撞成功。
这在皮薄的英国战舰史上,被称为“海军奇迹”。

日德兰大海战
1940年7月改造后的厌战号在卡拉布里亚海战中大显神威。
厌战号直接命中26400码外的意大利海军朱利奥·凯撒号战列舰(加富尔伯爵级战列舰),并迫使其退出战斗。这是经确认的战列舰炮击命中敌方战列舰最远距离的纪录。
1941年3月,在马塔潘角海战中,厌战号与勇敢号、巴勒姆号战列舰在夜战中击沉了意大利3艘重巡洋舰。
此战过后,意大利海军躲入塔兰托军港,再也不敢出海与英国人直接交战。

战舰世界中的英国厌战号战列舰
看到这里,就会有人说俾斯麦号击沉了英国胡德号。
但根据弹道分析结果来看,那些*药弹**仓致命伤是德国欧根亲王号重巡洋舰打出来的结果,俾斯麦只是一轮齐射一炮顺手收割了胡德号。
而俾斯麦号也在3天后(1941年5月27日),被英国海军包围打成筛子下沉,成为一代过早陨落的神话。
而厌战号不仅从一战打到二战,还成为英国皇家海军东方舰队专门压制印度洋日本海军的旗舰,厌战号身经百战却异常强悍。

战舰世界中的厌战号
在1940年4月,厌战号参加了挪威战役,在第二次纳尔维克战役中带领大批皇家海军舰只攻击八艘被围困在奥福克峡湾的德国驱逐舰,成为该次海战的主力。
厌战号舰载的水上飞机剑鱼式鱼雷轰炸机在战斗中击沉了一艘德国潜艇U-64,成为二战期间第一架击沉潜艇的飞机。
在接下来的战斗中,一艘重伤的德国驱逐舰Erich Koellner被厌战号的侧舷火力击沉。
此后厌战号转向攻击驱逐舰Diether von Roeder和Erich Giese,前者由其成员自行凿沉,后者由厌战号及驱逐舰共同击沉。
其在几乎毫无损失的情况下,达成了消灭全部(8艘)的德国驱逐舰的战役目标。

1941年厌战号在地中海遭到攻击
1941年5月在克里特岛战役期间,厌战号于克里特岛外海被一枚500磅*弹炸**击中,严重受损。但是该舰一直坚持战斗到5月24日。
在返回到亚历山大港进行临时维修期间,由被一枚1000磅近失弹击中,但仍然屹立不倒。
1943年从印度洋回到地中海舰队的厌战号开始大修,而在之后萨勒莫登陆战役中,厌战号被三枚德军的无线电引导滑翔*弹炸**击中,严重受损。但结果仍是修修补后再次开进战场。

战舰世界中的厌战号
1944年6月厌战号带伤参加了诺曼底登陆战役,完成任务后回到罗塞斯。
1944年6月在朴次茅斯完成维修后被一枚磁性水雷炸伤。后在罗塞斯修复部分破损。
1944年11月参与炮轰布雷斯特、勒阿佛尔、瓦尔赫伦等地的作战。
直至二战结束后,1946年厌战号退役。
1947年3月,厌战号从朴斯茅斯被拖往拆解途中,拖缆崩断在康沃尔海岸漂浮多日后搁浅。1947-1956年间就地解体。
就此二战最牛逼的“百战不死鸟”厌战号的命运就此结束。

战舰世界中的厌战号
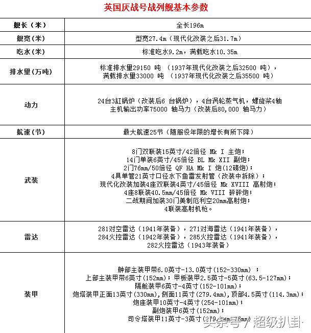
厌战号基本参数:

英国厌战号战列舰基本参数

百战不死鸟——英国厌战号
作为一艘传奇的战舰,厌战号用满身的硝烟和战伤,换来了累累功勋和辉煌的一生。
在整个战列舰历史上,如果以功勋轮排座的话,厌战号一定会被列入前三甲。
厌战,虽有厌恶战争之名,却有手刃强敌手之实。
【已亮北卡罗来纳级,有没有小伙伴组队干一把? 】