教育部、财政部公布了“双高计划”第一轮建设单位名单,56所职校入选高水平学校。
名单显示,高水平学校分三档支持,A档10所、B档20所、C档26所,共56所;高水平专业群分三档支持:A档26所、B档59所、C档56所,共141所。

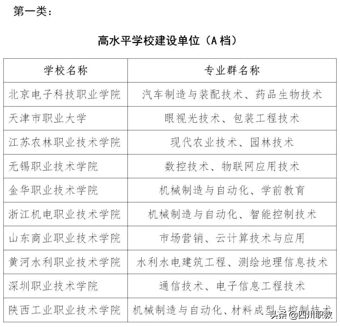
10所中国最“牛”职校
高水平学校建设单位(A档)的10所职业院校分别为:北京电子科技职业学院、天津市职业大学、江苏农林职业技术学院、无锡职业技术学院、金华职业技术学院、浙江机电职业技术学院、山东商业职业技术学院、黄河水利职业技术学院、深圳职业技术学院、陕西工业职业技术学院。

另外从 10所高职的地域分布来看,浙江和江苏有2所高职上榜,其余的是北京、天津、山东、陕西、河南、广东各有一所。接下来我们一起从发展历程和特色专业等方面来简单了解一下这10所高职院校吧。
北京电子科技职业学院
北京电子科技职业学院是北京市属公办高职,1999年成为国家首批独立设置的高职学院,并在04年合并了两所工科职业学院,属于工科专业优势的高职院校,国家级重点专业有7个,包括数控技术、汽车制造与装配技术、机电一体化技术等。
无锡职业技术学院
无锡职业技术学院前身是1959年3月原国家农机部创办的无锡农业机械制造学校,在一些机构的高职院校竞争力排行榜中常居前列。无锡职院有四年制本科专业,而且大部分专业都与装备制造业和新兴产业相适应,机械制造与自动化、数控技术等多个专业是国家级重点专业。
山东商业职业技术学院
山东商业职业技术学院历史可以追溯到20世纪30年代,经过了80多年的发展,如今也是特色显著、认可度高的高职。国家级示范性高职专业有会计电算化、应用电子技术、市场营销等。
陕西工业职业技术学院
陕西工院位于陕西咸阳,曾是西北地区首家有教育部批准改制升格的高职学院。陕西工院专业以装备制造业为特色,立足产业发展需要,为陕西乃至全国的装备制造业的发展都做出了重要贡献,国家示范专业有机械设计与制造、材料成型与控制技术等。
天津市职业大学
天津职业是全国为数不多的几所以“大学”命名的高职院校之一,前身非常厉害,是南开大学第二分校、天津大学化工分校。天津职业大学是综合类高职,53个专业涵盖工、经、文、管等各个领域,强势专业包括化工工艺、眼视光技术等。
金华职业技术学院
金华职院位于浙江省金华市,是一所从民办转为公办的高职,实力很强,被浙江高职界称为高职“浙大”。金华职院在发展过程中相继合并了6所学校,属于综合类高职,但最引人注目的还是医学类专业,不仅有护理、助产、康复技术等专业是中央财政支持专业,另外金华市人民医院还是该校附属医院。
黄河水利职业技术学院
黄河水利职业技术学院位于河南开封,也是一所广受社会赞誉的高职。该校原为水利部直属高职,在2000年才划归河南省,现为省部共建高职。这所高职培育出了大量水利技术型人才,被原水利部部长赞誉为“黄河技干摇篮”,水利水电建筑工程、工程测量技术等专业为国家示范性高职专业。
江苏农林职业技术学院
江苏农林职业技术学院位于江苏省句容市,办学历史可追溯至上世纪20年代,2002年升格为高职。从校名也能看出这所高职农林类专业特色显著,有林业技术、园林技术、畜牧兽医等多个国家重点专业。该校还和省内高校南京农业大学、江苏大学等高校有联合办学协议,学生可以通过“专转本”升入这些高校继续学习。
浙江机电职业技术学院
浙江机电历史发展非常坎坷,先后合并拆分多次,1961年还曾并入浙江大学,但几年后又恢复建制,如今是由浙江省机电集团举办的公办高职,以培养机电类技术人才为主,机械制造与自动化、数控技术、机电一体化技术等专业水平不错。
深圳职业技术学院
深职不用多说,竞争力和知名度是有目共睹的,被称为是中国高职教育的“一面旗帜”。深职作为深圳为数不多“土生土长”的高校,受到深圳市政府的大力支持,教育经费遥遥领先于国内众多高职,硬件设施、师资力量是很多高职无法比拟的。深职的专业紧贴深圳市四大支柱产业和新兴产业,毕业生就业率非常高。