二建难通关?二建《机电》考点速记手册,重难点一目了然清晰易懂
二级建造师考试没有想象中的那么难,只要用对方法,找到适合自己的学习策略,坚定信心努力备考,相信成功通过考试不是什么难题,但是大部分考生完全摸不着头脑。
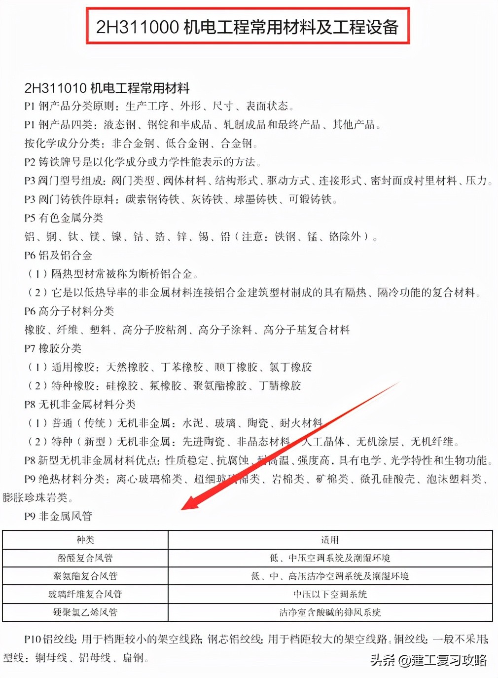
今天整理了二建《机电》考点速记手册, 将机电知识大盘点,简单易懂方便记忆,笔记重点梳理很清晰,是二建考生过二建的法宝 。

二建《机电》考点速记手册:



二建难通关?二建《机电》考点速记手册, 将二建机电的重难点一网打尽,各种案例分析的一清二楚,二建考生背会一次通关不是难事 。

二级建造师考试没有想象中的那么难,只要用对方法,找到适合自己的学习策略,坚定信心努力备考,相信成功通过考试不是什么难题,但是大部分考生完全摸不着头脑。
今天整理了二建《机电》考点速记手册, 将机电知识大盘点,简单易懂方便记忆,笔记重点梳理很清晰,是二建考生过二建的法宝 。




二建难通关?二建《机电》考点速记手册, 将二建机电的重难点一网打尽,各种案例分析的一清二楚,二建考生背会一次通关不是难事 。
