大家好,我是量子熊猫,今天上市的万控智造为推荐申购的新股,封涨停板也符合预期,恭喜中签的小伙伴,后面继续数板吧~
接着还是进入主题,鉴于注册制逐步开放且新股破发逐渐常态化,以及我中的新股也碰到了破发情况...所以决定推出一个打新必读系列,专门分析判断新股的申购价值。
这部分研究从2021年11月开始,截止目前已经分析超过百只新股,整体统计下来准确率超过90%,但由于新股相比已上市企业更容易受到多方面因素影响,并且数据验证周期仍然较短,会存在一定的风险。
因此我可以保证的是我会告诉你我是怎么分析的,并且我会按照这份计划执行,我无法保证的是一定就不会破发。
新股考察要素说明
考察要素1:可比行业和企业。
看企业的经营范围,判断从属行业,并选取相似度较大的可比公司,有现成的东西当然比较最省事。
考察要素2:发行价格和发行市盈率 。
参考近期破发情况,股价越高破发风险就越大,这个因素不算很重要。
注册制下新股发行定价和估值更趋于市场化,任何企业的价值都不可能摆脱行业基本面和企业基本面,所以市盈率是新股分析的绝对重点要素。
优秀的企业以其高于行业的成长性确实能够获得比行业更高的估值,所以第三步要筛选的就是成长性。
考察要素3:业绩情况。
企业的以往营收和利润是稳健增长还是逐年下滑?是否存在大幅波动,如果存在大幅波动需要重点考虑是否存在为了上市和估值调节报表的嫌疑。
考察要素4:市场情绪。
不可否认的是在新股发行中除了基本面以外,情绪面的影响权重也很大,特别是对于某些热点赛道资金炒作意愿也更高,因此这部分分析也会综合考量适当增加,当然一切都还是得从基本面出发。
下面进入正式内容。
2022年3月11日可申购新股分析
祥明智能(301226):

企业基本情况:
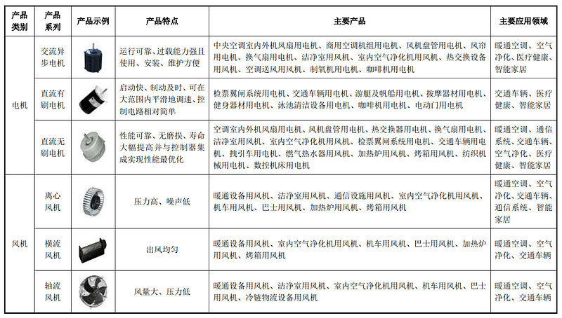
全称“常州祥明智能动力股份有限公司”,主营业务为微特电机、风机及智能化组件的研发、生产与销售。
为HVACR(采暖、通风、空调、净化与冷冻)、交通车辆、通信系统、医疗健康等行业客户提供定制化、智能化、模块化的组件及整体解决方案。
主要产品分为两类,第一类是微特电机,包括交流异步电机、直流无刷 电机、直流有刷电机三大系列;第二类是风机,包括离心风机、横流风机、轴流 风机、特种定制风机四大系列。
电机是电动机的简称,按照功率可将电机分为大型电机、中小型电机、微型 电机。
公司的电机产品大部分属于微型电机范畴,涵盖了交流异步电机、直流有刷 电机、直流无刷电机,除了电机类产品,公司还以电机产品为基础,以电机加风轮延伸成风机产品。
公司以电机、风机产品为基础,进行后端应用集成组件化、模组化及应用系统的开发、生产和销售,推进产品的智能化、无刷化、高效化,能够为客户提供控制类应用组件(硬件)、控制应用软件及成套解决方案, 独立组网或并网实现电机、风机的智能控制和运行监控。

主要产品是微型电机和风机,电机可以理解为马达,风机就是马达加叶片,然后还拓展了内嵌传感器和控制器芯片,实现智能化控制和数据监控等功能的智能化组件...当然这是简单的比喻,方便大家理解。
具体营收结构方面,主营业务收入主要来源于交流异步电机,其次是风机,营收结构整体比较稳定。

主要客户群体包括国内外多家具有较强行业影响力的大型企业,如青岛海信、法雷奥、松下等。
对应申万二级行业为电机Ⅱ,可比上市企业为朗迪集团(603726)、大洋电机(002249)、微光股份(002801)、江苏雷利(300660)、方正电机(002196)。
发行情况:
企业由民生证券承销,当前市值15.13亿元,新发行市值5.0亿元,发行价格29.66元,发行市盈率35.00,PE-TTM24.16x,顶格申购需要17万元市值。
对比电机Ⅱ行业PE-TTM为50.71x,对比朗迪集团PE-TTM为16.84x,对比大洋电机PE-TTM为54.44x,对比微光股份PE-TTM为21.81x,对比江苏雷利PE-TTM为21.68x,对比方正电机PE-TTM为-9.29x。
业绩情况:
预计2022年1-3月可实现营业收入为16,000至18,000万元,较上年同期变动1.08%至13.72%;
归属于母公司股东净利润为1,400至1,700万元,较上年同期变动12.28%至36.33%;
扣除非经常性损益后的归属于母公司股东净利润为1,300至1,600万元,较上年同期变动21.62%至49.68%。
2021年营业收入73,485.75万元,较上年同期变动33.42%;
扣除非经常性损益后归属于母公司所有者的净利润为5,700.42万元,较上年同期变动-1.07%;
2020年营业收入55,076.76万元,2019年营收52,381.23万元,2018年营收56,012.04万元,年复合增速为-0.84%。
2020年扣非归母净利润5,762.17万元,2019年扣非归母净利润4,310.16万元,2018年扣非归母净利润5,856.66万元,年复合增速为-0.81%。
先看2018-2020年,营收和利润基本原地踏步还略微下滑,然后2021年营收大幅增长但利润继续下滑,2022年一季度营收增长,利润大幅增长。
参考照顾说明书解释,2021年营收大幅增长而利润下滑的原因在于2020年受疫情影响基数较低,同时下游需求增大并且原材料涨价导致增收不增利。
2022一季度利润大幅增长主要由于公司对产品进行调价,调价在2021年下半年生效,所以毛利率有所提升,同时高毛利率产品营收占比也有所提升。
具体毛利率方面,2018年到2021年1-6月主营业务毛利率分别为24.22%、22.93%、24.19%及21.08%。

跟可比行业企业对比情况如下,其中电机毛利率与江苏雷利和微光股份对比较低,原因在于细分产品结构差异。

风机方面差异原因在于细分产品结构和应用领域不同。

从公司基本面看业绩成长性低,毛利率也不高。
从发行情况看,创业板发行,发行价格一般,发行市盈率较高,PE-TTM也较高。
最后汇总如下,基本面不怎么样,估值偏高。

申购建议:放弃申购,我的操作:放弃。
申购建议说明:
推荐申购,基本面和发行情况都较好,破发概率小。
谨慎申购,基本面或发行情况存在一定问题,50%破发概率。
放弃申购,基本面或发行情况存在较大问题,破发概率大。
记得点赞和关注,谢谢,我们下一篇见~