现在很多人旅行都会选择携程,除了各种优质的旅行产品外,贴心周到的服务也是没话说,例如在携程上办签证对很多出境游的朋友就有很大帮助,解决了很多麻烦。
虽然没统计过有多少个国家,但是我的签证都是在携程上办的,还会顺带买了wifi电话卡。
签证分很多种,对中免签和落地签国家,只要持有中国护照就可以直接过海关,但是一些国家的签证,即使是旅游签证也比较麻烦,比如美国。为了防止非法移民和打黑工行为,是一律需要面签的,还会问"有没有亲戚在美国"这种问题。但大多数国家的签证不需要面试的,自己办还不如携程托办,方便快捷还直邮到家,或者是发送电子签证。

打开携程页面就可以在首页上看见"保险·签证"的字样,打开。

打开之后上面是保险业务,出门在外的时候可以买一份医疗险救急,尤其是不是福利国家而且医疗费用极高的国家。
下面就是签证业务,打开。

携程签证业务会根据签证国家和签证类型有所区别。
对于免签和落地签国家,携程会列出可停留时间和注意事项。
即使是免签国家也有需要准备的材料和所需要的证件。

比如摩洛哥王国(一个风沙很大民风淳朴的君主制国家),停留时间是90天,持有中国护照六个月以上。这点很多国家都有所规定,所以一定要提前办理护照,不要临放假才去办理。英文、法文或阿文的入境卡是特殊要求的,摩洛哥曾经被法国殖民过,阿根廷、巴西、等殖民国家同理,官方承认曾经的殖民国家文字。可能要求出示机票、酒店和公司邀请函是针对临时抽查的,但是也最好提前准备,有备无患。

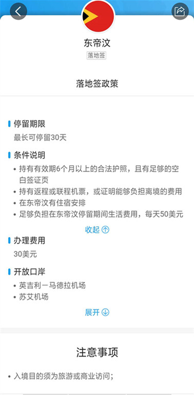
东帝汶是落地签国家,停留时间三十天,还另外需要订好往返车票(强制遣返会消耗国家资源)、足够生活费用(不想为外国人消耗纳税人钱财)和签证办理费用和开放口岸。这些都是可以提前预知的支出,还可以早做计划,也避免因为没有买返程机票而入不了关。
对于一些不需要面签的国家,比如泰国、俄罗斯、加拿大,这种类型的签证在携程上下单最方便,交了资料(护照、照片、身份证等)之后,下单可以直接将签证顺丰到家,而且拒签还全退,还可以办理一年多次、三年多次的商务或者探亲护照,非常方便。

对于我这种人,填表格真的是一种负累,看着就头疼,比如下面这种,而且网页不一定靠谱,万一出故障还要再来一遍。而且并不是全国各地都有签证办理点,小城市的人,自己送签还要多跑一趟。

所以还是委托办理比较好,省时省力,还不费事。携程上也有"出签测试",根据自身的情况测试一下出签的可能性,但是仅做参考,测试只是预估而已,主要测评依据是经济情况,别的国家也怕你没钱买不了机票回国,在人家地界吃救济粮呀。

之前测试了一次阿根廷的,成绩90分,只要不是欧美那些怕黑移民的国家,对于有工作有积蓄的普通人来说,签证并不难办。
最后说一下必须要自签的国家签证,这种签证是最难办理的。之前我一个朋友被美国大使馆拒签的原因就是,他在美国有亲戚,而且自己年轻力壮是劳动力,怕赖在那里不走了。(美国警察是没有权利随便查人ID的,除非犯法,所以非法移民很容易落脚)。
所以面签还是有一定技巧的,这不代表要说谎,但是至少要让签证官感觉你没有非法滞留的倾向。携程就有专门针对这种陪同面签的服务。

因为我朋友有了拒签的前车之鉴,所以后来在办理美国签证的时候,就在携程下了一个陪同面签的单。说实话,面对膀大腰圆的外国脸签证官,不紧张是假的,还好没有忘记签陪教的话,签证还是办下来了。
总之,携程签证办理业务还挺靠谱的,免签/落地签、邮签、免签的服务都有,不仅仅是中国游客经常去的泰国、日本,一些小众国家的签证办理服务也都有,比较推荐。