原创: 望京博格 绿巨人星球

今天最重要的事情就是阿里巴巴(09988)港股上市,港股的发行价格是176美元,昨天港股暗盘(盘前交易)都涨了5%左右了,阿里巴巴美股昨天晚上又涨了2%。
按照190.45美元折算为港币为1490.4港元,(8股阿里巴巴港股等于阿里巴巴1美股)再除以8等于186.3港元,接着就看今天阿里巴巴港股的表现了。
阿里港股上市,对于恒生指数影响如何呢?

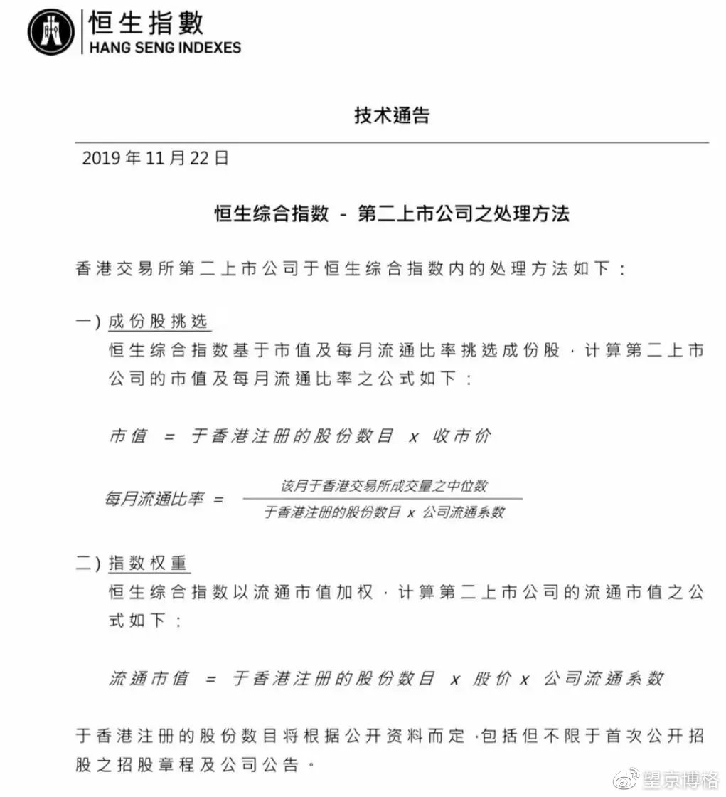
根据恒生指数公司的技术通告,香港交易所第二上市公司的指数处理办法如上,关键字就是第二上市公司,似乎是专门为阿里这样巨头定制的,目前阿里市值为5000亿美元,将近4万亿港币,相比较而言目前港股最大权重股腾讯的市值为3.2万亿港币,如果将阿里全部纳入将对整个港股市场指出产生巨大影响。
所以目前处理方式是仅计入阿里在港注册的股票,并以此计算市值,假设目前在港注册股份是5亿股,股价为186港股,对应的市值约为932亿港币,以此市值计算对于恒生指数的影响不大。但是之后,阿里的在港增发或许将提高在市场权重,此外阿里在香港上市的意义更多的是两个市场为其股票定价,降低美国各种政策对于股价影响。

钢铁、建筑材料、采掘、有色金属最近5日涨幅最大,尤其是钢铁最近两天连续涨幅差不多接近10%,但是望京博格还不会关注这些周期股的。
周期股的长期收益并不高,而且这些行业都夕阳产品,例如道琼斯指数最初的成分股都是铁路股,后来经历多次变迁,从钢铁化工、石油能源、最后是高端制造与消费,标普500指数的主要成分股都互联网巨头。投资股票尤其是指数不能因为跌了就买对于,大家投资的都是长期趋势!
以后每天给订阅号加点料,就是:
(1)申万风格指数数据统计;
(2)申万行业指数数据统计;
数据截至2019/11/25日收盘价格。

