
无锡职业技术学院是一所国有公办的省属全日制普通高等职业院校,是国家首批“国家示范性高等职业院校”之一,2018年入选江苏省卓越高职院校建设单位,2019年入选国家“双高”校A档建设院校,2022年在高职高专院校竞争力排行榜位列全国第3。2020年、2021年、2022年连续三年在江苏省普通高校高水平高职院校综合考核中获第一等次。
一. 无锡职业技术学院教学资源
表1给出了无锡职业技术学院教学资源情况,作为国家师范高职院校,以及在无锡甚至全国排名靠前的高职院校之一,无锡职业技术学院拥有良好的教学资源。

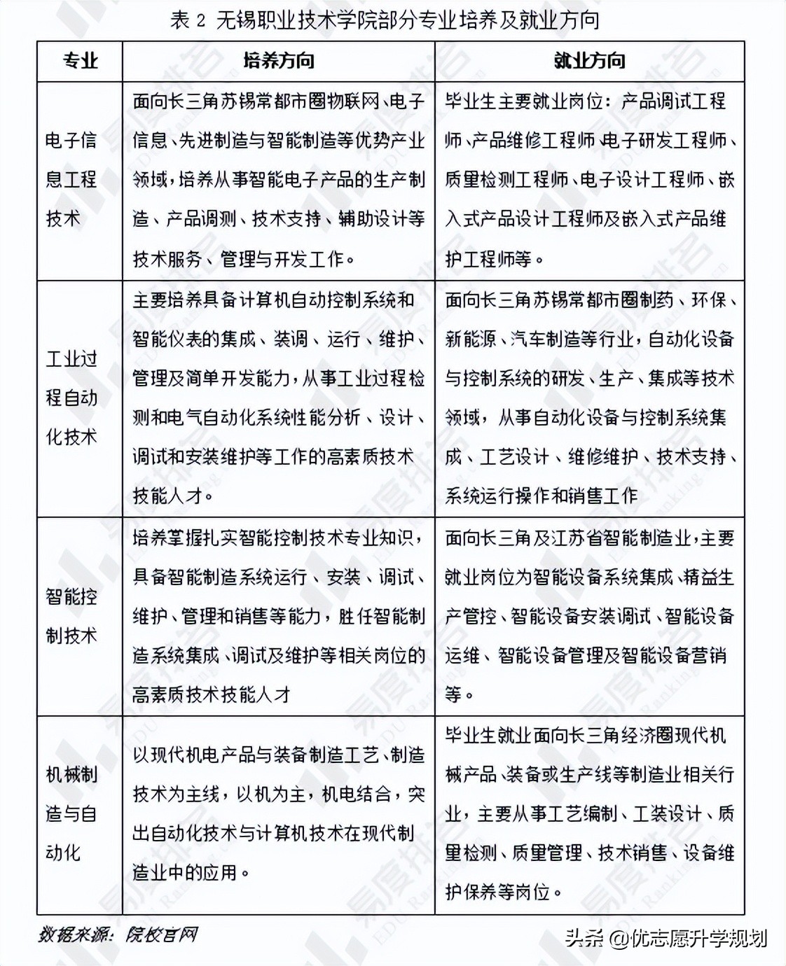
二. 部分专业培养方向
无锡职业技术学院对不同专业有非常清晰的培养计划,部分专业与企业之间紧密合作,具有良好的就业前景,更多专业详细见院校官网。

三. 招生计划向省内集中
无锡职业技术学院近3年招生计划整体呈下降趋势,省外招生计划逐年减少,省内文科/历史招生计划逐年上升,理科/物理招生计划呈下降趋势,整体招生计划向省内集中。

将招生省、市及自治区按区域划分为中、东、西以及东北地区。从图1中可以看出,东部地区招生计划降幅较小,东部地区招生主要集中于山东地区;2022年未在东北地区进行招生,西部地区招生计划降幅最大,2020-2022年期间,招生计划减少170人,其次是中部地区,招生计划减少102人。

四. 多数地区最低录取分与对应本科省控线较为接近
2021年无锡职业技术学院在江苏地区录取最低分与本科省控线之间差距最大,历史和物理最低分均低于本科线191分,省内录取优势明显,外省地区中,内蒙古文科、*藏西**、甘肃文科、宁夏文科录取最低分与本科线之间差距较大,部分地区录取最低分高出本科线。

五. 院校升学率较高
无锡职业技术学院2020届专科毕业生就业率达到93%,其中升学率高达42%,待就业的毕业生中有98.94%在求职中,少部分毕业生处于签约中或拟参加公招考试。

图3给出了不同院系毕业生就业和升学情况。除外语与旅游学院外,其余各院系就业率均在90%以上,财经学院升学率最高,达到57.55%。整体来看无锡职业技术学院就业、升学前景较好。

六. 毕业生集中于制造业
无锡职业技术学院毕业生就业行业主要集中于制造业,毕业生占比为33.37%,其次是信息传输、软件和信息技术服务业,占比为13.14%。

从毕业生职业分布来看,无锡职业技术学院毕业生主要从事各类技术人员岗位,工程技术人员职业占比为30.33%,其他专业技术人员职业占比为18.14%。

七. 超8成毕业生省内就业
无锡职业技术学院毕业生主要集中于江苏地区就业,毕业生占比为83.37%,其次上海地区,就业毕业生占比为4.74%,江浙沪就业毕业生占比接近90%。

表5给出了无锡职业技术学院部分专业毕业生主要就业城市分布信息。各专业主要就业地区均在江苏省内,其中无锡地区就业人数最多,产品艺术设计和旅游管理专业本地就业率略高于50%,多数专业无锡地区就业率超过60%,应用法语、电子信息工程技术和室内艺术设计专业无锡地区就业率超过80%,说明无锡地区对毕业生的就业吸纳能力较强。

八. 多数毕业生就职于小规模企业
超过7成毕业生就职企业规模低于300人,1000人以上规模企业就业的毕业生占比为16%,多数毕业生就职于小规模企业。

九. 毕业生周工作时间较长
周工作时间超过45小时的毕业生占比高达40.6%,按每周5天工作日计算,超4成毕业生每天工作时间超过9小时,周工作时间35-45小时的毕业生占比为46.15%,毕业生普遍面临加班问题。

特别声明: 本文为易度排名原创作品。未经著作权人授权,禁止转载和使用,否则将承担法律责任。