到底要不要专升本?
很多同学在各大平台提问,有的人说建议专升本,有的人说不要专升本,有的人说专升本不如找工作,那么到底要不要专升本?
我们客观来谈专升本,最近几年专升本形势不容乐观,就山东来说,2023山东专升本考试招生学校有一共44所,其中公*本科办**19所,民*本科办**18所,独立学院4所,本科职业技术大学3所,而其中的一所公办院校:青岛科技大学退出专升本招生。网传青岛理工大学明年将不再进行专升本的招生,这样看下来,专升本公办院校选择上的局限性就增大了。
专升本存在必然有他的合理性
统招专升本是专科生提升学历的最好也是含金量最高、认可度最高的方式。
统招专升本是专科最后一年考,国家认证,含金量和社会认可度非常高,有且只有一次机会(部分省份如广东、天津等可多次专升本的省份除外)。上岸即是第一学历本科,并且是全日制,其他的升本方式大都简单,甚至有的花钱就可以过,并且非全。
专升本上岸即本科,可享受和本科同等待遇。
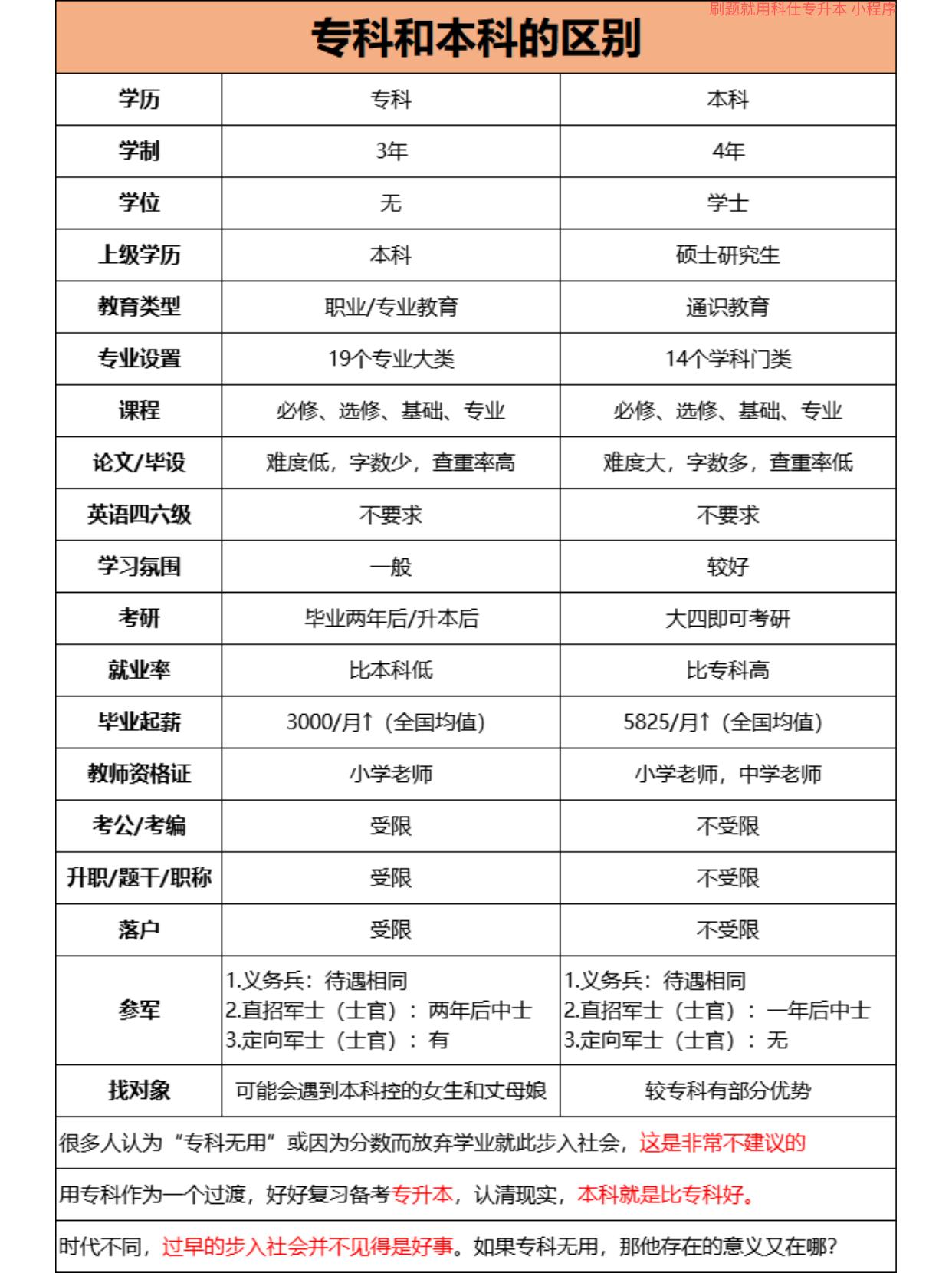
看下专科与本科的区别

通过对比完全可以发现,本科学历就是比专科好!
有利就有弊,再来分析下真实的专升本
首先专升本选择面太窄。
国家统招规定,专升本只能报考本省院校,不得跨省报考,统招专升本考试现基本上由各省教育考试院主持举办,有些大学不招收专升本学生,这就导致可供专升本的同学选择学校和专业比较少,影响考生专升本的积极性。
专升本难度逐年提高。
随着近年我国教育改革,由素质教育转变为精英教育,同时培养很多技术性人才,所以很多学生被淘汰去上大专院校,导致大专生数量急剧增加,就像我前面说的,同时很多大学又取消专升本的招生计划,这导致专科生专升本难度进一步提高。
专升本需要花费较多时间、精力。
专升本先上三年专科,再上两年本科,共5年时间(专科大三参加专升本考试,进入本科后,重新从大三开始上,大四毕业,也就是2年的时间),个别专业,如医学类的一些专业读本科再需要3年,这样加起来就是六年。花费这么长的时间,毕业后参加工作,还是需要各种竞争。
专升本是地方性考试,不否认它所存在的不公平和残酷,但本科和专科的区别,大家心里都是清楚的。
专升本若想上岸,必定费时费力,随着报名人数的增加,部分院校的减少,后续的难度和压力增大是必然的,但这也恰恰说明,专升本是大势所趋,大家都开始注重自我提升和学历的提升!毕竟提升自己是人一生的课题!

