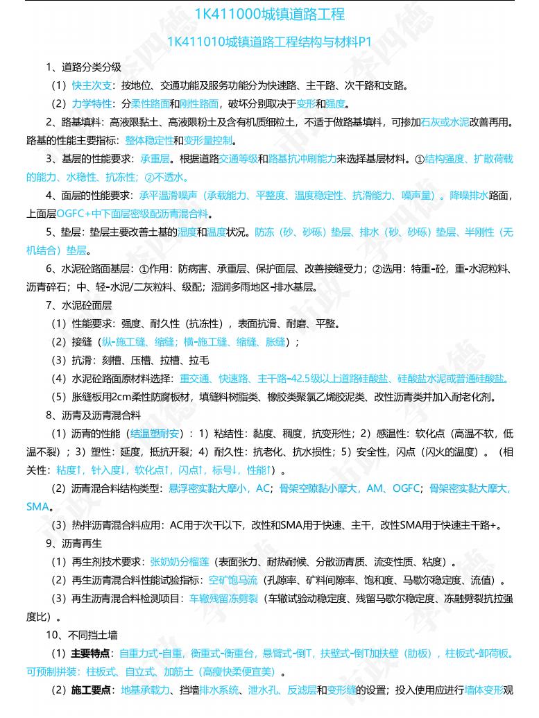
纵观一建历年考试,市政实务真的没有大家想的那么简单,即便你把市政教材背熟,但是在考试的时候,从几千个考点中抽取几百个考点来考,很容易弄混淆,尤其是没有施工经验的考友真的是难上加难

23年一建备考只剩31天了,最近小编也终于找到市政不扣分的原因了,都是因为在考前背了李四德老师精编的纯金考点,把一建市政按照道路、桥梁、城市轨道、给排水,管道等分为9个章节全面讲解,涵盖市政90%的必考点,考前背熟实务人均110分上岸



一建市政李四德老师历年整理的冲刺资料,都备受考友青睐,不仅是考点全面,而且押题率高,每年上岸的考友不计其数,这份一建市政纯金考点,一共才46页,而且重点易错考点,还用不同颜色标注,一目了然,一建市政案例不想扣分的考友,抓紧时间背,考前吃透110分不在话下



获取方式:下方评论:市政,然后私信我:23,即可得