西安市,是陕西省省会、副省级市、特大城市、关中平原城市群核心城市,国务院批复确定的中国西部地区重要的中心城市,国家重要的科研、教育、工业基地。2021年西安市人口总量达1295.29万人,比2010年增加448.51万人,增长52.97%。

再加上西安的城市地位、城市发展,目前来看西安的房价还是有很大的上涨空间,毫无疑问西安是具有投资价值的。
西安市场的需求不仅仅是西安这1000多万常住人口,实际上吸引的是整个西北地区其他城市的人口流入西安,目前西安已经成为全国人民置业的热点城市之一。西安是西北地区GDP唯一过万亿的国家中心城市,西安以63所高校全国排名第五的城市,拥有3所985,8所211,医疗实力全国排名第六,41所三级甲等医院,5所全国百强医院,地铁有8条线在运营,10条地铁在建,到2025年三期规划全部建设完成。
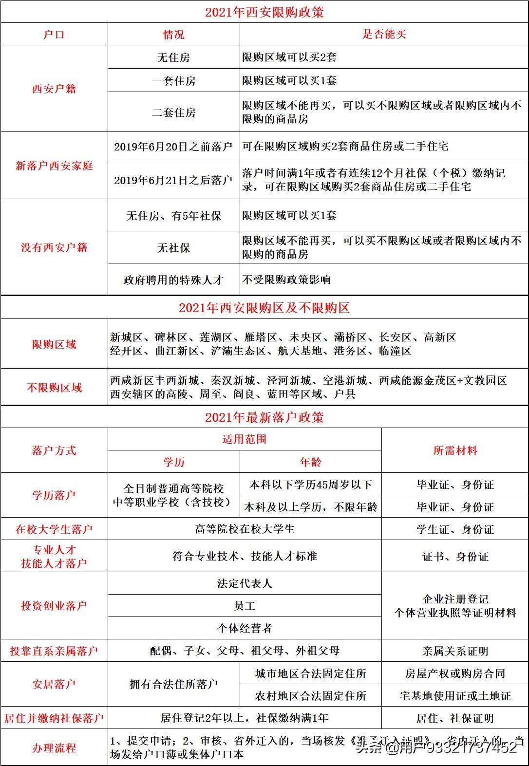
适不适合投资,就得看看你是不是限购了


以上是西安市最新的住宅限购政策。就现在国家的房住不炒的理念,多次强调,2021年7月8日西安市住建局发布了一批西安城区二手住房的参考价,也是继深圳和成都之后第三个出台政策的城市。就此可以看出几点,1.西安这次只是出了102个小区的指导价,有的小区指导价直接降到了2019年3月份的挂牌价,基本都是现在的挂牌价7折,曲江的二手房最低也有打66折的。2.对于刚需的客户来说会更难,比如一套房子业主要卖100万,指导价是80万,所以银行只能按照80万做按揭*款贷**,差价20万业主绝对不会降,只能增加到首付里。3.城区限购区域的新房更难,因为买二手房的不情愿,卖二手房的业主又不想降价,所以大家都去摇号可以正常首付的新房,摇号的概率不大。4,现在也有一些并不懂投资的人可能会吓退,如果是这样也是挺好的。现在西安的新房实在是供不应求,刚需的才会选择买二手房,然后二手房才会涨价,这就是简单的市场规律。