
周五没发文,不知道大家有没有等急了,周五特意回家给我妈过生日,没更文,所以周末加班给大家补一篇。
嘻嘻~
1.
15号晚上微贷网纽交所上市了,作为目前车贷行业老大,这个备案的节骨眼上能上市当然是一件好事,而且目前上升势头也不错;
哪怕微贷网纽交所上市,多家公司注资,微贷网的最大股东也依然是姚宏,可见这家公司是想好好做的。
PS:在雷潮中见惯了很多平台创始人*身卖**,最后投资人在下一任的股东手中被收割,那些个吃人不吐骨头的股东们,用尽各种幌子和手段让投资人乖乖把钱交给他们,最后他们逍遥自在,受伤的还是投资人们。
为啥在开篇带一下微贷网上市?
微贷网可能是我进入网贷行业的启蒙平台,最初了解网贷也是从它开始,所以它目前发展势头这么迅猛,也让我对这个行业非常有信心!
可能很多雷潮踩雷的朋友会不同意菠萝姐的话,我也知道你们的信心仍未恢复,但看到最近很多平台的发展,我们不能否认网贷行业整体还是向好的。
2.
网贷行业上市,微贷网不是最早的,从16年开始陆陆续续就有很多平台在张罗着上市。
而这其中也不乏我们常关注到的,宜人贷、拍拍贷、小赢、51信用卡、和信贷、信而富……
这些大家都相当了解了,这里面90%的平台都在上市后获得了更加大的发展机会,更显著的是获得了更多的盈利。
PS:这其中只有信而富基本是在连年亏损的状态,我们经常打趣说,“这波雷潮做现金贷的都活得好好的”,信而富早前就是做现金贷的,不过还是未能扭转亏损的局面。
上市的好处在网贷行业来讲大家都知道,所以但凡发展的还不错的平台,有能力的都会咬咬牙也上个市。
最近微贷网上市后,又有家平台迫不及待想上市了。
14号,泰然金融向美国证券交易委员会提交了IPO申请文件,拟登陆纽交所,代码为“TAI”。
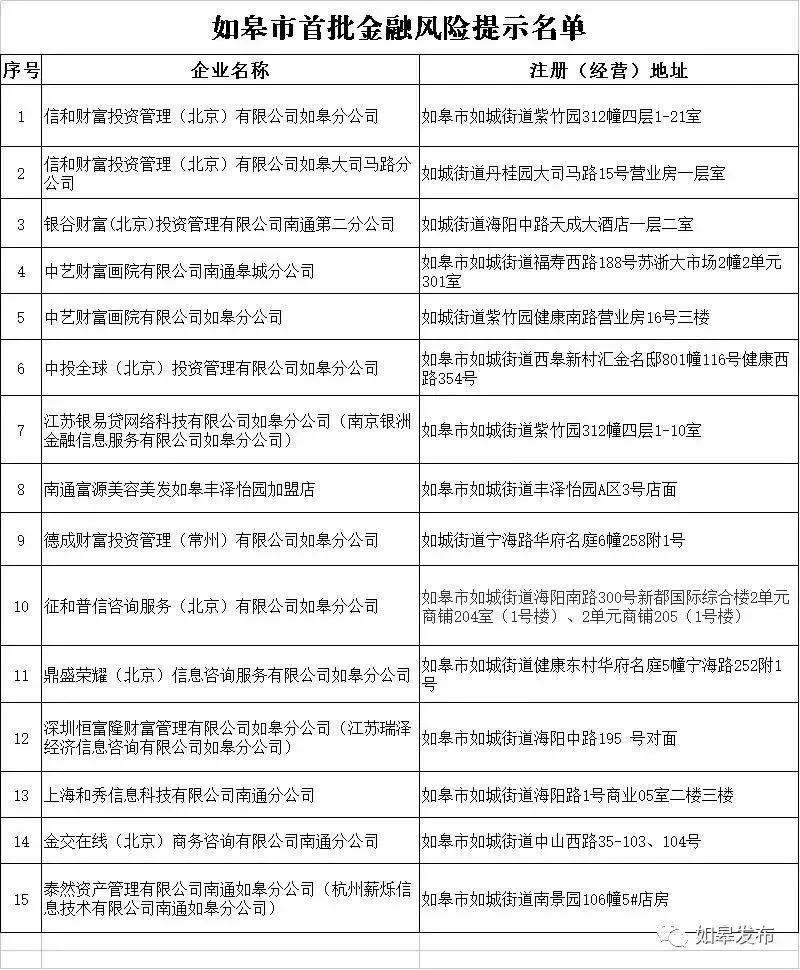
泰然金融同是杭州平台,而我第一次知道这个平台还是从南通如皋的首批金融风险提示名单中看到,这中间还有我之前经常提到的四家线下理财平台中间的几家,我在网上找到了表格,大家可以看看:

信和、银谷都是老熟人了,名单中最后一家就是泰然金融的资产公司,而为啥其他平台没有,只有这类平台被列为风险提示名单,这我也不太清楚了,大家猜。
我们来看看,这家公司到底什么来头?
泰然金融,公司为浙江小泰科技有限公司,杭州的平台,虽说不出名,但也运营四年多了,粗看了下泰然金融的资产主要是企业贷、车贷、信用贷;
从资产上来说,挺分散的,各类资产都有,如果要保持低逾期、坏账率,风控肯定要很出挑,钱也不会少花。
目前待收43亿多,累计成交额也达到了450多亿,在业内来讲已经蛮大的了。
标的期限以中长期为主,标期还是挺长的,不知道盈利情况咋样。
我们从他们目前标的募集满的时间,也可以看到点端倪;
从长标来看,今天早上发布了标的,到目前已募集资金为23%。

短标募集时间还是很快的,基本一天之内都发完。
长标目前的态势也很正常,毕竟行业还未完全恢复。
再来看看泰然金融的实际控制人:

潘宝锋是泰然金融的实际控制人,我们看看履历,看似还不错哦

团队的其他高管也都是从BAT等公司出来的,不过,从传统金融行业出来的不多,不知道资产版块做的还好吗?
而我知道的,就像银多网,高管也都是互联网公司出来的,其实传统金融懂的并不多,所以他们并不自己做资产,只负责撮合,这样的结果风险小很多。
从泰然金融的线下资产公司被如皋当地预警风险,可见线下资产并不好做,特别是在目前的大环境下。
年化收益在6%-12.6%之间,也算正常。
整体来看,泰然金融没有啥出挑的,最值得吐槽的就是线下资产公司被预警,只能说风险还是有的。
最后说下风险问题,上市公司虽然在信息披露上面会领先很多其他平台,但也会面临一直无法盈利等等其他的状况,或许不足以成为我们选择这家平台的原因;
特别是这一类目前还无法判断风险的平台,我们或许只能等他上市或者备案才能做出选择了。
周末加班写的文章,也请大家多多转发、点赞哦!