北京车娃娃科技发展有限公司推出车辆延保服务,由邮政公司代理销售(名为车优保延保产品),由于年限个15年车辆,车龄5年,为了延长车辆使用,根据宣传内容,涉及项目比较多,7月30日购买了车娃娃延保产品,车辆使用没有任何问题,购买期间销售检查也没有任何问题,正常流程车娃娃公司需要委派专业人员检测,车辆有问题部分需要告知哪些不在保修范围,最终他们没有检测直接出单成功。
如今9月10号听到发动机有异响,最后由他们指定服务维修店检测属于发电机有问题,不是发动机问题,需要更换发电机。
同时,我请他们维修店做全车检测,发现减震臂也存在问题,申请一起更换。
根据他们免责期内容30天及300公里,我使用42天,行驶3000公里,满足免费维修标准,他们回复问题不是短期产生的,不予受理维修,
如下图所示:




针对他们的不予受理的原因,提成相关质疑
1.购买延保时,本人同意接手检测再购买,销售员办理期间也没有发现问题,为何不安排贵公司检测,再办理延保产品。现在出了问题,让我找第三方检测给他们参考依据(费用谁承担?)
2.购买延保本身是为了保障车辆,没办法预估那个时间和那个配件出问题,车娃娃公司以不是短期产生为由拒赔(请问使用5年车辆,谁能直接预见什么时候产生问题吗?)车辆情况没有如实告知车娃娃公司,没有检测过怎么告知他们问题呢?
3.第三方检测两个问题,第一个是减震臂损坏(长期使用产生,不予理赔),第二个是发电机有问题(仅仅描述问题),由于第一个问题导致两个配件都不予理赔。(理由是全部长期使用导致,不是短期产生,同时,没有告知车娃娃公司车辆情况)
对于长期使用导致问题,我想咨询他们,难道我买的新车会购买这个产品吗?还不是为了保障长期使用存在的隐患问题,最后以这个为由,那就没有什么可以理赔的。
对于没有如实告知车辆情况,我们要是能听声音和一眼看出问题,我可以开维修厂啦,还要你们第三方检测么?(车辆开着有故障才知道问题,谁能直接看出即将产生故障呢?)
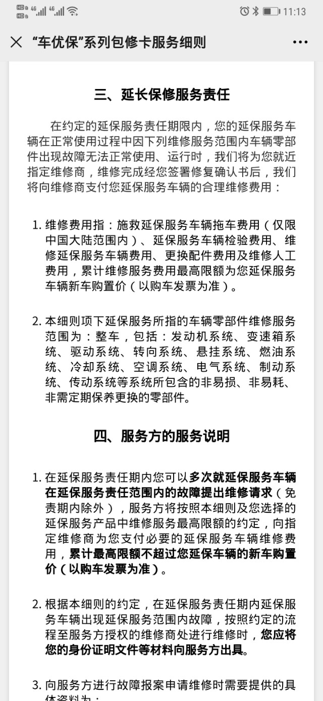
以下是公示他们合同部分内容(详细内容可以关注 -汽车4S店延长保修服务):



最后,根据他们合同条款,所有条件满足理赔,可以这么明目张胆拒赔,难道我们国家法律法规都奈何不了这些野蛮条款吗?我相信国家法律会给我们公民和消费者一个公道@中国保监会 @中国消费者报 @中国消费者协会 @车娃娃