
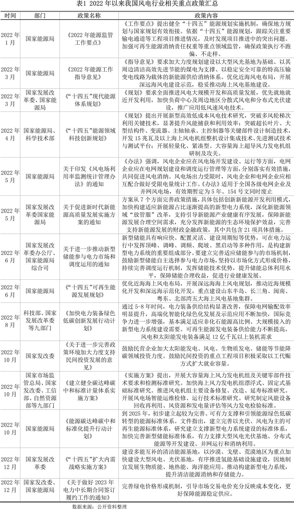
第一节国家政策导向
2022年以来,国家出台一系列政策为风电行业的发展指明了方向,在“双碳”战略下,国家鼓励风电设备行业转型升级,提高行业工业能效;在监管方面,政策对风电行业进一步加强规范管理,加大对风电行业的监管力度,保障能源安全稳定供应;政策提出建立完善以风电为主的可再生能源标准体系,研究建立支撑新型电力系统建设的标准体系,加快完善新型储能标准体系,有力支撑大型风电基地、分布式能源等开发建设、并网运行和消纳利用。

第二节行业市场运行情况
一、行业投资情况
2022年,稳经济一揽子政策和接续措施全面落地见效,有效发挥政策性开发性金融工具作用,推进重大项目建设,加快设备更新改造,加大民营经济支持力度,投资保持稳定增长。同时,在民生补短板投资增长较快的带动下,电力投资延续良好增势。国家统计局发布的数据显示,2022年,全国电力、热力生产和供应业固定资产投资同比增长24.3%,增速比上年提高21.1个百分点。
2022年,风电在经历近年的抢装潮后,投资迅速进入了收缩调整期。根据中电联最新数据,2022年,风电完成投资1960亿元,同比下降24.3%,所占比重为27.3%,较上年降低18.7个百分点。

一、行业供求情况
(一)行业供给
1、发电设备装机容量情况
2022年,风电新增装机容量不及预期,一方面由于风机吊装和风电并网存在时间差,另一方面主要由于新增装机贡献最大的三北地区受疫情影响,很难保证正常施工,但在风机大型化趋势下,发电成本直线下降,仍吸引了大量资金投向风电市场,从目前公布的招标情况来看,风机招标依旧火热。中国电力企业联合会发布的数据显示,2022年,全国新增发电装机容量19974万千瓦,比上年同期多投产2066万千瓦,同比增长11.5%。其中,风电新增生产能力3763万千瓦,比上年同期少投产1002万千瓦,同比下降21.0%。
“风光”装机保持高增长态势,装机结构延续绿色低碳发展。2022年,全国发电设备装机容量平稳增长,各类型发电设备装机容量均实现不同程度增长,尤其风电、光伏装机保持高增长态势。从结构来看,可再生能源装机容量占比较上年同期进一步提升,发电装机结构持续向绿色低碳清洁化转型。截至2022年12月末,全国发电设备装机容量256405万千瓦,同比增长7.8%。其中,风电36544万千瓦,同比增长11.2%;所占比重为14.3%,较上年同期提高0.4个百分点。

2、发电量情况
2022年,受益于近年来我国风电装机容量持续提升,风电发电量保持稳健增长。国家统计局发布的数据显示,2022年,全国风电完成发电量6867.2亿千瓦时,同比增长12.3%,增速较2021年降低17.5个百分点。

3、弃风电量情况
2022年,全国12省市风光利用率达到100%,全国风电利用率为96.8%,弃风最严重的地区为蒙东,风电利用率仅有90%;其次为青海、蒙西、甘肃,风电利用率均低于95%。2022年,全国弃风率为3.2%,较上年提高0.1个百分点,其中有七个月弃风率同比提高。
从区域情况来看,2022年,蒙东、青海、蒙西、甘肃等省份累计弃风电量和弃风率较高。四个地区2022年弃风率分别为10.0%、7.3%、7.1%和6.2%。

(二)行业需求
1、用电量情况
用电量是经济的“晴雨表”,近年来,随着我国经济由高速增长阶段转向高质量发展阶段,我国用电量增速也随之由之前的高速增长阶段“换挡”至中速增长阶段。2020年疫情影响,全国全社会用电量增速达近年来最低点。2021年,得益于我国宏观经济持续恢复,主要指标处于合理区间,实体经济稳中有升,外贸出口快速增长等因素拉动,全国全社会累计用电量保持双位数增长。2022年我国电力消费保持恢复性增长。2022年,我国“双碳”工作积极推进,能源结构持续优化,能耗强度进一步下降,加之疫情多点散发、多地频发对电力消费形成干扰,用电增速较2021年有所回落。国家能源局发布的数据显示,2022年,全国全社会用电量86372亿千瓦时,同比增长3.6%,比上年同期降低6.7个百分点。

2、用电结构情况
2022年,居民用电保持两位数增长,工业生产回落。从各产业用电情况来看,2022年,三大产业及居民用电均保持同比增长。其中,首先,受益于近年来乡村用电条件明显改善、电气化水平不断提升,加之乡村振兴战略全面推进等因素,一产、居民用电保持较快增长;其次,得益于电动汽车的迅猛发展,充换电服务业用电量快速增长,带动三产累计用电增速超出全社会平均水平。国家能源局发布的数据显示,2022年,第一产业用电量1146亿千瓦时,同比增长10.4%,增速比上年降低6.0个百分点;第二产业用电量57001亿千瓦时,同比增长1.2%,增速较上年回落7.9个百分点;第三产业用电量14859亿千瓦时,同比增长4.4%,增速较上年降低13.4个百分点;城乡居民生活用电量13366亿千瓦时,同比增长13.8%,增速较上年提高6.5个百分点。
用电增长动力逐渐向三产倾斜,电力消费结构日益优化。2022年,从对全社会用电量增长的贡献率来看,二产、居民用电对全社会用电增长贡献较为突出,但随着充换电服务业及新兴服务业的快速发展,用电增长动力逐渐由工业向服务业倾斜,三产正成为拉动电力消费增长的主要因素。从用电结构来看,二产用电比重小幅收缩,电力消费结构日益优化。2022年,第一产业、第二产业、第三产业和城乡居民生活累计用电量对全社会用电量增长的贡献率依次是4%、23%、21%和52%;占全社会用电量的比重分别为1.3%、66.0%、17.2%和15.5%,与上年相比,第一、第三产业用电量占比均提高0.1个百分点,城乡居民生活用电量占比提高1.3个百分点,第二产业用电量占比降低1.5个百分点。

3、区域用电情况
从地区用电量情况来看,2022年,东、中、西部和东北地区全社会用电量分别为40305、16488、25037和4542亿千瓦时,增速分别为2.4%、6.7%、4.2%和0.8%。2022年,除辽宁、广西、*疆新**和上海外,其他省份全社会用电量实现正增长,有18个省份全社会用电量增速超过全国平均水平,依次为:*藏西**(17.4%)、云南(11.8%)、安徽(10.2%)、宁夏(7.9%)、青海(7.6%)、河南(7.2%)、湖北(7.1%)、江西(6.5%)、陕西(6.3%)、内蒙古(6.1%)、四川(5.3%)、浙江(5.2%)、重庆(4.7%)、黑龙江(4.6%)、山西(4.3%)、江苏(4.2%)、北京(3.9%)和湖南(3.8%)。
三、行业经营情况
电力行业需求端保持恢复性增长,供给端多地已制定容量电价补偿政策,在供需两端量价齐升的拉动下营业收入保持较高增长;与此同时,主要燃料产能比较充裕,价格涨幅回落,火电企业成本端压力趋缓,电力行业业绩回升明显,继9月扭亏为盈后,增势连续向好。预计随着疫情防控大幅放开,以及二十大后保供稳价、减税降费、助企纾困等政策效能继续释放,有利于促进经济循环畅通,电力需求或强劲复苏,加之《2023年电煤中长期合同签约履约工作方案》将推动长协比例提升以及价格下降,火电盈利有望持续改善,有效缓解部分煤电企业现金流“吃紧”压力。根据申万风电行业分类,截至2023年5月初,共有11家上市企业发布2022年年报或2022年业绩快报,其中风电行业上市公司营业收入和利润总额最高的是龙源电力,营业收入和利润总额分别为398.63亿元、76.38亿元;营收增长率最高的是三峡能源,累计增长同比增长45.04%;利润增长率最高的是广宇发展,累计同比增长269.69%。总体来看,2022年风电企业行业企业经营持续向好。

四、行业发展特点
(一)风电设备不断创新,助力风电行业迈上新台阶
2022年,发电设备行业加大关键核心技术攻关力度,产业链数字化智能化升级深入推进,科技创新步伐加快,高质量发展迈上新台阶。2022年,金风科技与三峡集团合作研发的GWH252-16MW海上风电机组成功下线,刷新全球最大单机容量、全球最大叶轮直径、单位兆瓦最轻重量纪录。明阳智能研制的全球规模最大最长的海上抗台风型叶片(MySE260)正式下线;自主研制的MySE7.15-216陆上超大型风电整机正式下线,为当前全球范围内已下线叶轮直径最大的陆上风电机组。运达股份研发的全球首台套风电场频率电压快速控制装置完成全部现场测试。
(二)利好政策频发,风电行业发展前景广阔
近年来,中国风力发电行业受到各级政府的高度重视和国家产业政策的重点支持。国家陆续出台了多项政策,鼓励风力发电行业发展与创新,《“十四五”可再生能源发展规划》《“十四五”现代能源体系规划》《关于完善能源绿色低碳转型体制机制和政策措施的意见》等产业政策为风力发电行业的发展提供了明确、广阔的市场前景,也为企业提供了良好的生产经营环境。
(三)建设全国统一电力市场,风电市场化交易再进一步
2022年1月28日,国家发改委、能源局发布《加快建设全国统一电力市场体系的指导意见》提出到2025年全国统一电力市场体系初步建成。国家市场与省(区、市)/区域市场协同运行,电力中长期、现货、辅助服务市场一体化设计、联合运营,跨省跨区资源市场化配置和绿色电力交易规模显著提高,有利于新能源、储能等发展的市场交易和价格机制初步形成。
随着可再生能源逐步被纳入市场化交易,我国电力市场体系的多元主体格局初步形成。尤其是在激励清洁能源参与市场化交易的规则上,在计划电量方面,政策提出按照先增量、后存量的原则逐步将跨省跨区优先发电计划从量价固定的购售电协议,释放市场交易空间。
第三节行业发展趋势分析
一、产能或投资发展预判
2022年,中国风电的挑战和高光并存。受疫情及海上风电在抢装后进入调整期等因素影响,风电新增并网装机量不及预期。2021至2022年,全国风电新增并网共计85.2GW,远远落后于“十四五”风电规划量。2022年,全国风电下发指标、招标规模创历史新高,支撑2023年成为中国风电的交付大年。国家能源局召开的全国能源工作会议预测,2023年国内风电新增装机约达6500万千瓦,增幅72.73%。
二、市场发展趋势预判
2023年风电行业整机企业竞争压力或将持续,低价竞争从陆上延申至海上。整机企业抢夺市场的手段也更加多元,在资源优势区的装备产业布局竞争加剧,通过资源置换、增加政府影响力等方式拿单。
2022年,风电整机企业价格战异常激烈,陆上风机设备公开招标的中标价从1月的2179元/千瓦降至12月的1893元/千瓦,全年降幅达13.1%。海上则更为严重,全年下降23.5%。对比“十三五”期间的超4000元/千瓦,陆上风机的中标价降幅已过半。2022年10月起,陆上风机中标价触底上浮,但2023年开年再度进入下降通道,2月出现价格低点。海上风机跌破2400元/千瓦,迎来平价元年。
2022年,整机商竞争格局转变,市场再向头部整机商集中,第一梯队进一步巩固市场地位,市场集中度持续提升。各大整机企业加大资源端的产业落子,提前进行资源合作。2023年,整机企业预计继续加大资源开发力度,提升夺单的综合能力。
第四节行业风险分析
一、自然条件风险
风力发电行业对天气条件存在比较大的依赖,任何不可预见的天气变化都可能对公司的电力生产、收入及经营业绩带来不利影响。虽然在开始建造风电项目前,风电行业企业会对每个风电项目进行实地调研,有针对性地进行为期不少于一年的持续风力测试,包括测量风速、风向、气温、气压等,并编制可行性研究报告,但是实际运行中的风力资源仍然会因当地气候变化而发生波动,造成每一年的风资源水平与预测水平产生一定差距,影响风电行业企业风电场发电量,进而使企业的盈利能力产生波动。
二、竞争风险
2022年,风电行业市场再向头部整机商集中,第一梯队进一步巩固市场地位,风电行业竞争加剧。2022年,风电整机企业价格战异常激烈,陆上风机设备公开招标的中标价从1月的2179元/千瓦降至12月的1893元/千瓦,全年降幅达13.1%。海上则更为严重,全年下降23.5%。对比“十三五”期间的超4000元/千瓦,陆上风机的中标价降幅已过半。
三、项目并网风险
建设风电项目必须取得项目所属地电网公司同意并网的许可,如果未来公司新开发风电项目不能及时获得相关电网公司的并网许可,项目的建设将会被延误,会出现无法发电并售电的情况,进而影响风电项目的收入。
四、消纳风险
新能源装机容量快速增长,叠加消纳能力不足,我国弃风率曾一度较高。受益于政策推动,及特高压、新能源交易市场等建设,近年来我国新能源消纳能力有所提升。2022年我国新能源消纳利用水平整体处于较高水平,部分月份我国弃风弃光情况存在一定反弹的风险。从2022年的情况来看,全国弃风率为3.2%,同比上升0.1个百分点,其中有七个月弃风率同比提高。综合来看,风电行业消纳面临一定的风险。
五、需求下滑风险
综合考虑国内外经济形势、电能替代等带动电气化水平稳步提升、上年基数前后变化等因素,并结合多种方法对全社会用电量的预测,以及电力供需形势分析预测专家的预判,预计2022年全年全社会用电量8.7万亿千瓦时-8.8万亿千瓦时,同比增长5%-6%,各季度全社会用电量增速总体呈逐季上升态势。综合来看,2022年我国总体用电量增速可能低于2021年,用电量增速下滑将对风电行业造成一定运行风险。
第五节银行授信策略
2022年,我国可再生能源重大工程取得重大进展,可再生能源竞争力不断增强,继续保持全球领先地位,风电行业总体运行平稳,但受疫情不利因素的影响累计发电量和新增风电装机容量增速较去年有所下降。2022年政策引导和目标规划坚定发展风电打开长远空间,全国能源工作会议强调2023年能源工作要着力调整优化能源结构,2023年风电装机规模达到4.3亿千瓦左右。第一批大基地项目97GW已全面开建;第二批大基地项目清单已下发并部分开建,预计“十四五”期间完成2亿千瓦;第三批大基地项目已于10月启动申报,国家能源局正在加紧审查推进中。因此,建议2023年将风电行业列为适度支持类行业,总体信贷原则是“关注重点,紧跟政策,防范风险”。
2022年3月22日,国家发展改革委、国家能源局发布了关于印发《“十四五”现代能源体系规划》提出积极推进东部和中部等地区分散式风电和分布式光伏建设,优化推进*疆新**、青海、甘肃、内蒙古、宁夏、陕北、晋北、冀北、辽宁、吉林、黑龙江等地区陆上风电基地化开发,重点建设广东、福建、浙江、江苏、山东等海上风电基地。建议关注上述重点区域风电行业相关投资机会。