管道净水工程
随着国民经济的发展、社会的进步以及广大人民群众健康意识的提高,人们对生活饮用水的水质要求也大大提高而由于传统的自来水水质处理工艺落后,饮用水源的严重污染,供水的二次污染等问题,使得自来水水质安全性难以保证,更不用说直接饮用。管道直饮水系统逐渐开始发展。
1、管道净水产生的背景
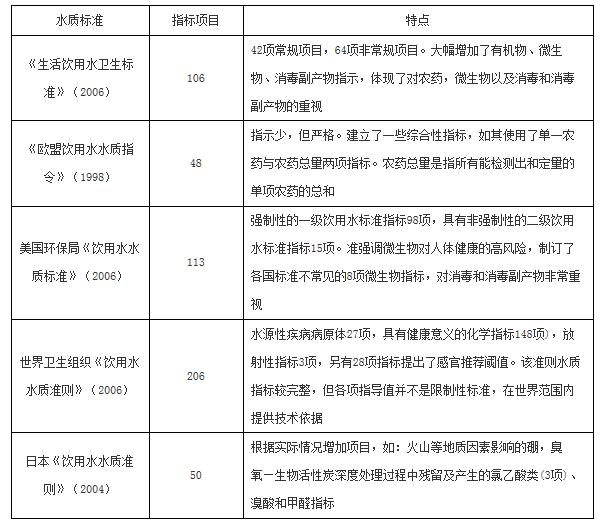
水是生命之本,饮水卫生与身体健康关系密切。据WHO(世界卫生组织)调查,全世界80%的疾病、50%的癌症与饮用不洁净水有关。 城市供水标准偏低,存在二次污染的情况。虽然近年我国自来水行业开始执行《生活饮用水卫生标准》(GB5749-2006),将检测的水质指标由原来的35 项增加至106项,而世界卫生组织水质标准则由206 项,国内饮用水水质与国外饮用水质标准仍有一定的差距,我国对水源中部分人工合成的有害物质未做限定,水中的部分有机污染物,光靠煮沸不能去除,而出厂水在送往用户的过程中往往会出现二次污染的问题,因此,常规自来水水质难以满足现阶段人们对饮用水高水质的要求。

有需求、有效益
随着社会的进步以及广大人民群众健康意识的提高,居民对生活饮用水的质量要求逐步提高,进而形成了管道直饮水的供求关系。
由于直饮水的价格介于自来水与桶装水、瓶装水的价格之间, 因此有很大的价格优势和发展空间。
2、管道净水的定义
管道优质直接饮用水简称为"直饮水",它是通过分质供水的方式,以生活饮用水或符合生活饮用水卫生标准的水为原水,在集中用水场所(小区、酒店、学校、医院、办公楼等)统一设立净水处理系统对原水进行深度处理,保留对人体有益的微量元素和矿物质,最后采用食品级环保管材设立一套独立循环式配水系统将再净化后的优质水送达用户,用户打开水龙头既可直接饮用,也可作为餐厨用水。
3、管道直饮水国内外发展状况
国外一些发达国家(如美国、德国等)的管道直饮水系统应用发展历史悠久,技术和管理都相对比较成熟,应用已经非常普遍。城市主体供水系统分别设置两套不同的系统,优质水作为可饮用水系统,低品质水作为非饮用水系统,用于工业冷却用水、浇洒绿地用水、洗车、冲厕等。建设非饮用水系统目的在于节约水资源及减少处理费用,当做整个供水系统的补充。如美国佛罗里达州珊瑚角城管道直饮水系统,一套管网把深度处理后的水直接供给用户饮用、烹饪等,另一套管网将处理后用来浇洒园林绿地、清洁厕所等。

在国内,自1996年上海首先实现优质直饮水工程后,由于其具有良好的经济性及取用便利、卫生、安全等优点,引起了国内许多大中城市的重视。建设部规定生态住宅小区必须配备管道直饮水,同时也成为建设部评判各楼盘的一项重要指标。旺盛的市场需求,明确的政府导向促使管道直饮水工程在全国各地普及推广使用,涉及领域有小区住宅、学校、写字楼、宾馆、医院、工矿、商场、政府办公楼等。
据2012年的不完全统计,全国已有300 多个住宅小区150 万居民用上了管道直饮水,如今管道直饮水的使用更加普遍。

4、管道净水的工艺技术
管道净水是对符合生活饮用水标准的原水进行深度净化处理的产物。深度净化处理系统核心技术采用膜分离技术,主要有微滤、超滤、纳滤和反渗透,通常情况下根据处理后不同的水质要求和原水水质的不同选择膜工艺。
管道直饮水常见工艺流程为:
原水(自来水)→预处理→膜分离→后处理→用户
水处理工艺的选择应依据原水(自来水)水质、经技术经济比较确定,处理后应达到相关规范的水质要求。

预处理:预处理是为了去除水中的颗粒物质、溶解性胶体、一些无机离子(如铁、锰、钙、镁等),以减轻膜的结垢、堵塞和污染,延长膜的寿命,提高膜的出水能力,同时可减少在消毒过程中所形成的消毒副产物。目前,工程中常用的预处理有机械过滤、活性炭过滤、精密过滤、离子交换和臭氧氧化等方法。
机械过滤:能去除水中较大的颗粒杂质、悬浮固体、铁和锰等,滤料一般采用石英砂和锰砂

活性炭过滤:是通过过滤和吸附作用,去除水中的异味、余氯、悬浮物胶体和有机物等杂质。另外,也可以采用臭氧-生物活性炭(BAC)工艺,该工艺可大大提高有机物的去除效率,同时可延长活性炭的使用寿命。活性炭过滤滤料应根据实际情况进行选择,可选用活性炭滤芯或颗粒状活性炭(果壳类);当在特定条件下也可选用载银活性炭,在去除有机物的同时还起到杀菌作用。
精密过滤:又称保安过滤,常采用线绕式滤芯或熔式喷聚丙烯纤维滤芯,
孔径有5、3、1、0.22 μm 供选择,常用于去除微量悬浮物或细小杂质颗粒物。

膜分离技术
膜分离技术是利用水溶液中水分子具有的透过分离膜的能力,而溶质和其他杂质不能透过分离膜的特点对溶液进行分离,获得纯净的水。目前,应用于饮用水处理膜分离技术主要有微滤(MF)超滤(UF)、纳滤(NF)、反渗透(RO)。
微滤(MF):过滤精度一般在0.1-50微米,常见的各种PP滤芯,活性碳滤芯,陶瓷滤芯等都属于微滤范畴,用于简单的粗过滤,过滤水中的泥沙、铁锈等大颗粒杂质,但不能去除水中的细菌等有害物质。滤芯通常不能清洗,为一次性过滤材料,需要经常更换

超滤(UF):过滤精度在0.001-0.1微米,是一种利用压差的膜法分离技术,可滤除水中的铁锈、泥沙、悬浮物、胶体、细菌、大分子有机物等有害物质,并能保留对人体有益的一些矿物质元素。是矿泉水、山泉水生产工艺中的核心部件。超滤工艺中水的回收率高达95%以上,并且可方便的实现冲洗与反冲洗,不易堵塞,使用寿命相对较长。超滤不需要加电加压,仅依靠自来水压力就可进行过滤,流量大,使用成本低廉,以达到较宽的处理范围,但部分杂质、病菌无法解除,可以消除水中的污染物质。
纳滤(NF):过滤精度介于超滤和反渗透之间,脱盐率比反渗透低,也是一种需要加电、加压的膜法分离技术,水的回收率较低。也就是说用纳滤膜制水的过程中,会损耗将近30%的自来水。一般用于工业纯水制造。
反渗透(RO):过滤精度为0.0001微米左右,可滤除水中的几乎一切的杂质(包括有害的和有益的),只能允许水分子通过。用反渗膜制水的过程中,会损耗将近50%以上的自来水;反渗透技术需要加压、加电,流量小,水的利用率虽然低,但能有效去除各种杂质、超细病菌,一般用于家庭纯净水、工业超纯水、医药超纯水的制造。


不同膜工艺的适用范围和主要运用如表1所示:
表1:膜分离法的技术分类
后处理:后处理工艺包括消毒和水质调整等。
水质调整包括:水温调整、pH 值调整、矿化过滤及(电)
磁化等。

采用不同的技术、不同的工艺,其各自特点和适用范围也不同,从饮水卫生和水质分析,结合目前我国居民对饮用水的需求情况,纳滤膜技术在净水制备工艺中的应用是较为适宜的。
消毒技术
管道直饮水虽然规模较小,但供水原理等同城市生活供水,管网中须保留剩余消毒剂。主要作用有:
①抑制供水管网中的微生物再繁殖。由于供水管网中,尤其是在管道交叉连接处、管道修补处以及管道老化锈蚀处,大肠杆菌等微生物容易再繁殖,管网总剩余的消毒剂能抑制微生物的生长。
②管道在供水过程中再次发生污染时有一定的处理能力。
③作为预示供水再次受到污染的信号。虽然管网末梢剩余消毒剂的量对于二次污染的消毒尚嫌不够,但其可作为预示再次受到污染的信号,此点对于管网较长而有死水端和设备陈旧的情况尤为重要。
常用消毒方法有紫外线、臭氧、二氧化氯、氯等。根据季节变化消毒方法可组合使用。
紫外线消毒:是利用适当波长的紫外线破坏微生物机体细胞中核酸(DNA和RNA)的分子结构,造成其生长性细胞死亡和(或)再生性细胞死亡,从而达到杀菌消毒的效果。
紫外线消毒是一种物理方法,它不向水中增加任何物质,没有副作用,它通常与其它物质联合使用,常见的联合工艺有UV+H2O2、UV+H2O2+O3、UV+TiO2。

臭氧消毒:消毒过程属生物化学氧化反应,其消毒有以下3种形式:
1.臭氧能氧化分解细菌内部合成葡萄糖所需的酶,使细菌灭活死亡。
2.直接与细菌、病毒作用,破坏它们的细胞器和DNA、RNA,使细菌的新陈代谢受到破坏,导致细菌死亡。
3.透过细胞膜组织,侵入细胞内,作用于外膜的脂蛋白和内部的脂多糖,使细菌发生通透性畸变而溶解死亡。臭氧消毒在饮用水处理中被越来越多地应用。试验表明,臭氧几乎对所有细菌、病毒、真菌及原虫、卵囊都具有明显的灭活效果。

二氧化氯消毒:其对细菌的细胞壁有较强的吸附和穿透能力,从而有效地破坏细菌内含巯基的酶;同时,二氧化氯也能快速地控制微生物蛋白质的合成,达到抑制微生物生长的效果。
几种消毒方式特点比较:

5、管道净水的供水管网建设
在进行管道净水供水管网设计工作时,应做到合理设计管道走向、缩短净水在供水管网中的停留时间,此外应尽量减少管线中支管的长度,以确保管网末端水质的安全。将管道净水供水管网设计成全循环系统是最为合理和高效的方案,同时将管道设计布置成同程式循环管网能有效防止供水管网中净水短路循环,保证整个供水系统的循环效果,防止管道中循环死水的产生而带来的细菌或者微生物污染。
管网循环的回水系统将管道净水中供水管网里可能产生的污染物及时高效的带回净化处理系统进行处理,减少净水在供水管网停留时间的同时保障了净水在供水管网中的水质。一般设计净水管网循环周期不超过8小时,从而确保用户所使用净水的新鲜性。
为提升水质和口感,净水制备系统通过预处理工艺,去除了原水中的游离余氯,使得出水失去了氧化剂的保护,为防止细菌、微生物的二次滋生,电解离子杀菌、紫外线杀菌等物理杀菌方式的结合,成为了管道净水较为理想的消毒模式,既有较快的杀菌速度和较强的持续杀菌能力,又没有任何化学添加,可以广泛应用于管道净水消毒阶段。
6、管道净水设备及管材的选用
在管道净水建设中,设备及管网耗材的选型也非常重要。目前常见的有PPR管、不锈钢管、不锈钢复合管及铝塑复合管等,从净水工艺及使用需求出发,304或316材质的不锈钢是净水设备和管材的首选,其使用寿命更长,对净水带来的二次污染更小。
7、智能化管理系统
作为管道净水项目的配套智能化管理系统,其包括以下主要功能:
监控系统:实现净水系统工艺监控和泵房视频监控功能。
入侵声光报警系统:实现非法入侵的安全预警功能。
水质在线实时查询系统:实现移动端、PC端净水水质在线查询功能。
水质波动报警系统:实现水质波动后台报警功能。
净水泵房移动巡检系统:实现泵房运行设备移动巡检,数据分析功能。
8、结语
管道净水工艺:净水制备工艺采用纳滤膜分离技术是较为适宜的;
循环管网的设计:从生产至输送均采用全封闭式循环设计,循环回水必须经过消毒处理后方可再次进入净水管道;
管网回流方式:采取同程回流,消除循环死水区;
管内净水停留时间:循环管网内水的停留时间不宜超过12小时;
设备及管网材料:根据工程实际需求,设备、管材尽量选用薄壁不锈钢和优质不锈钢阀门配套使用;
净水泵房实现无人值守,水司统一建设、统一管理、统一运营、统一维护。
存在的问题
一、技术标准和工程规范依旧缺乏
虽然管道直饮水系统的设计已经有技术规程,但其相关技术规范依旧较为缺乏,导致各个企业管道直饮水的处理工艺都不尽相同, 特别是对水的消毒方法的选取上也存在差异。此外,为保障直饮水在输送管道中水质清洁,管道直饮水的供水管网必须设置水循环系统,对水进行二次消毒处理。而水循环系统的水回流量应该是多少,回流量与用水量之间是什么样的关系,是随时回流还是定期回流,防倒流装置的质量和安全位置应如何选取,以及消毒装置设置在循环水回流前还是回流后等等,在这些方面一直都缺乏必要的设计标准。
二、管道直饮水公司的技术水平、管理水平及仪器设备的配备存在差异突出表现在水质分析及检测仪器设备配置和水质监测方面。如北京某小区的管道直饮水公司,自己没有配备任何水质分析检测仪器,而是每季度(有时是半年)自己抽取水样送到卫生防疫站检测,然后将检测结果向住户公布;而深圳自来水公司在某小区建设管理的管道直饮水设施却配有齐全的水质分析检测仪器设备,有完善的管理制度,化验员也受过专门的业务培训,做到了24 h对水质进行监测;上海、广州的管道直饮水公司,对水质的监测情况也各异,有定期、定时进行自检的,有防疫站抽检的,也有两者兼而有之的。总之,没有统一的规定和要求。
三、管道直饮水的生产造成了自来水的浪费
当前的管道直饮水的生产以膜过滤工艺为主,而该工艺在生产纯水的过程中会同时产生浓水。以目前的生产工艺来看, 浓水和纯水比通常为1∶1,甚至是1.5∶1(即15L原水产生10L浓水),而当前管道直饮水系统的设计往往忽略了浓水的再利用,从而造成了自来水的大量浪费。
故我们仍然要以提高自来水的水质为首要任务,切不可因为管道直饮水有较大的经济效益而去盲目发展管道直饮水,避免舍本求末的现象出现。从目前城乡广大人民群众对生活饮用水的需求来说,普遍的要求是能够饮用到安全可靠的自来水,而不是再多支出一部分费用去购买高于自来水价格几倍的管道直饮水.就人民群众的经济条件而言,也不是普遍有饮用管道直饮水的能力,95%以上的城镇居民仍在饮用自来水。因此,对各级政府及有关管理部门来说,提高自来水水质仍是义不容辞的责任,它是满足人民群众生活水平提高后产生更高需求的根本任务。