科技兴*民则**族兴,科技强则国家强
一、引言
2022年7月8日,如果没有发生震惊世界的日本前首相安倍晋三遇刺身亡事件,它的正式列装,本应该石破天惊!
据新华社莫斯科7月8日电,用于搭载“波塞冬”核动力无人潜航器的“别尔哥罗德”号核潜艇,当天正式入列俄罗斯海军。
据悉,作为“波塞冬”核动力无人潜航器的首个载体,“别尔哥罗德”号核潜艇由苏联时期建造的“奥斯卡II级”核动力潜艇改装而成,长约184米,水下排水量达3万吨,最大水下航速在30-32节之间(1节航速=1.852公里/小时),最大实用潜深在500-550米之间,安装有螺旋桨毂涡流扩散器以减少其声学特征,是目前全球最庞大的核潜艇之一。


根据相关报道,“别尔哥罗德”号核潜艇携带两款无人水下潜航器,其中之一为“大键琴2P-PM”无人水下潜航器,长6.5米,采用常规动力,携带声呐等传感器,可在水下2000米深度作业,主要用于执行水下侦察、测绘和追踪任务。而另一款,便是 以古希腊神话 中位列奥林匹斯十二主神之一,主管海洋、地震、海啸,神勇好战的 海神波塞冬命名 的“波塞冬”核动力无人潜航器。

二、镇国重器“波塞冬”——海上霸权的终结者
3个月前,我曾在上个百年,世界是个怎样的局中,回顾了海权论鼻祖马汉的代表性思想,强调其“谁控制住海洋,谁就统治世界”的思想,对美国的海洋战略与海上强国建设发挥了至关重要的作用;并指出“凡尔赛-华盛顿体系”是上个百年格局的雏形,尤其是美国借助华盛顿会议,颠覆了英国的海上霸主地位,从此之后,美国逐渐成为海上霸主,并发展成为当今世界唯一的超级大国……
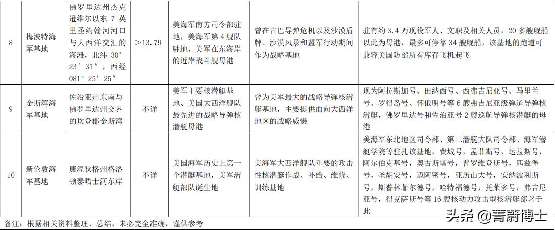
毋庸置疑,波塞冬出现之前,美国拥有全球规模最庞大、吨位最高、装备最先进、总体实力远超其他国家的世界上最强的海军——美两洋舰队下设7个舰队,11个航母战斗群,11个舰载机联队,约50万现役和预备役军人、279艘现役军舰和约3300架作战飞机,美国本土部署的十大海军基地,也是各具使命、各有千秋,如下所示:



然而,所有这一切,在波塞冬出现后,都变得不堪一击!与古希腊神话中海神波塞冬发怒时,可以轻易掀起滔天巨浪、引发风暴与海啸、让大陆沉没,可以将万物打得粉碎、引发大地震、让天崩地裂等如出一辙,波塞冬无人水下潜航器,完全具备这些威力!
综合俄罗斯官方与诸多权威媒体的公开报道,“波塞冬”核动力无人潜航器,实为一款超级巨大的核鱼雷:
- 它长约24米,直径2米,需要特殊的超大口径发射装置发射,其携带的*弹核**头威力在200万当量以上;
- 它首次安装了*四代第**液态金属冷却核反应堆,发动机产生的噪音极低,具有优异的隐蔽性和充沛的动力,最大使用潜深超过1000米,巡航范围达到1万公里;
- 它使用了“超空泡”技术,水下航行速度可以达到100节。
镇国重器波塞冬



“波塞冬”的下潜深度与水下航行速度决定了,现有的任何手段都无法对其进行拦截——即使在水下被发现,也只能望洋兴叹[黑线]。它可以自主计算击中目标的最优路线,可以携带*弹核**头在海平面以下“数千英尺”处引爆,进而产生高达百米的放射性海啸,摧毁沿海的大型城市,将在大洋中航行的航母战斗群轻松掀翻。
因此,“波塞冬”属于二次打击型*器武**,是实施核报复的工具,本质上是战略威慑*器武**、镇国重器—— 使用它,就是在毁灭地球;但负责任的国家拥有它,足可以震慑宵小 。[作揖]
三、启示
菁蔚&凯风说:
包括今年的俄乌冲突在内,近年来一系列现代局部战争实践表明,“ 信息+火力 ”是决定战争胜负的关键,亟需将智能交互、自主组网、隐身无人等前沿性、颠覆性、稳定性先进技术广泛应用于各类*器武**平台及其负载*器武**研制,全面提升打击装备的精确制导功能与火力精准毁伤效能,实现超视距、多模式、多目标精确打击。
*器武**平台在作战*器武**中,既担负运载功能,也作为*器武**依托的载体,是世界各国*队军**装备中不可或缺的重要组成部分,具体分为陆基、海基、空基及天基*器武**平台。例如,“别尔哥罗德”号核潜艇,就属于海基*器武**平台。
通过广泛运用隐身材料、新型防腐材料、全电力推进、核动力、3D打印、人工智能等技术,实现海基*器武**平台 隐身化、长航时、大航程、易维护、无人化 ,进而提升隐蔽突防、全维防护、立体打击作战能力,应该成为海基*器武**平台的主流发展趋势。 凡战者,以正合,以奇胜。故善出奇者,无穷如天地,不竭如江海 ——古往今来,看不见的敌人与目标的威胁,通常更大。
同时,“波塞冬”的出现,颠覆了水下作战*器武**的概念, 超高速度、超常深度、超远射程、超强威力
——只有这样的*器武**,才可以充分发挥“有效塑造态势、管控危机、遏制战争、打赢战争”的效能。[奋斗][V5]
以斗争求和平则和平存,以妥协求和平则和平亡