前段时间同学退伍返沪工作,手上攥了不少钱,跑来跟我打听:我自己有20万,家里给20万,打算在上海长期拼一拼但钱不够资格也不够,先在环沪做个跳板,想曲线救国。
你觉得我能投资哪里?花桥怎么样?他似乎还停留在当兵前两年对昆山楼市的印象。
我赶紧打断他:哥,花桥限购不说,这点首付不够。
我帮他盘了下目前的基本情况:
- 非上海户口,上海高校毕业生当兵退伍有两年社保,但还是没房票
- 上海奋斗环沪投资,先给父母住着,想找潜力股且不限购的板块
- 手上有40万,跳一跳估计也只能摸到首付50万
- 只做跳板,最终还是想上车魔都,先用父母名义
我当即回答他:那你最好的选择就是嘉善。
为什么是嘉善呢?
01
各位都知道,现在的楼市已经不能从单一维度去解读一个城市。
如果只从城市的发展内核、现有的成交量或价、开发商的动作去看的话,只能了解这个城市现有的楼市趋势,很难作为判断城市房地产未来发展的核心依据
在城市群抱团取暖的大趋势下,解读城市群的区域带动效应,更能分析其发展走势和价值,再细分下去就是都市圈。这里最典型的就是环沪无疑了。
有一个非常重要的逻辑,环沪某个城市或区域能否发展的起来,很大程度上不是取决于这个城市的本身,而是上海对这个城市的态度和投资趋势。

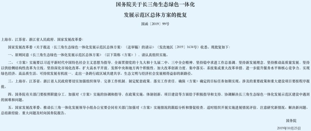
29日,国务院原则同意长三角生态绿色一体化发展示范区方案,标志着呼声很高的长三角一体化示范区建设更进一步
昆山就是一个非常鲜明的例子。依靠着地铁11号线的贯穿以及高铁的联动,昆山应该算是第一个成功崛起的环沪类城市。目前区域内不论是人口流动还是产业合作都初具规模了,可以算得上当之无愧的环沪城市成功案例。
好,昆山成功的完成了它的使命,承接了上海有限的区域包裹不住的人才和产业,用最小的代价保证了稀缺的人口和产业不外流。
但对于魔都的国际化大都市定位发展,单只有昆山是远远不够的,下一个必然就是嘉善。
因为对于上海来说,这个超级城市本质上需要承担更多的产业、更多的人口以及更好的经济能级。
从另一个维度看,上海的土地指标以及人口指标都是有限额的。
所以在这样的资源错配的情况下,昆山的崛起某种程度上也弥补了上海的短板。人口互相流动,产业互相合作,对于上海的长期发展是有好处的。
很显然嘉善不论是地理位置和城市能级都是和昆山花桥非常类似的,环沪城市中嘉善大概率会成为下一个昆山。

我们再来看看上海在投资嘉善上做了哪些努力?
02
我们都知道,想做城市的延伸发展和实现长三角一体化,第一步必然是交通的贯通。

昆山花桥之所以可以成为环沪第一强的区域,本质上也是因为11号线的连通。但让地铁再跨城去发展,背后的因素、权衡的利弊就太多太多了。相比之下,嘉善选择了城际轻轨。
有人就会想问,轻轨是不是又是一种高铁列车,换了个说法?
当然不是,当前嘉善与上海的往返高铁,一天有30个班次,整体的密度也算是比较大的了,而且半小时内就能通达上海。
但高铁的候车时长、稀疏的密度还是远不远不够的,它只能带动城市和人群的交互,很显然是没有办法实现环沪一体化的人口流动的特质。
而对于轻轨而言,会更接近地铁,第一他不是四通八达,只是针对上海到嘉兴嘉善的几个定点的快速通达,第二不论是班次密集,还是价格,还是方便程度,都极大地优于高铁。
嘉善,已经做好了拥抱上海的准备,而沪嘉城际轻轨的开通,毫无疑问就代表上海对于嘉善的态度,未来整个嘉善和上海的联动,可以真正做到昆山和上海一样。
03
各位再猜猜这次的城际轻轨会建在哪里?南部的嘉善新城?继续补位嘉善南站?
都不是,而是选择了在老城区核心的嘉善站。

这样的决策,我们更能在背后看出上层对于嘉善发展面的趋势展望。
明明嘉善新城的城市建面更新、道路更宽、产业更多,为什么偏偏选择老城区通达沪嘉轻轨?
其实很简单,因为嘉善有超过一半的人口聚集在地域很小的老城区。
人口+棚改,会让这个老城区焕发活力,成为嘉善融入上海,且比新城定位更高能级的区位。

这个老城核心区正在经历史无前例的全面*迁拆**,以火车站为圆心3公里内几乎是整体的大拆大建。
这样的棚改力度意味着什么?
过去三年的楼市涨幅大家也知道,离不开去库存和轰轰烈烈的棚改。而在嘉善老城这里,棚改才刚刚起步。
老城区本身具备的人口基数、棚改力度、城市底蕴,再加之强于高铁的沪嘉轻轨规划,未来将会是嘉善发展的压轴一级。
04
除了这些宏观面的政策规划,嘉善还有没有对购房者更直观的利好?
从教育看,嘉善高级中学与华东师范大学第二附属中学已签署战略合作协议,嘉善高级中学与上海七宝中学、吴镇教育集团与上海松江实验小学都开展了紧密有效的结对联盟,上海师范大学附属嘉善实验学校已处于开工建设阶段
从医疗资源看,嘉善一院与上海仁济医院、嘉善二院和上海新华医院、嘉善中医院和上海龙华医院,同时,嘉善的医保卡在上海第一人民医院可以实现刷卡结算
从产业看,从松江发端、贯穿多城的G60科创走廊,也把出上海的第一站放在了嘉善,并进一步发展壮大了嘉善国家经济开发区、中新嘉善现代产业园、嘉善临沪新区、归谷嘉善科创园等多个投资上百亿园区
也就是说,无论是政策、交通、人口、棚改这些大的基本面,还是从就业、教育、医疗这些息息相关的生活面,嘉善已经做好了拥抱上海跨步发展的准备。
所以这才有了我上面所说的,不限购低首付做跳板投资环沪,大概也只有嘉善是最好的选择了。
05
说了这么多,其实不论是嘉善现状的剧烈改变,还是过去的各种热爱和误读。
背靠大树好乘凉,如今这个城市已经不能站在四五线角度去审视他了,需要我们更多更真实的了解。看好这座城市潜力的朋友,可以跟着我们的嘉善看房团一起,用脚丈量这片土地,相信自己双眼所看,坚定自己内心所感。
长按识别下方图片二维*报码**名或咨询:18621605432 V❤️同号

跟志同道合的朋友们一起看看聊聊
正在崛起的嘉善