对长期便秘的人来说,排便是个“力气活”,从蹲下的那一刻起,就知道这将是一场硬战。统计显示,我国每100个成年人中就有20~40个排便困难的便秘患者。没有人希望自己外表光鲜亮丽,私底下却一蹲厕所就是一个小时,所以,为了能够“茅塞顿开”,有人开始求助于通便药,然而,通便药千千万,应该怎么选呢?
首先我们先来做一个自测题(文章最后给出):
下列关于便秘的叙述中,正确的是
A.常伴腹胀、纳差等症状
B.两次排便时间间隔3天以上
C.欲大便而艰涩不畅
D.大便粪质干结,排出艰难
E.两次排便时间间隔2天以上
选药原则
便秘是由多个病因导致,包括功能性疾病和器质性疾病,可表现为便意少、排便障碍、粪便嵌塞等。
便意少、便次少: 多见于慢传输型便秘,也见于排便障碍性便秘。可选用膨松剂或乳果糖、聚乙二醇,增加粪便含水量、软度、体积,同时增强对直肠粘膜的刺激。
排便障碍: 多见于排便障碍型便秘,可用溶积性泻药或渗透性泻药,有时需要结合使用肛门栓或灌肠治疗。
粪便嵌塞: 多见于数天不排便的患者,推荐使用开塞露或者灌肠,联合短期使用刺激性泻药,来解除粪便嵌塞。
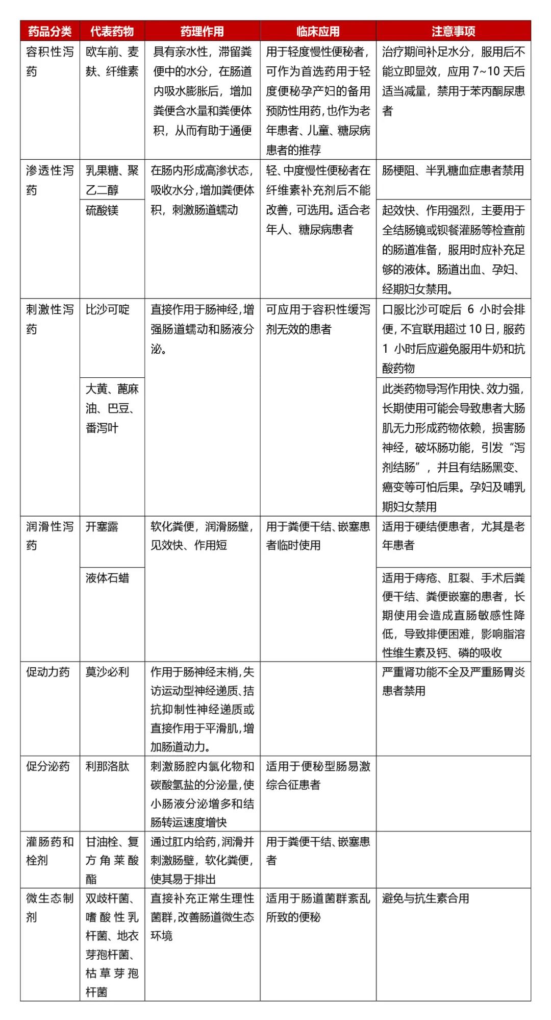
8大常见便秘药物用药注意事项

特殊人群便秘的治疗
1、老年人: 缺乏运动、因慢性疾病服用多种药物是老年人发生便秘的重要原因
(1)应尽量停用导致便秘的药物,注意改变生活方式。
(2)通便药可首选溶剂型泻药和渗透性泻药,对严重便秘者,可短期适量应用刺激性泻药。
2、妊娠妇女:
(1)首先采取生活方式调节的方式,比如:增加膳食纤维,多饮水和适当运动,
(2)当生活方式无效时,可选用溶剂型泻药、乳果糖、聚乙二醇。
3、儿童: 儿童器质性便秘少见,95%的儿童便秘是功能性的
(1)基础治疗包括家庭教育、合理饮食和排便习惯训练,
(2)对于粪便嵌塞者,可选用开塞露或0.9%Nacl溶液灌肠。另外可选用容积性泻药如乳果糖、聚乙二醇等。
4、糖尿病患者:
(1)改变生活方式
(2)可选用容积性泻、渗透性泻药和刺激性泻药。
5、终末期患者: 终末期患者发生便秘与运动和进食减少、使用阿片类药物等有关。
预防性使用泻药极为重要,推荐刺激性泻药或联合渗透性泻药或润滑性泻药。
6、焦虑/抑郁患者
(1)加强心理疏导。对有明显心理障碍的患者给予精神类药物治疗。
(2)可予合并明显心理障碍的患者抗抑郁焦虑药物治疗。
总结: 偶尔便秘不可怕,对症治疗才是关键。然而,对于长期便秘且改善不明显的患者,还是需要去医院检查,以排除其他疾病所致的便秘。
答案
ABCD