注:本文首发于微信公众号:二一添作伍
小编我是医学硕士研究生,执业医师,内容都是参考自国家发布的《狂犬病预防控制技术指南2016版》,权威!
“十日观察法”为什么是狂犬病恐惧症患者的福音?因为其可以大大的降低被咬着心理负担,这才是其主要意义!
另外,被狗咬了怎么办?我该怎么评估自己要不要去打针?打几针?怎么打?看了这篇文章,心理就踏实了!

2014年全国报告狂犬病发病地区分布
狂犬病在全球广泛分布,除南极洲外,所有大陆均有人 间狂犬病报告。进入 21 世纪后,狂犬病仍然是重要的公共 卫生威胁,全球每年约有 60000 人死于狂犬病,是致死人数 最多的动物源性传染病。目前,除许多太平洋岛国无狂犬病报告外, 仅有澳大利亚消除了肉食动物狂犬病,西欧、加拿大、美国、 日本、马来西亚和少数拉丁美洲国家消除了犬狂犬病。
目前,99%的人间狂犬病发生在发展中国家,主要分布在亚洲。非洲发病例数居全球首位,估计年死亡人数达 30000 人 。印度为当前狂犬病疫情最严重 的国家,据估计年狂犬病发病数为 20000-30000 例,发病率 为 2/10 万。中国人间狂犬病发病仅次于印度,2007 年疫情 高峰时,年报告病例数达 3300 例。2004-2014 年,狂犬 病死亡人数一直高居我国传染病死亡数的前 3 位。此外,调 查显示,部分地区狂犬病漏报率可能高达 35%,提示我 国狂犬病的疾病负担可能存在低估。

图文无关
十日观察法概要
世界卫生组织(WHO)在2005年发布的《狂犬病专家磋商会第一次报告》中是这样表述的: “如果动物(主要指狗和猫)在10天的观察期内,仍然保持健康,或经可靠的实验室使用正确的诊断技术证实动物为狂犬病阴性,则可以终止处治(接种疫苗)。 (Stop treatment if animal remains healthy throughout an observation period of 10 days or is proven to be negative for rabies by a reliable laboratory using appropriate diagnostic techniques.)”
该理论依据: 健康犬不传播狂犬病毒。犬有传染性时,其大脑中必然已繁殖有大量的狂犬病毒。咬人且唾液“带毒”的犬在3~5天后,随着脑内病毒的进一步繁殖,它必然会发病,并在随后数天内死亡。有大量实验数据证明,狂犬病毒进入犬体内后,并不直接进入血液循环,而是 沿神经缓慢到达脑部,增殖后再回传到唾液腺等外周器官 ,仅仅在此时才有传染性。有传染性的狗必然已“病入膏肓”,哪怕它暂时还无明显异常。
WHO专家也推荐10日法
2016年10月25日,央视记者在日内瓦对世界卫生组织(WHO)的狂犬病专家进行了专访,为大家介绍有关狂犬病的知识。 WHO专家再次明确肯定“10日观察法”适用于中国。

专家接受访谈
狂犬病指南应关注恐狂症群体,明确答复他们的若干关健关健问题。至少应明关健十日观察法在“理论”上是完全正确的,在事后(已过了10天)判断是绝对没有问题的。指南中的一句话,就可能治好该厐大群体中的相当大的一部分人。对“十日观察法”的认识问题不解决,社会危害极大。这个问题解决了,还可在很大程度上缓解狂犬疫苗的滥用,全国狂犬病疫苗每年的使用量至少可减少一半以上。
WHO关于狂犬病的“十日观察法”其实是由“五日观察法”演变而来:
可方便地在网上查询到的WHO自1984年以来发布的相关文件,从来都包含“十日观察法”的内容。特别是1984年的《WHO狂犬病专家委员会第七次报告》(http://whqlibdoc.who.int/trs/WHO_TRS_709.pdf)中,最初提出的“十日观察法”其实是“五日观察法”,即只需观察5天:“只有在家养动物在5天的观察期内,仍然保持健康,才可以终止处治(Stop treatment only in the case of domestic animal under observation which remains health for 5 days)”。
自1992年后,WHO的相关文件才将“五日观察法”修改为“十日观察法”,以确保在尽可能多的情况下也是100%正确的,并将适用的对象明确限定为狗和猫,因对其他动物的直接实验证据还不多。 事实上目前在多数情况下仍可认为观察5天就足够,观察10天则可彻底放心。
“二一添作伍"注:在被狗咬伤后,第一时间仍然需要注射狂犬病疫苗并处理伤口,若动物在接下来10天之内没有出现任何症状,即可免除后面几针疫苗的注射。
潜伏期到底多久?
之前有网友回帖说,某人的妈妈30年前被狗咬了,30年后死于狂犬病,姑且不论是年纪大去世的还是近期被狗咬的,但 潜伏期绝对不可能是30年!!!权威数据显示: 人间狂犬病潜伏期从 5 天至数年(通常 2-3 个月,极少 超过 1 年),潜伏期长短与病毒的毒力、侵入部位的神经分 布等因素相关。病毒数量越多、毒力越强、侵入部位神经越 丰富、越靠近中枢神经系统,潜伏期就越短。 (2016年狂犬病指南里说的)

图片来自网络
看清楚了,被狗添*眼屁**了,也要打针哦!
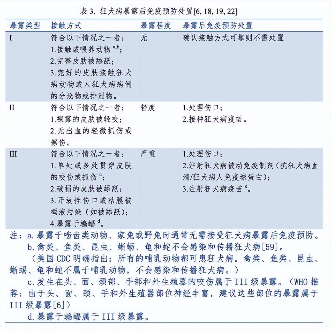
“被阿猫阿狗舔了一下,要不要打针?”不懂得话,乃至性子看看下面这个表格。啥,看不懂?
好吧,我用人话来解释一下:
一级暴露:家里养了狗,皮肤没破损接触狗的口水或者屎尿,不需处理;
二级暴露:爱犬轻咬了你,没出血的抓伤或者擦伤,要打针,只打狂犬疫苗!
三级暴露:牙齿扎进肉里了,狗舔了伤口、被蝙蝠咬了,既要打疫苗,又要注射血清! 有些偏远地方,还流行小孩子拉完屎让狗来吃干净,狗意犹未尽的话兴许会添添宝宝的*眼屁**,注意,很危险哦!
注意:狂犬疫苗和抗病毒血清是有区别的,疫苗到体内很久才能产生抗病毒血清。因此,对于紧急情况,已经等不及身体产生血清了,必须先注射现成的,应急!所以,并不是医生赚你钱,是为了救你命
附:狂犬病暴露分级及处理措施:

请点击此处输入图片描述
到底要打几针?
目前,我国批准上市的狂犬病疫苗的暴露后免疫程序包括“5 针法”( 0、3、7、14、28天注射 )和“2-1-1” (0、7、21) 程序两种, 各疫苗的免疫程序以国家食品药品监督管理总局批准的疫苗说明书为准。
对于宠物店主,推荐的暴露前免疫肌内注射方案为 3 剂 疫苗,分别在 0、7 和 21 或 28 天 接种。(养狗的安全起见也要打针哦)

图片来自网络
怎么打针
狂犬疫苗的打法:
5 针法程序:第 0、3、7、14 和 28 天各接种 1 剂,共接种 5 剂;
“2-1-1”程序:第 0 天接种 2 剂(左右上臂三角肌各接种 1 剂),第 7 天和第 21 天各接种 1 剂,共接种 4 剂(此程 序只适用于我国已批准可以使用“2-1-1”程序的狂犬病疫苗 产品)。
抗病毒血清的打法: 应尽早使用, 最好在伤口清洗完成后立刻开始。如未能及时注射,在第一 剂狂犬病疫苗接种后的 7 天内均可使用。7 天后疫苗引起的主动免疫应答反应已经出现,此时再使用被动免疫制剂意义不大。 (所以7天后,再打血清就没意义了)
关键的地方来了:抗病毒血清怎么打?
血清要全部浸润注射到伤口周围,所有伤口无论大小均应进行浸润注射 ,当全部伤口进行浸润注射后尚有剩余时,应将其注射到 远离疫苗注射部位的肌肉(建议腰部以上注射到伤口同侧的 后背肌群,腰部以下注射到伤口同侧的大腿中段外侧肌群)。不得把狂犬病被动免疫制剂和狂犬病疫苗注射在 同一部位;禁止用同一注射器注射狂犬病疫苗和狂犬病被动 免疫制剂。 (有些人打了疫苗血清还是发病了,不得不怀疑医生的注射方法有问题!)
希望这篇科普,对大家有用!