曾经有搞安全的老铁说
态势感知这个东西呀
就是卖大屏

我差点信了
可最近几年却发现
这东西在攻防实战中的价值越来越大
很多客户会把态势感知系统
作为构建安全能力的重要一环

另一方面
入坑态势感知的厂商越来越多
有综合安全厂商、有创业安全公司
有云巨头、有传统IT大厂
乌泱泱大几十家
说明市场潜力的确很大
但面对众多的品牌
客户也产生了选择困难症

那么
态势感知到底哪家强?
这个问题,其实很难回答
不过,IDC最新出炉了一份报告
↓

比较全面滴盘点了国内主流厂商
对大家了解态感格局,很有借鉴意义
按惯例,我们先上图
一图胜千言

惊不惊喜意不意外
这个领域的玩家实在太多
光入围的厂商就达到21家
足见市场之热,竞争之巨

为什么现在我们说
“卖大屏”的态势感知不香了呢
看看IDC的厂商入围标准之一
↓
厂商的解决方案
必须至少提供以下功能
分析和情报、响应、编排

所以,虽然入选厂商一箩筐
而且大家位次有高低
但能入选的,都至少有几把刷子
我们来捋捋
厂商们的具体排位
领导者 阵营挤进了11家公司
虽然大家都是Leader
但我个人认为
它们又分成了三小撮
↓

奇安信 和 安恒 属于第一撮儿
无论收入还是横纵位置
都处于明显的领先
接下来是第二小撮儿
深信服、启明星辰、绿盟、阿里云和腾讯安全
而第三小撮儿则包括了
华为、华三、亚信安全和天融信
总体看Leader区间
奇安信、安恒、深信服、启明
这4家的收入规模都不小,气泡很大

备注:图里气泡的大小反应了该企业 2020 年网络安全态势感知标准平台类产品的直接收入,不包括安全探针、定制化开发收入和安服收入
入选 主要玩家 阵营的
总共7家公司
360政企安全、安天、六方云、观安、盛邦安全、厦门服云、迪普
除360外,跟Leaders相比
这些玩家的收入规模都小了许多
入选 竞争者 阵营的,分别是
聚铭网络、兰云科技和安帝科技
安帝虽排位不高,但收入规模却还行
最后,要有一家公司: 虎特科技
入选了 参与者 阵营
IDC对21家入选厂商
都进行了优势和挑战点评
同时,对整个市场的状况和趋势
进行了分析,总结出5大点

1️⃣、安全信息全面、实时的获取和分析是实现态势感知的关键。
2️⃣、自动化编排与响应能力成为态势感知解决方案提供商能力差距的重要体现。
3️⃣、态势感知平台与其他安全产品的对接仍然缺乏统一接口
4️⃣、安全运营服务正在成为众多安全厂商重点投入的发展方向
5️⃣、软件即服务(SaaS)化和远程托管的态势感知运营中心成为重要产品规划
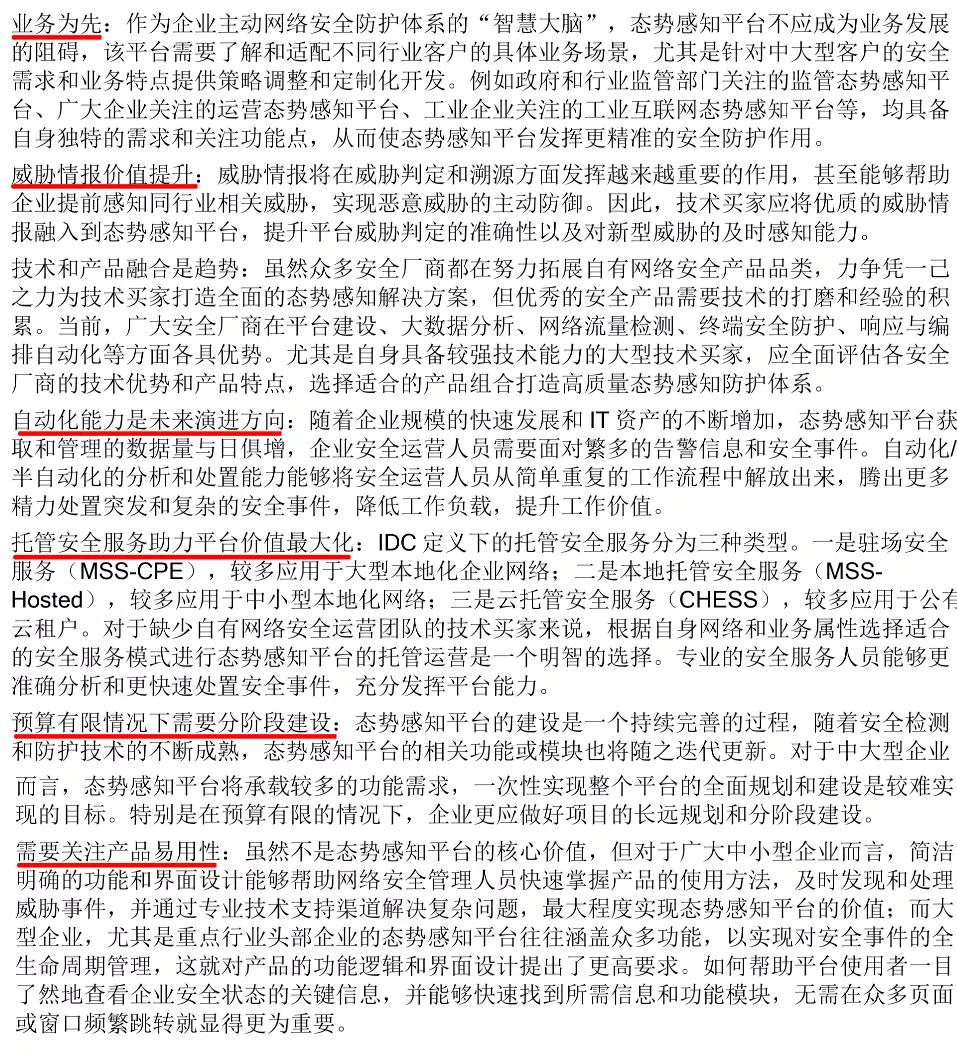
在报告中
针对技术买家(技术决策者)
IDC给出了选型建议
(我就偷个懒,直接截图了)
↓

遗憾的是
这份报告没有给出整体市场规模
但毋庸置疑,这是一个
高速增长、群雄并起的市场
