第一部分 课本实验考点知识归纳
表一:提取鉴定类实验

表二:观察类实验

表三:实习、研究性课题

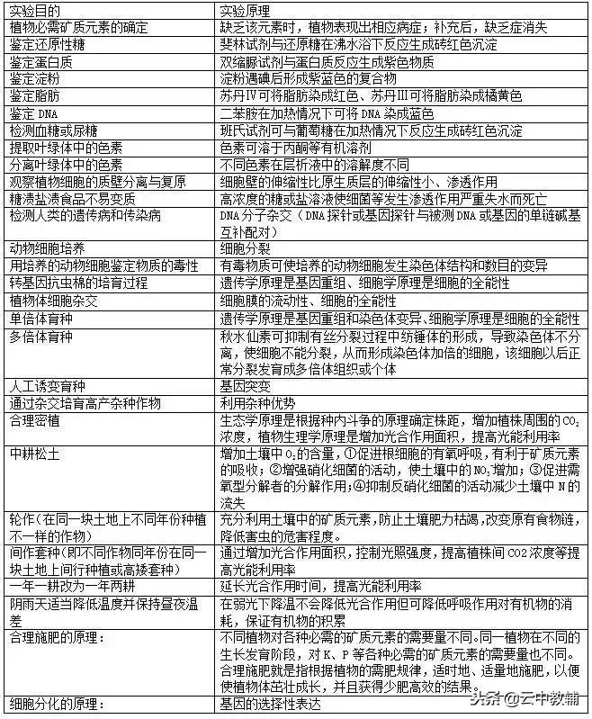
表四:实验原理归纳

几种重要的培养基成分的归纳
1. 无土栽培的完全营养液:含14种必需矿质元素、水
2. 动物细胞培养液:水、无机盐、动物血清、葡萄糖、氨基酸、维生素
3. 植物组织培养基:水、矿质元素、植物激素、有机小分子(维生素、琼脂、蔗糖、某些氨基酸)
4. 微生物培养基:根据微生物种类、培养目的选择材料(碳源、氮源、水、生长因子、无机盐)
5. 选择培养基(分离微生物)
不加碳源、不加氮源、添加青霉素、添加高浓度食盐等
表五:实验材料的选择和处理

第二部分 实验设计
(一)生物实验设计题的设计原则
1、科学性原则:
包括实验原理的科学性、实验材料选择的科学性、实验方法、实验结果处理的科学性。
2、平行复重原则:
即控制某种因素的变化幅度,在同样条件下重复实验,观察其对实验结果影响的程度。任何实验都必须能够重复,这是具有科学性的标志。
3、可行性原则:
可行性原则是指在设计生物学实验时,从实验原理、实验的实施到实验结果的产生,都具有可行性。
4. 随机性原则:
随机性原则是指被研究的样本是从总体中任意抽取的。这样做的意义在于:一是可以消除或减少系统误差,使显著性测验有意义;二是平衡各种条件,避免实验结果中的偏差。
5.简便性原则:
实验设计时,要考虑到实验材料要容易获得,实验装置简单,实验药品较便宜,实验操作较简便,实验步骤较少,实验时间较短。
6.单因子变量原则和等量性原则
所谓单因子变量原则,强调的是实验组和对照组相比只能有一个变量,只有这样当实验组和对照组出现不同结果时,才能确定造成这种不同结果的原因肯定是这个变量造成的,从而证明实验组所给实验因素的作用,因此在设计对照组实验时首先要确定变量并加以正确设置,至于将谁作为变量则很容易确定,即要验证谁则把谁作为变量,也就是要把所要验证的中心条件作为变量。
7.对照性原则:
科学、合理的设置对照可以使实验方案简洁、明了,且使实验结论更有说服力。 实验中的无关变量很多,必须严格控制,要平衡和消除无关变量对实验结果的影响,对照实验的设计是消除无关变量影响的有效方法。
所谓对照实验是指除所控因素外其它条件与被对照实验完全相等的实验。对照实验设置的正确与否,关键就在于如何尽量去保证“其它条件的完全相等”。
具体来说有如下四个方面:
①所有用生物材料要相同即所用生物材料的数量、质量、长度、体积、来源和生理状况等方面特点要尽量相同或至少大致相同。
②所用实验器具要相同即试管、烧杯、水槽、广口瓶等器具大小型号要完全一样。
③所用实验试剂要相同即试剂的成分、浓度、体积要相同。尤其要注意体积上等量的问题。
④所用处理方法要相同如:保温或冷却:光照或黑暗;搅拌或振荡都要一致。有时尽管某种处理对对照实验来说,看起来似乎是毫无意义的,但最好还是要作同样的处理。
设置对照组常有4种方法:
(1)空白对照,即不给对照组做任何处理;例如,在“唾液淀粉酶催化淀粉”的实验中,实验组滴加了唾液淀粉酶液,而对照组只加了等量的蒸馏水,起空白对照;在还原糖鉴定实验中留一部分样液不加入斐林试剂,以作对照。
(2)条件对照,即虽给对照组施以部分实验因素,但不是所研究的实验处理因素;这种对照方法是指不论实验组还是对照组的对象都作不同条件的处理,目的是通过得出两种相对立的结论,以验证实验结论的正确性。例如,在“动物激素饲喂小动物”的实验中,采用等组实验法,甲组为实验组(饲喂甲状激素),乙组为条件对照(饲喂甲状*制剂抑**);不饲喂药剂的是空白对照组。显然,通过条件对照.实验说服力大大提高。
(3)自身对照,指对照组和实验组都在同一研究对象上进行,不再另外设置对照组;例如,“质壁分离与复原”实验,自身对照简便,但关键要看清楚实验处理前后的现象及变化差异。
处理前的对象状况为对照组,处理后的对象变化为实验组。
(4)相互对照,不单独设置对照组,而是几个实验相互为对照。即实验与对照在同一对象上进行.这种方法常用于等组实验中。“植物向光性”实验中,利用若干组燕麦胚芽的不同条件处理的实验组之间的对照,说明了生长素与植物生长弯曲的关系。证明玉米根的生长方向与地心引力的关系实验中不同方向放置的玉米种子之间则属于相互对照。再如: 在探究温度(或pH)对酶催化活性影响实验中温度(或pH)(0度、50度,100度) 为相互对照。在实验中要找出一个最佳效果点,就要采取相互对照进行实验。
“实验组”与“对照组”确认:一个实验通常分为实验组和对照组(控制组)。实验组是施加实验变量处理的被试组;对照组是不施加实验变量处理的对象组,两者对无关变量的影响是相等的,两组之间的差别,被认为是来自实验变量的结果,如为研究光对幼苗生长的影响时实验变量应为撤掉光照,因而暗处生长的小麦幼苗应为实验组,而自然状态(即未接受实验变量处理)的小麦幼苗应为对照组,通过对照组能增强实验的信度。
(二)实验设计的方法体系
1、常用器材和药品的使用方法。
NaOH:吸收CO2或改变溶液的pH。
Ca(OH) 2 :鉴定CO2
HCl:解离或改变溶液的pH。
NaHCO 3 :提供CO2
滤纸:过滤或纸层析。
纱布或尼龙布:过滤
斐林试剂:可溶性还原性糖的鉴定。
碘液:鉴定淀粉。
苏丹Ⅲ、Ⅳ:脂肪的鉴定。
双缩脲试剂:蛋白质的鉴定
二苯胺试剂:鉴定DNA。
柠檬酸钠:血液抗凝剂。
龙胆紫溶液或醋酸洋红:碱性染料,用于染色体染色。
NaCl:配制生理盐水及其它不同浓度的盐溶液,可用于动物细胞内液或用于提取DNA。
琼脂:激素或其它物质的载体,用于激素的转移或培养基。
亚甲基蓝:用于活体染色或检测污水中的耗氧性细菌(细菌的氧化可使之褪色)。
酒精:用于消毒处理、提纯DNA、叶片脱色及配制解离液。
蔗糖:配制蔗糖溶液,用于测定植物细胞液浓度或观察质壁分离和复原。
甲基绿:对DNA进行染色;吡罗红:对RNA进行染色;健那绿:对线粒体进行染色。
2、实验结果的显示方法。
如:
(1)速度:光合速度----O2释放量或CO2吸收量或淀粉产生量;呼吸速度----O2吸收量或CO2释放量或淀粉减少量;
(2)有无O2产生:O2----余烬复燃、无O2---火焰熄灭;
(3)细胞液浓度大小---质壁分离;
(4)细胞是否死亡---质壁分离;
(5)种子发芽率;
(6)生长发育:生根数、长度(身长变化)、身高、宽度、体重变化、发育速度(耗氧量)、动物活动状态---生长素、甲状腺激素、生长激素、胰岛素等作用;
(7)存活率与死亡率;
(8)观色法:如
①生物组织中可溶性还原糖、脂肪、蛋白质的鉴定的实验,
②测交结果预测,除了全黑,有白有黑外,还有全白,
③加碘后,“不变蓝”不等于“无色”或“没有颜色变化”;另外“不变”也不能说成“无现象”,
④不能把“褪色”说成“无色”;
(9)计录时间:如保鲜时间长短。
3、实验条件的控制方法。
(1)增加水中氧气----泵入空气或吹气或放入绿色水生植物;
(2)减少水中氧气----容器密封或油膜覆盖或用凉开水;
(3)除去容器中二气化碳-----氢氧化钠溶液;
(4)除去叶中原有淀粉-----置于黑暗环境;
(5)除去叶中叶绿素----酒精加热;
(6)除去光合作用对呼吸作用干扰----给植株遮光;
(7)如何得到单色光----棱镜色散或薄膜滤光;
(8)线粒体提取-----细胞匀浆离心。
4、初测法。如初始长度、初始刻度、初始温度、初始重量等
5、重复法。如测量上重复,取其平均值,这在统计学上才是更可靠的。例如“不同浓度香烟浸出液对水蚤的影响”的课题研究:

再如“探索生长素类似物促进插条生根的最适浓度”的实验,要求设置重复组,即每组不能少于3个枝条。
6、预实验法:
在科学研究中,有时需要在正式实验前先做一个预实验。这样可以为进一步的实验摸索或创造条件,可以检验和保障实验设计的科学性和可行性。例如“探索生长素类似物促进插条生根的最适浓度”的实验中,确定应设计什么样的浓度梯度?如果对要研究的植物有关情况所知不多,可以先设计一组梯度比较大的预实验进行摸索,再在预实验的基础上设计细致的实验;再如预热处理,研究某温度对酶活性影响:将酶溶液和反应物分别放入2个试管,然后在同一水浴环境中持续一定时间,再将酶溶液和反应物倒入同一试管中混合反应。
7、加法创意:
如用饲喂法研究甲状腺激素的实验,用注射法研究生长激素的实验,用移植法研究性激素的实验等。
8、减法创意:
如用阉割法、摘除法研究性激素、甲状腺激素和生长激素的实验,雌蕊受粉后除去正在发育着的种子的实验、去雄蕊避免植物自交、去顶芽解除顶端优势、胚芽鞘切尖实验等。
9、杂交实验法:
如孟德尔发现遗传规律的植物杂交、测交的实验,小麦的杂交实验等。
雌雄同花:花蕾期去雄+套袋 +开花期人工授粉+套袋
雌雄异花:花蕾期雌花套袋+开花期人工授粉+套袋
10、确定某一显性个体基因型方法:
测交;该显性个体自交;单倍体培育法。
11、确定某一个体是否具有抗性基因的方法:
确定小麦是否具有抗锈病基因,用锈菌去侵染,一段时间后,观察有无锈斑 出现。
12、育种的方法:
杂交育种;人工诱变育种;多倍体育种;单倍体育种;基因工程育种;细胞工程育种
13、测定种群密度的方法:
样方法; 标志重捕法。
14、水培法:
(完全培养液与缺素完全培养液对照)。确定某种元素为植物必需的元素方法。
15、获得无籽果实的方法:
用适宜浓度的生长素处理花蕾期已去雄的子房,如无籽蕃茄、诱导染色体变异,如无籽西瓜。
16、确定传入、传出神经的功能:
刺激+观察效应器的反应或测定神经上的电位变化。
17、模拟实验法:
如模拟探究细胞表面积与体积的关系、通过模拟实验探究膜的透性、渗透作用的实验装置等。
18、合理选用实验材料。
19、简明、准确地组织语言文字。
(1)步骤设计一般不宜连续描述,往往需要分段叙说,并加以编号。
(2)试管(或烧杯)要加以编号,如A、B或甲、乙等等,这样可使叙说简洁一些。
(3)叙说中尽量要用规范的实验术语,不能用含糊的口语,如“盖玻片”不能说是“薄的玻璃片”;“等量的”不宜说成“一样多的”;“振荡”不宜说成“晃动”“摇动”等。
(三)实验设计的技术手段
1、关于光学显微镜的使用:
正确使用显微镜,如对光、低倍物镜的使用、高倍物镜的使用、反光镜的使用、镜头的擦拭、显微镜的放大对象、显微镜使用时物象移动方向、显微镜使用时异物的判断。
2、临时装片、切片和涂片的制作:
适用于显微镜观察,凡需在显微镜下观察的生物材料,必须先制成临时装片、切片和涂片,如“观察植物细胞的质壁分离和复原”中要制作洋葱表皮细胞的临时装片,在“生物组织中脂肪的鉴定”中要制作花生种子的切片,在“观察动物如人体血液中的细胞”中要制作血液的涂片等。
3、研磨,过滤:
适用于从生物组织中提取物质如酶、色素等,要求学生熟练掌握研磨、过滤的方法,如研磨时要先将生物材料切碎,然后加入摩擦剂(常用二氧化硅)、提取液和其它必要物质,充分研磨之后,往往要进行过滤,以除去渣滓,所用过滤器具则根据需要或根据试题中提供的器材加以选用,如可用滤纸、纱布、脱脂棉、尼龙布等。
4、解离技术:
适用于破坏细胞壁,分散植物细胞,制作临时装片。
5、恒温技术:
适用于有酶参加的生化反应,一般用水浴或恒温箱,根据题目要求选用。
6、纸层析技术:
适用于溶液中物质的分离。主要步骤包括制备滤纸条、划滤液细线、层析分离等。
7、植物叶片生成淀粉的鉴定:
适于光合作用的有关实验主要步骤包括饥饿处理、光照、酒精脱色、加碘等。
8、同位素示踪技术:
如噬菌体浸染细菌的实验,用18O2和14CO2追踪光合作用中氧原子和碳原子转移途径的实验等。
另外还有根尖培养、幼小动物的饲养、植物必需元素的鉴定等。
熟悉常用的实验方法和技术,理解每种方法和技术的适用情况并熟练掌握其操作技能,以便在设计实验时能进行迁移和利用.
(四)实验设计的题型
1、观察类实验(见第一部分)
(1)、高倍镜的使用和观察叶绿体
实验原理:叶绿体存在于细胞质基质中,一般是绿色的、扁平的椭球形或球形。
步骤:取材(藓类叶)→制片→观察
(2)、观察植物细胞的有丝分裂
原理:高等植物体的分生区细胞能进行有丝分裂,用高倍显微镜观察有丝分裂各个时期细胞内的染色体变化情况,从而识别该细胞处于有丝分裂的哪个时期。
步骤:洋葱根尖的培养→装片制作(解离、漂洗、染色、制片)→观察
(3)、观察植物细胞的质壁分离与复原
原理:内因为原生质层的伸缩性大于细胞壁的伸缩性,外因为细胞液的浓度与外界溶液的浓度差。
步骤:装片→观察
说明:
(1)在此类实验中常综合运用显微观察技术、染色技术、玻片标本制作技术等。
(2)观察类实验应注意的问题
①注意取材:根据观察对象采用合适的材料,如观察有丝分裂应选取根尖分生区细胞;观察质壁分离与复原应选取成熟的植物细胞等。
②注意材料处理:根据不同材料,不同的观察对象,做不同的材料处理,如浸泡、染色、解离、保持生活状态等。
③注意制片方法:显微观察实验要用装片,不同材料用不同的制片方法。装片法(把整个实验材料制成装片,如用葫芦藓观察叶绿体),切片法(把材料切成薄片,以便观察,如脂肪鉴定),压片法(把材料压碎成一薄层.以便观察,如观察根尖有丝分裂)。
④注意光学显微镜的使用方法。
2、鉴定物质成分的生化实验
(1)、生物组织中可溶性还原糖、脂肪、蛋白质的鉴定
(2)、DNA的粗提取与鉴定
说明:
(l)在此类实验中,常利用某种试剂对生物体或细胞中成分进行鉴别,针对不同的鉴别对象,采用不同的试剂。归类(见第一部分内容):
(2)鉴别类实验应注意的问题
①实验结论常根据特定的颜色反应来确定。
②有些可不设立对照实验,若需设立,应增设一组,加入已知的待检测物质,如验证唾液淀粉酶是蛋白质,对照组可加入稀释的鸡蛋清。
③注意选择合适的试剂,并注意试剂使用的特殊要求,如加热煮沸等。
3、调查实验题
种群密度的取样调查
原理:在一般情况下,逐一计数某个种群的个体总数是困难的。常常用取样调查法来估计整个种的种群密度。植物种群密度的取样调查常用样方法。动物种群密度的取样调查常用标志重捕法。
调查人群中的遗传病
流程图:确定调查的目的要求,制定调查的计划(A、以组为单位,确定组内人员 B、确定调查病例 C、制定调查记录表 D、明确调查方式 E、讨论调查时应注意的问题),实施调查活动,整理、分析资料,得出结论、撰写调查报告。
初步学会社会科学研究的一般方法。
步骤:社会科学研究的一般步骤是:确定研究课题→制定研究计划→收集信息资料→加工分析收集的信息资料→提出论点或假说→撰写研究报告→自我评价。
说明: 此类实验常通过调查法,调查法中常使用统计技术和测量技术。
注意事项:
(1)调查时,最好选取群体中发病率较高的单基因遗传病,如红绿色盲、白化病、高度近视(600度以上)等
(2)为保证调查的群体足够大,小组调查的数据,应在班级和年级中进行汇总。
某遗传病的发病率 = 某种遗传病的患病人数÷某种遗传病的被调查人数×100%
调查结果往往与实际水平有一定的差距,要想缩小与实际水平的差距,在调查时应采取哪些措施?
随机性调查,调查的群体足够大
4、探究性实验与验证性实验
探究性实验:指实验者在不知晓实验结果的前提下,通过自己实验、探索、分析、研究得出结论,从而形成科学概念的一种认知活动。
验证性实验:指实验者针对已知的实验结果而进行的以验证实验结果、巩固和加强有关知识内容、培养实验操作能力为目的的重复性实验。

相同:实验原理、所用材料、方法步骤相同。
区别:现象:验证性实验每个装置只出现一种现象,探索性实验分情况说;结论:验证性实验只有一种结论,探索性实验对每种现象分别作以说明,例如必修本上 “探索淀粉酶对淀粉和蔗糖的水解作用”。一般的来说,凡是探究性的实验的预测,往往有三种可能性,而作为鉴定性的实验则只有一种可能性,要么就是结论是成立的,要么就是结论不成立的,切记!切记!
当然,涉及到具体的实验题时,一般不会面面俱到,也就是以上各项实验要求不会在试题中全部出现,即在题中仅出现其中的部分要求,因此解题时需具体情况具体分析。详见如下分类。
(1)验证性生物学实验的几类题型分析
A、解释原理与方法型
B、独立设计实验型
C、评价、纠正型
D、续写步骤型
应对策略:
★看有无对照实验,如果有看对照设计是否合理。
★看实验是否遵循了单一变量原则。
★看实验步骤的顺序是否合理,步骤是否完整。
★看实验仪器、药剂的使用的是否合理。药剂的配备、使用及用量的大小。
★看实验结果的验证是否合理。
(2)探究性生物学实验的几类题型分析
高考生物探究实验的基本题型大致有5种:
分析——结论、设计——预测、问题——假设、评价——修正和模仿——创新。
这5种基本题型的命题立意,遵循科学探究思想,重视考查同学们参与科学探究活动的能力,充分贯彻高中生物学新课程改革的精神,有助于推动新一轮课程改革和高考命题改革的进程。
近年来主要以分析——结论、设计——预测的题型为主,有的考题每个题目又包含1~2种组题类型,其中以实验设计或分析结论为主干,而问题——假设、评价——修正等其他编制试题的形式则较少。
A、[分析——结论型] 该题型的特点是试题给出实验的目的、方法和过程,侧重于考查同学们对实验过程的观察与理解、对实验现象的解释和分析以及对实验结论的归纳与总结能力。
B、[设计——预测型] 该题型的特点是试题列出生物科学的结论、事实,要求考生选用适当的实验材料,依据科学的实验原则,设计合理实验步骤,验证生物科学的结论、事实,对实验可能的结果作出预测,并对预测的结果进行解释和分析,推理出实验的结论,侧重于对考生推理能力的考查。
C、[问题——假设型] 该题型的特点是试题陈述生产和生活中的一些生物学问题,要求考生提出合理的假设,选用恰当的方法验证或解释提出的假设,并根据提出的假设作出合理的预测。此类题型重在考查同学们提出问题、解决问题的探究能力,是近年来实验考查的主力题型,从命题技术上看,这类题型是开放性的好题。
D、[评价——修正型] 该题型的特点是试题给出实验的目的,列出一些实验设计的基本思路,考生通过对试题给出的实验思路进行分析,评价能否达到实验的目的,考查了同学们的科学思维的能力和判断推理能力;同时要求考生结合自己的评价,对错误的实验设计加以修正,提出恰当合理的实验思路,是一类较为简单的题型。
E、[模仿——创新型] 该题型的特点是试题先进行原型示范和具体指导,考生从考试的过程中获得能力的提升,考查考生尝试、模仿已有实验的操作,作进一步创新设计,这类题型增强了实验技能性目标的考查,体现终生学习的理念。基于课文实验的创新为备考的重点。
(五)实验设计的解题方法
第一步、明确实验目的
第二步、明确实验原理
第三步、选择实验方法
第四步、选择实验材料(实验材料要根据原理来选择)
第五步、设计实验步骤
第六步、记录分析,预测实验结果并得出结论。(一定要列出所有可能的结果和结论,而且在很多情况下“结论=单一性+结果”)
注:关于“假设”“预期”“结果”与“结论”的辨析
(1)假设:
“假设”,也称假说或猜测,是指用来说明某种现象但未经证实的论题,也是对所提出的问题作出的参考答案,即依据发现的事实材料或科学原理,通过创造性思维,提出初步假定。
如“孟德尔分离现象解释验证”的测交实验中,提出的假说是:“FI(Dd)产生配子时,因等位基因分离,使得 FI产生含基因D和基因d的两种配子,且其数目相等。”
再如“观察植物细胞质壁分离和复原”实验中,提出的假说应为:
当细胞外溶液浓度>细胞液浓度→细胞失水;
当细胞外溶液浓度<细胞液浓度→细胞吸水
(2)预期:
“预期”是在实验设计方案确定以后,实验正式实施之前,根据假说和原理,对实验可能出现的结果的判断,是依据提出的假说进行推理,得出假定性结果或推论,即“假如假设成立,则应有何种结果”,
如“孟德尔分离现象验证实验,假如假说成立则有测交的后代应出现Dd与dd为1:1的结果,即高茎与矮茎数量比应为1:1”
而“观察植物细胞质壁分离与复原实验”中,假若假设成立,则应有处于高浓度(30%)蔗糖溶液中的洋葱表皮细胞因不断失水→质壁分离,而处于清水中的已分离细胞因细胞吸水→质壁分离复原
(3)结果:
结果应为实验实际出现的情况,如“孟德尔分离现象解释实验”中出现的结果为“得到的64株后代中,30株高茎,34株矮茎,两种性状分离比为1:1”
而“质壁分离复原实验”中处于30%蔗糖溶液中的洋葱表皮细胞果真发生了质壁分离,而处于清水中的已分离细胞果真发生了复原现象。
(4)结论:
结论的得出须依据实验结果,即若出现的结果与预期结果一致则得出与先前的假说一致的结论或“假说成立”,若实验出现的结果与预期结果不符,则得出的结论应为“假说不成立”。
由此可知,“假设”应对应“结论”,“预期”应对应“结果”,在实验讨论时应注意描述的科学性即“如果出现何种结果,则应有何种结论”,
例如用检测呼吸装置的红色液滴检测酵母菌呼吸类型时,应为若液滴向左移动则推出什么结论,若液滴向右移动则推出什么结论,而不能描述为“若为有氧呼吸,则液滴向哪移动”,
再如在验证淀粉,碘液能否通过半透膜时应描述为“若袋内外液体均变蓝(结果或现象),则淀粉、碘液均能通过半透膜。”而不能描述为“若淀粉、碘液均能通过,则袋内外液体均变蓝”。
运用举例:探究土壤中是否具有微生物
第一步明确目的:探究土壤中是否含有微生物
第二步明确实验原理:先提出假设有微生物,则微生物(病毒除外)都具有新陈代谢的特征,生物进行新陈代谢很容易引起PH值的变化,可以根据培养时PH值的变化来检测是否含有微生物
第三步选择实验方法:条件对照
第四步选择实验材料:锥形瓶,牛奶,酒精灯,土壤等
第五步设计实验步骤:
(1)取两个锥形瓶,分别编号为1、2号,并灭菌处理(为对照作基础)。
(2)取等量的鲜牛奶进行灭菌处理在无菌条件下加入到1、2号锥形瓶中 (等量性原则、科学性原则)
(3)取二份等量的土壤,一份加热灭菌处理后,加入到1号锥形瓶中,另一份不处理加入2号瓶,并分别测定PH值并记录(对照性原则、单一性原则、等量性原则)
(4)在适宜的温度(35摄氏度)培养两天,再测定PH值并记录。(科学性原则)
第六步:记录分析、预测实验结果并得出结论。
第一种情况:1号瓶前后PH值相同、2号瓶前后也相同,则说明土壤中没有微生物
第二种情况:1号瓶前后PH值相同、2号瓶不相同,则说明土壤中含有微生物
(六)实验中常见问题:
(1)有关酶的实验设计,应注意各步骤的顺序,必须先调节相关条件(温度、pH等)才能让反应物与酶相遇,还应 注意空白对照中加入“等量清水”。
(2)生长素设计中,应注意对胚芽鞘的生长状况的描 述,如“向哪方弯曲生长”、“直立生长”、“不弯曲不生长”。无子番茄培育要注意“去雄”、“套袋”、“使用一定浓度生长素类似物”。
(3)动物激素调节实验中,有些激素只能用“注射”(如胰岛素),有些可以“饲喂”(如甲状腺激素)。
(4)无土栽培时应注意“培养液中通空气”、“适时适量补充稀释培养液”。
(5)微生物培养中注意“无菌”、“接种到培养基”及氧气、pH、温度的控制,培养基配制注意碳源、氮源、 生长因子、水、无机盐,并在调节pH后灭菌。
(6)遗传学实验
①复制、转录、翻译时条件的控制;
②DNA粗提取应选用非哺乳动物的红细胞,注意蒸馏水的使用和过滤的目的,鉴定时注意水浴加热的条件控制及现象。
(7)植物杂交实验:如果为两性花(花中既有雄蕊又有雌蕊)的植物杂交,如:应注意“去雄”、“人工授粉”、“授粉后套袋”;如果为单性花(即有雄无雌或有雌无雄),则无需“去雄”,但要“套袋”。
(8)动物杂交实验:千万不能有“自交”,应为“与相同基因型的异*交性**配”。
(9)基因工程实验:注意“限制性内切酶”、“运载体”、“DNA连接酶”、“目的基因”、“受体细胞”等科学语言的使用。
(七)介绍几种制剂的作用
(1)2,4-D生长素类似物:有双重性,低浓度促进生长;高浓度抑制生长;培育无籽果实。
(2)10 -4 M的秋水仙素:a.诱发基因突变。b.使染色体加倍,培育多倍体。c. 单倍体育种,培育纯种。
(3)
0.9%生理盐水(维持红细胞、口腔上皮细胞形态)
10%KNO 3 溶液(植物细胞质壁分离和自动复原)
5%CaCl 2 溶液和0.01%亚甲基蓝溶液(根对离子的交换吸附)
15%盐酸溶液(对根尖解离)
*酮丙**、酒精(溶解色素)
层析液(分离色素)
龙胆紫溶液、醋酸洋红液(根尖细胞染色体染色)
30%蔗糖溶液(植物细胞质壁分离和复原)
(4)紫外线:一定剂量作为能量、保温,高剂量导致细胞基因突变