
对于公司的分析,出于自己的理解和对公司的招股书和年报来进行的剖析,仅供自己投资作为参考。
汤臣倍健的公司分析我打算从定量和定性两个方面来进行,其中或有交叉,主要参考是各年的公司年报和招股说明书,还有一些达人的分享。
公司定性分析
一、汤臣倍健的产品特性
投资汤臣倍健这一家公司,首先我想问你一句,你相信中国所谓的保健品吗?你相信膳食补充剂(VDS)的功能吗?没有这个底层的灵魂之问,没有肯定的回答,就无法进一步去分析并投资这家卖保健品(VDS)的公司。
这两个问题在公司2019年-2021年的年报中第一页董事长致辞中都有所体现,他们的说法基本跟我的想法吻合,摘抄如下:
2019年的年报 (关于VDS的说法) :
在中国,VDS 还不是一个法定名称,包括保健食品、营养素补充剂、功能性食品、特殊膳食食品、运动营养品、部分特殊医学食品等。这个行业在美国叫膳食补充剂(VDS),在欧洲叫食品补充剂(Food Supplement),而在中国,至今大多数人还是管它叫“保健品”。
当消费者对 VDS 的期望从“唯功能”论回归到“补充”这两个关键字上,不怀疑 VDS 对人体机能的调节作用,更不奢求 VDS 能代替药物治疗疾病的时候,中国 VDS 行业的春天就要来了。
这么解释就清晰明了了,膳食补充剂(VDS)是属于保健品的一个子行业,主打的是补充,而保健品主打的是保健治病,相比较VDS这个舶来词我们更多的熟悉众多的保健品产品,从90年代的太阳神,三株口服液,脑白金,沈阳飞龙到火遍全国的鹿龟鳖等鸿茅药酒,权健系列打着各种旗号的保健品,我们一般人(稍微有点常识的)都把他们归结为不靠谱之类,相信的人深信不疑,不信的人唯恐避之不及,常常要用你是卖保健品的吧用来调侃骂人,可见大多数人对保健品的态度了,但是有病治病,无病预防的口号来说,更加契合很多中老年朋友们的心愿,有钱,补补总是可以的吧。
于是这么个市场一直都是风起云涌,群魔乱舞,消费了大多数人最后的一点信任感。而我,如果我说我那天相信了这些保健品,那肯定是我要重塑我的价值观了。所以第一个问题可以解答了,对于一般打着养生的保健品,我完全选择不相信。
而汤臣倍健这家公司,确实也是叫广义上的保健品,但是他跟保健品能区别开来的是他给自己起了另外一个特别有逼格的名字,膳食补充剂(VDS),他的特点可以用下面3句话总结:
1、原料:维生素、矿物质、动植物提取物等,类似传统的保健品,因为万物都是用这几样组成的,包括人也是碳水化合物,这是废话。
2、作用:对特定的人群具有平衡营养摄取、调节人体机体功能,这也是其他保健品的定位和宣传的口号,因为这不是能当饭吃得玩意;
3、定位:不能代替正常饮食、不能代替药物治疗疾病。这才是膳食补充剂(VDS)的真正意义。只是补充,而不是主导作用,有病还要去医院,饿了还要好好吃饭,不然神仙也救不了,汤臣倍健的产品,只能补充一些某些特定人群的小缺陷,定位准确,不吹不擂不黑才好,也是我一贯的看法。
汤臣倍健卖的那些产品,我大概看了一下,主要是以下几个方面的产品:护眼的,护肝的,补钙的,补充维生素的,补充胶原蛋白的等等,都是可选消费,就是吃饱了之后对健康的进一步的要求,也可以理解为智商税,也可以理解为消费升级,也可以理解为为了更好的活着而付出的超常溢价,总结来说就是花钱买个科学的补充(可以量化的补充),中国的保健品则是花钱买个传统的补充(顺带治病和补各种),其实这我马上想起来了东阿阿胶和片仔癀。这就是东西方补品的路线之争,汤臣倍健的竞品不应是鹿龟鳖鸿茅药酒和蚂蚁灵芝之类,对标的上市公司则是阿胶,补气补血和补维生素的区别,至于你相信那个就买那个好了,如果二者都不信,都不要关注这个行业了。
人都会死,但是都怕死,吃饱喝足的人会为此付出代价,越老越怕越有钱,越舍得为此投入更多,而伴随着老龄化的到来,理论上来说这个将会有不错的增长前景,这个就是投资汤臣倍健和东阿阿娇等一些可选消费的最基本逻辑。

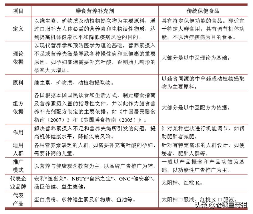
附图1膳食补充剂和传统保健品的区别(招股书)
二、汤臣倍健所在的行业
相信了第一点之后,才能往下继续走,那么就是汤臣倍健所在行业如何呢?这么多年他到底有怎么样的增长呢?
相比较西方来说,中国的膳食补充剂起步较晚,并且以直销模式为主,从招股书中得知,安利是这个领域的启蒙者,在1992安利就进入了中国,1998 安利中国的膳食营养补充剂系列产品 “纽崔莱”进入中国,第一次将膳食营养补充剂的概念完整地带入中国。安利中国以其特有的直销模式,向中国消费者传递全新的营养与健康观念和产品,培育了膳食营养补充剂的市场,同时也为膳食营养补充剂非直销领域的市场发展打下了坚实的客户基础。
这一段描述我觉得应该改一改,在2000年前后的中国,提起来安利就是传销的代名词,我不想争论直销和传销的区别,但是每一个经历过哪一个阶段的小伙伴应该都间接或者直接的听过安利的*脑洗**课,身边的同学亲人也有大把做着发财梦进入了这个臭名昭著的行业,跟后面的微商有一拼(虽然我也微信卖橘子好多年了,但感觉不是一个套路),名声都是不那么美好。伴随着安利和完美后面的转型,膳食营养补充剂才慢慢地被人们接受。
2002年,广州佰健(汤臣倍健的前身)在膳食营养补充剂的非直销领域市场中引入专柜加营业顾问模式,迅速占领市场。之后许多厂家模仿这一销售模式,推出众多产品,整个市场异常活跃,行业迅速发展。
在2008年年底,膳食营养补充剂行业市场规模为550亿元,其中大部分为直销领域销售额,非直销领域大约为60亿元的市场规模,约占总市场规模的11%的市场份额,其中直销领域的安利纽崔莱一个产品就达到了100亿元的销售额,非直销领域在2008年生产膳食营业补充剂的企业大约为330家,其中本公司产品在2008年的零售额约为 6 亿美元,市场份额约为 10%,在非直销领域销售排名第一,其中本公司产品在2008年的零售额约为6亿元,市场份额约为10%,在非直销领域销售排名第一。
2013年-2018年,直销占比总体变化不大,接近50%。但是从2019年起,电商渠道的份额却开始在赶超直销渠道,并且2020占比已达到44%,也就是说以前的直销的老路,现在已经行不通了,就是前几年汤臣倍健药店铺货的打法,也逐渐的失去光环,这个趋势而且是不可逆的,未来的万物互联,对于新新人类的把握,不单是产品的质量和逼格,还有购物习惯和渠道,都会是是一个新的玩法。2021年膳食营养补充剂行业市场规模约为1892亿元,汤臣倍健占比10.3%,市场规模大约189.2亿元,而汤臣本身的营业收入(口径算法不一样)74.3亿元。
13年的时间,市场总体规模增长了3.44倍,而汤臣倍健的市场规模增长了大约12倍,远远高于市场的增速,未来如何变化,我们拭目以待,我相信只要持续关注不走偏,就跟孩子上学一样,有突变的事情发生,但是那是小概率。



从以上2019年-2021年的市场占有率情况可以看出来,前五大膳食企业为汤臣倍健,无极限,安利,完美和东阿阿胶,变化表格如下:

从以上的表格来看,汤臣倍健和其他的三家(无极限,完美和安利)完全不在一个频道,其他三家我是一点好感都没有,还是那句话,信者必然深信不疑,不信的就不要枉费口舌。唯一值得关注的是东阿阿胶,但是在我的印象中东阿阿胶可比的对象为片仔癀云南白药,怎么这么突兀,跟汤臣倍健进入到了一个起跑线中也挺有意思。现在占比前五名占比30%左右,汤臣倍健一骑绝尘,东阿阿胶底蕴悠长,这个养老保健的行业里最值得关注的标的。
后续的企业发展主要依靠什么呢? 是行业的整体增长还是企业市占率的提高还是不断地提价呢?还是有其他新的概念的出现呢? 对于这一点的定性分析和确认完成,我认为也是长久持仓的理论基础之一。
对于以上的3个问题,我个人的认知有限,是无法预测的,就算多看几篇研报也是无法预测的,就跟我买中粮家佳康的时候,猪价的涨跌只能跟踪不能提前预测,虽然你看着所有的猪企都在赔钱,大概率可以判断位于行业的底部,但是底部到底何时到哪里都无法预测到,放弃预测就是最好的方式。关于投资汤臣倍健以上的三个问题,我认为紧跟汤臣倍健和东阿阿胶的年报就可以啦,中间的三家直销公司在进一步网络化全球化的中国,是终归要被走下历史的舞台,我不懂直销,但是我吃瓜了权健和鸿茅药酒的乱象,这个模式已经极大的消耗了人民的信任和热情,而汤臣倍健的科学配方和东阿阿胶的传统中医是代表了两个主流方向,至于谁能胜出,目前我无法判断,只能一年年的观其言而察其行,得出自己的结论即可。
三、汤臣倍健产品和公司的调性
一个公司的调性很大程度上取决于这个公司的创始人,这就绕不开他的董事长梁允超先生,我了解他也是从网络上的只言片语到一个立体的形象,对于网络上的大概描述如下:
梁允超,男,生于1969年,1991年毕业之后短暂进入一家国企上班,1992年辞职后进入广东太阳神集团,进入保健品行业,三年之后,以大区经理的身份辞职,1995(26岁)年抽身出来进行创业,1992-1995年这一段时间也是广东太阳神的高光时刻,感兴趣的可以参考书目《大败局》,里面有详细的经过和过程,看得人也是心潮澎湃,跟本文关系不大,只是跟着怀汉新这个老师傅学习的过程。
1995年开始独立创业,刚创业时,团队尽量避免与老东家同业竞争,推出了一款介于啤酒和白酒之间的保健酒,但不久便以失败收场。随后,他们的经营项目 不得不回 到传统保健品上来,造一个蜂王浆产品,准确来说也是龟鳖性质的补药,结果也是跟当年神州大地的其他保健品一样,匆匆忙忙就谢幕了,而1995年初-1997年底,中国整个保健品行业也进入了停滞期。1998年(29岁),梁允超的公司到了最艰难的时刻,尽管很努力,但是在最后整个项目还是无法避免失败的命运。
1998年-2001(29-32岁)这三年是梁允超的潜伏期和思考期,后面的很多决定也许就是出自这三年的思考,公开资料显示这3年他是经常在美国,并且也是由于在美国逛超市才发现了美国的保健品和中国的保健品本质的不同,回想一下,如果不是梁允超在国内保健品市场浸淫沉浮十多年的过程,怎么能发现如此的商机呢?其实1998年国外的产品就进来了,但是模式不对,直销或者传销不再讨论,在美国可以生存,在中国就不一定能发展好。
招股书从 2002(33岁) 年以岳母出资70万元收购广州佰健70%的股权为开端,汤臣倍健才正式的进入了膳食品(VDS)的领域,进行二次创业。
2002年注册“倍健”品牌,实行生产外包模式,主要外包给珠海海狮龙生物科技有限公司和广东仙乐等保健品生产厂家。
2003年-2004年营业收入飞度发展,
2004年6 月,梁允超成立广州卡培。
2004年4 月28日,梁允超与合伙人汤晖出资50万元注册了广州奈梵斯公司,主打“十一坊”品牌,产品生产主要依靠新西兰的加工厂。
2005 年上半年,决定收购外协加工厂商珠海海狮龙生物科技有限公司。
2006 年下半年,梁允超开始考虑进入资本市场。以海狮龙保健食品为平台,将广州佰健、广州奈梵斯、卡培、珠海佰盛等公司业务装入其中。
2006 年12 月21 日海狮龙变更为外商独资企业。
2008年,海狮龙变更为纯内资企业。
2008年5 月,海狮龙收购广州佰健、奈梵斯和友邦制药的全部股权。
2008年10月,海狮龙保健食品整体变更为广东汤臣倍健生物科技股份有限公司,注册资本为3000万, 5位发起人分别为梁允超、汤晖、陈宏、梁水生和龙翠耘,其中梁允超出资2748.30万元,持股比例为91.61%。
2008年12月4 日,汤臣倍健的注册资本由3000 万元增加到4000 万元,并增加5 名新股东,股东总人数增至10人。增资后持股3143.79万股,持股比例为78.59%。岳母孙晋瑜以货币资金140.26万元获得128万股,持股比例为3.20%。
2009年7 月31日,汤臣倍健注册资本由4000 万元增加到4100万元,并增加16名新股东,股东总人数增至26人,梁允超的持股比例变为76.68%,孙晋瑜的持股比例为3.12%。
2010年11月26日 (41岁) ,公司上市,为公司发行前的总股本为4100万股,IPO发行1368万股普通股,本次发行的股份占发行后总股本的比例为25.01%。
从以上的过程中可以看出来,汤臣倍健这家公司的股权不复杂,产品思路不复杂,卖货渠道也不复杂,甚至产品的理念也不复杂,就是这么一个产品,成就了世界第一的VDS产品公司。
那么问题来了,公司的调性是什么呢?公司为什么就成功了呢?当年可是三四百家类似的公司,生产的那些产品如片剂、软胶囊、硬胶囊、粉剂、液体及膏剂等大同小异,至少起步的时候大家都大同小异,就像2019的上市公司仙乐健康等等,几乎大家都能生产,为啥汤臣倍健就这么牛逼呢?我认为还是老板的经历造就的企业的成功。
1998年创业失败之后,老板事后总结了如下“整个竞争定位、选项都是错的,没有竞争优势,怎么努力都不行,因为方向是错误的。”“我们的企业发展,就像大海航行,一定要知道方向在哪里。
2010年上市之初,老板说,资本和产业的结合,会开出更鲜艳的花朵,我们要做全球最好的VDS企业。
2015年汤臣倍健第一次感觉到增长乏力,2016年第一次利润下滑,老板说二十年创业,最大的一个感悟是:诚信比聪明更重要。
2019年商誉暴雷,老板第一次以个人名义给股东开始写信了,一写就是三年,往后估计也应该就是惯例。老板对这件事说:没料到在第一次下手的海外并购中就出现在短时间内巨大商誉减值,直接带来公司上市以来的第一次亏损,我很难过。
时间到了2021年年报的出炉,老板继续说向强科技企业转,“瞄准月亮,即便失败,至少可以落到云彩之上。”
从2002年到2022年,20年时间的积累,成就现在的汤臣倍健,成就现在的梁允超,但是老板说,我们的20年应该从1995年创业开始算起,在2015年年报开头也就出现了汤臣倍健20周年内部讲话稿的出炉。无论怎么算,这家公司的调性从开始到现在我认为都基本符合他本人的一贯作风,敢打敢干,着眼于长期,未雨绸缪和与时俱进的开放风格很明显。
纵观以上的履历,梁老板是上个世纪90年代重点大学毕业,22岁毕业,天之骄子,毕业进入国营工厂,娶得白富美,然后辞职进入风头正盛的民营企业太阳神,后创业,经历过失败,迷茫,二次创业时候已经是33岁了,选准方向之后一路就是猛干,20年之后就到今天了,梁老板已经53岁,那么往后十年呢?我们能不能对汤臣倍健有一个期待呢?是前20年的延续还是再往前10年的迷茫呢?从每年的年报字里行间我看到的是延续的影子,世界在变,我也变变变,那都不是事。观其言而察其行,继续看他说了什么,做了什么吧。
老板的履历看完,我们再来看看汤臣倍健这么多年的产品线如何,毕竟吹牛落到实地还是要产品说明,生活中我们辨别一个人是不是大忽悠是不是靠谱的话那就是就看他是不是脚踏实地的干了实事,事实不会撒谎。
2008年,汤臣倍健品牌,开始进入膳食添加行业,主营蛋白质粉、多种维生素及矿物质、鱼油等。
2012年单品“健力多”氨糖软骨素钙片上市,成为后几年业绩增速的引擎。
2015年4月,公司推出科学贵细药材领导品牌“无限能”。“无限能”为公司在大健康产业推出的一个不同于目前膳食补充剂业务的新品类,定位于科学贵细药材。
2015年5月18日,推出电商品牌,女性美丽健康品牌“每日每加””系列产品全新上线;6月25日,公司运动营养专业品牌“GymMax健乐多”系列产品全新上线。
2018年公司先后收购营养补充剂品牌“Penta-vite”、益生菌产品的生产和销售企业 Life-Space GroupPty Ltd。推出关注眼部健康的大单品“健视佳”。推出“天然博士”切入和布局母婴渠道,将“天然博士”打造成年轻化的专业品牌。
2019年开始开展抗衰老和营养干预研究。
2020年公司正式启用“汤臣倍健 科学营养”全新品牌 Slogan,实施“科学营养”品牌战略。
2021年发现了能够“精准清除衰老细胞”的物质 PCC1(原花青素 C1)。预计进入抗衰老领域产品的研究和推出。推出“健安适”
和推出新一代植物科技辅助降血脂产品“舒百宁”,推出形象产品“多种维生素”系列产品,加码明星产品“牛初乳加钙咀嚼片”并丰富儿童全产品矩阵,“褪黑素”通过精准定位市场需求,带动细分市场业务增长。
截止2021年年报披露显示,汤臣倍健几乎年年有新品,总是在寻找可以出击的领域和大健康类的需求,形成了非常完备的体系,2021年年报中透漏,又一个十年计划开始了,向科技型企业转变,有科技创造新的增长点,未来能持续在全球发布类似 PCC1 的抗衰老和精准营养等前瞻性研究成果,给 VDS 行业带来增量价值。
以前吹过的牛逼基本都实现了,看看以后这个科技含量怎么样?科技是需要花钱的,科技的投入更是马虎不得,从2021年之后是不是研发费用有所倾斜呢?以前销售做的不错,一般都会形成路径依赖,但是梁总很清晰,在2015年就提出了这个话题,他当时这么说的:“大量成功企业倒下的原因都出奇的一致——为保护原有的商业利益。”那么,后十年会倒在他原有的路径依赖上吗?我们持续关注企业的进一步发展。
四、汤臣倍健的营销和运营
我没有开过公司,也没有进行过市场营销理论的想学习,只是每年卖两三个月的皇帝柑卖了六年,对于这一点的理解只是出于自己的臆想和主观判断,不知道是对还是错,但是我认为卖东西的底层逻辑是一样的,产品好,卖的掉,有利润,正循环,然后就可以了。
市场上一般传闻汤臣倍健的发家致富是签了姚明这个形象大使之后才一路顺风的,其实这只是外因,内因应该还是公司自身的机制和能力,外因和内因的结合,才造就了汤臣倍健的腾飞。如爱多VCD签约的成龙,也够大牌吧,但是爱多也是昙花一现,而步步高的段总则笑到最后,我觉得还是靠企业创始人的思路和执行力,我们先来捋一捋汤臣倍健的营销和卖货渠道,还是以时间顺序来描述:
2002年收购广州佰健之后,开始就直接抛开安利完美等公司的直销模式,实行不一样的经销模式,两年之后营业额从300万做到3000万,实行重销售,代工模式。以后就一直是这个模式在发展,一共有三种销售方式,分别为区域经销模式、直供终端模式和连锁经营模式,其中早期以区域经销为主,基本上占据营业的70%以上,其次是直供终端,最小的为连锁经营,占比通常不过百分之三四而已。

举例说明,当时这个膳食补充剂市场大约500亿元,而直销领域占据460亿元,汤臣倍健没有进入直销而去搞经销模式,这不得不说在当时也是一种营销和运营能力的前瞻性研判。
上市之后到2015年专门设立一家新公司,全面负责线上业务板块,开始开展线上品牌的销售,通过这几年的发展,2018年,公司开启电商品牌化2.0战略,通过发展独立的电商品牌体系,推行线上、线下有区隔的品牌传播和沟通策略,从而承担起在年轻消费者中的品牌塑造职责,挑起“汤臣倍健”品牌年轻化的大任。2019年实施电商品牌化 3.0 战略,持续打造线上专业年轻品牌颜值管理系列 YEP 和体重管理系列 IWOW,推出多款线上专供品,赋予产品社交属性,拓宽使用场景。同时,公司开展了一系列品牌推广活动,增加品牌曝光及品牌声量,提升目标人群关注度和好感度,推进品牌年轻化进程。同时,积极拓展社交电商、内容电商等,构建电商平台的多元化,覆盖更多年轻化消费人群。
时间来到2020年,公司更是详细的披露了线上线下的销售数据和战略方向,同时增加了海外(主要是澳洲收购的那个益生菌品牌),截止目前销售渠道主要可分为3类:
(1)境内线上销售
公司在线上渠道采取直营及分销(经销)的模式进行销售。公司子公司广州麦优、广东佰悦负责旗下各品牌在天猫、淘宝、京东等线上电商平台的直营或授权代理分销。
(2)境内线下销售
公司境内线下渠道主要包括区域经销模式和直供模式。
①区域经销模式
公司以城市或地区为单位,选择一个或多个有资金实力、网络覆盖能力强、有较强市场推广能力、认可公司经营理念的公司作为区域经销商。
②直供模式
对于部分百强连锁药店和商超等重要零售终端,公司采用直供模式与其建立业务合作关系。
(3)境外销售
公司2018年收购LSG后新增境外销售渠道,主要销售终端市场为澳新地区和亚洲地区(主要为中国)。在澳新地区主要通过直供模式和经销模式在线下销售,在亚洲地区(主要为中国)主要通过直营模式和经销模式在线上销售。此外,公司已布局 BYHEALTH、Pentavite、Life-Space 在东南亚等境外市场的销售,主要采用直营模式和经销模式在线上、线下销售,目前体量较小。
2020年的销售数据如下:

营业收入线上增长了36%,线下收入增长了1.44%。线上销售占比21.4%。
2021年的销售数据如下所示:

营业收入线上增长了10.39%,线下收入增长了8.6%。线上销售占比21.6%。
其中以2020年作为分界点,公司正式走入了电商的发展历程,规划了数字化转型的发展战略,以后也算是在战略上摆脱了以往的路径依赖,也就是强经销商模式。
这使我想到了最近的茅台i茅台APP的上线,经销商和自身电商的发展,二者的矛盾如何调和呢?经销商是公司以往很多年赖以发展的土壤,为公司过去很多年的发展发挥了不可替代的作用,但是时间发展到了今天,网络科技和电商的发展,早已经不是过去的信息闭塞时代了,如果网上投放过多或者价格体系不清晰,那么就必然损害经销商的利益,而经销商现阶段又掌握着公司百分之八十以上的客户资源,直接对接C端,对于这种高毛利的产品,那么如何协调经销商和电商之间的矛盾做到双赢呢?

但是汤臣倍健跟茅台还有一点不同的是茅台对应的客户一般都是商务性居多,而且消费者大多都是有经济实力的中年人,这部分人是网上(电商)直接面对的比例并不是太大。但是汤臣倍健的客户则是遍布各个年龄群体,以前大家习惯从专卖店,药店去采购,并且可以刷卡消费,现在网上购物是很多人的选择,而且对价格相当的敏感,价格对比也是极其的便利,这就造成了选择困难,如果处理不好,就会产生很负面的效果。对于这一点,公司最终选择我还看的不大明白,但是对于分品牌,分品类,来实行差异化,应该是最优的选择吧,这种困扰在以后的所有消费品行业中都会出线,线上和线下的布局和战略规划,将会是我们分析任何一家面对C端客户占比很大公司的重要关注点之一。
2021年年报最新显示:

线上的增速明显大大的比线下渠道增速大,但时候整体收入还是占比较少,而且这个渠道是不可逆的,就像董事长说的那样,以前是卖产品,卖服务,以后就是好卖的公司的调性,也就是有人格性的产品,人品即产品,产品既是人品。

这种是理念的升级,跟我卖橘子一个思路,伺候不起的客户我主动拉黑,赚这些客户的钱会让人不开心,摩擦成本加大。同样的道理,客户选择你的产品,也是奔着某个调性过去的,如果你某一次当中辜负了客户的信任,那么就无法抓住他进行重复的消费,价格因素只是众多维度中的一种,当然这也跟公司的发展阶段有关,现在的汤臣倍健主推数字化,也具备了大数据分析的能力和条件,不缺钱,不缺人才,不缺市场,不缺产品,缺的是思路和落实。至于能不能升级成功,得有相当多的配合才可以实现。

产品,流程,数字化,融合供应链是2022年经营的主旋律,效果如何我们看疗效。
汤臣倍健还有一个路径依赖就是体育明星的代言,从刘璇,姚明到2021年的谷爱凌,哪个红火用哪个,这在前期确实为汤臣倍健的知名度打下了来很好的基础,网上有很多的分析,就不多说了,明星代言这件事,什么时候都不过时,但是明星和电视节目的曝光只能用来增加势能,而不是来包打天下,最终的核心点还是产品力和战略方向(比如选择布局抗衰老和精准营养为代表的前瞻性基础研究挺好 ),如果定位错误,那么就会跟我们很多耳熟能详的产品一样,走向价值毁灭,这点不多论述。
总结一句话,公司的发展战略正向年报中所说的那样:汤臣倍健“一路向C”核心战略背后的逻辑就是:认同商业的本质正从传统的“买卖”关系过渡到“服务”关系,从简单的卖产品,到卖“产品+内容+服务+体验”。
五、汤臣倍健的定性分析总结
汤臣倍健值得我们持续关注的核心点有下面几条:
1、久经沙场听得见战鼓的领导人
2、不错的现金流
3、行业地位和可见的老龄化和行业特性
4、完善的各种渠道和营销能力
5、有待检验的产品战略布局方向
6、公司一直以来的企业文化
...............
至于其他的一些关注的事情,比如高额分红和大笔定增摊薄股东权益,商誉暴雷等一些明显有争议的问题,我选择相信公司的解释,持续关注中,定性分析完毕,结论就是公司的以往经营成果和战略理念等还不错,可以继续往下观察。