儿童酱油不仅不含食品添加剂,而且低盐低钠、营养丰富、特别适合儿童成长发育?我们把12款儿童酱油拉到实验室检测了一番,结果傻眼了!

儿童酱油的“儿童专用”标签就像一支强心剂,得标签者身价high…不少家长的心理是:只要安全、健康、营养,适合宝宝发育和成长,那…再贵,也得买啊!
然而,前脚把酱油买回家,后脚就看到新闻:“儿童酱油和成人酱油并无区别”,“儿童酱油既不营养也不低盐”,“儿童酱油多半是噱头”……

一边是市场的热捧
一边是专业人士的质疑
哪边的声音靠谱?打一架吗?
不如
相信科学
放心选采购了12款热销儿童酱油,直接送到第三方检测机构——北京市理化分析测试中心,看看儿童酱油们宣称的“无添加”、“低盐低钠”、“营养丰富”,究竟是不是噱头?
评 测 详 情
— 划重点—

— 12款儿童酱油全家福 —

* 本次评测商品采购自京东、天猫等电商平台,价格仅供参考,以实际购买时为准。
— 买儿童酱油,你最关注啥 —
送检之前,调查小分队邀请了一批宝爸宝妈来做调研,看看他们最关心儿童酱油的哪些指标!
感受一下家长们的关注点▼

— 检测指标 —
其实国家并没有出台儿童酱油的相关标准(事实上很多儿童食品都没有标准呐),所以我们综合酱油的相关标准、消费者调研、检测机构专家意见,确定了检测指标。

啧啧啧,一不小心就检测了这么多项,下面来理一理重点!
评 测 结 果

有人愿意花高价买,有人呼吁它退出市场,儿童酱油这样一个是非不断的存在,到底有没有猫腻?
做完评测,我们发现,可能,也许,maybe,儿童酱油是良心商家鉴别器…
1、儿童酱油真的没有食品添加剂?
安全都达标,但并非零添加
坑娃指数:★★★☆☆

食品安全是底线,儿童酱油如果连安全关都过不了,自然是没脸存活于世的!
不含食品添加剂、更安全健康,是很多家长选择儿童酱油的原因。这次评测的儿童酱油在包装上就不乏这样的标签 ↓

不过,“不含添加剂就安全健康”这个观念本身就不太正确!
食品添加剂,是为改善食品色、香、味等品质,以及为防腐、加工工艺的需要,而加入食品中的人工合成或天然物质。食品中是可以正确、适当使用添加剂的,国标(GB 2760-2014 )都有相关规定,如果产品上写“无添加”、“0添加”,反而有可能是宣传噱头。
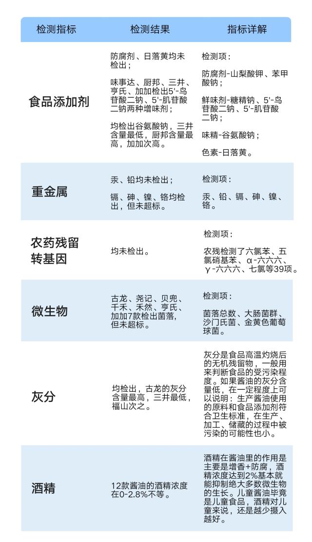
来看安全项的检测详情▼

安全通通过关!
关于谷氨酸钠,多聊个两毛钱的。
谷氨酸钠的作用是提鲜,传统的酿造酱油在发酵过程中,会释放出谷氨酸(评测的12款都是酿造酱油),然后以谷氨酸钠的形式存在。如果酱油中谷氨酸钠过高,不排除是为了提高酱油等级和鲜味而人为添加的。
虽然很难判断12款酱油中的谷氨酸钠是天然的还是添加的,但可以确定的是:味事达、厨邦、三井、亨氏、加加这五款含有食品添加剂。

综合各安全指标的打分,得到安全指数排名▼

点评
12款儿童酱油的安全性全部过关,但表现略有差异,其中5款确定含有食品添加剂。其实食品添加剂的种类很多,本君只是检测了酱油中经常添加的几种,冰山一角罢了。如果全部排查一次,结果会更惨烈也说不定…
2、儿童酱油低盐低钠更健康?
低盐低钠多半是忽悠!
坑娃指数:★★★★★

《中国居民膳食指南(2016)》建议:
6个月以内的宝宝纯母乳喂养;2岁以内的婴幼儿辅食保持原味,不需要额外加盐、糖和各种调味品,保持淡口味。
为了增加宝贝的食欲,有些麻麻还是会义无反顾地投喂酱油,反正儿童酱油低盐低钠嘛!?
你看你看,这些个“减盐”和不明觉厉的盐分含量说明 ↓

事实真的如此么?
打脸第一波
先看12款酱油的钠含量↓

再来一则科普↓

上图可以清楚地看到不同阶段的儿童每天的推荐钠摄入量。
我们把12款儿童酱油的钠含量做了一个有趣的换算和对比

也就是说,1-7岁的小孩,一茶勺古龙儿童酱油随菜下肚,每天的钠摄入量差不多就过半了。再吃点盐、腊肉、火腿或其他含钠的食物,一不小心就可能过量。
当然,三井、福山这两款酱油的钠含量还是相对低的。
打脸第二波
儿童酱油的钠含量真的比成人酱油低吗?我们到超市随手找了几款同品牌的酱油进行对比。

同品牌成人酱油和儿童酱油的钠含量,差别并不大啊。加加又是怎么回事?儿童酱油的钠含量比普通成人款的还高?
点评
点评:多数儿童酱油所标榜的“低盐”、“淡口”,忽悠居多。6个月以内的宝宝建议纯母乳喂养,2岁以内宝宝的辅食应保持原味。儿童饮食要控制钠摄入量,买儿童酱油多留心钠含量!
3、儿童酱油能为宝宝提供营养吗?
两个字:鸡肋!
坑娃指数:★★★★☆

一些儿童酱油在广告里宣称:“是专为儿童健康研制的酿造低盐淡口酱油”,“富含18种氨基酸、有机酸、碳水化合物等儿童所需的营养元素, 能在日常饮食中补充儿童成长所需”…
一般家长一看,不明觉厉啊,肃然起敬啊,走过路过不能错过、不买对不起宝宝啊…

恕评测君直言,儿童酱油的营养价值,几乎没什么价值。
很多儿童酱油宣称自己含有碳水化合物、蛋白质、铁等等营养素,但结合宝宝每天吃进去的酱油含量,这些营养素的作用就微乎其微了。想补充营养,不如在宝宝的日常饮食里多下功夫!

但,测都测了,还是把营养素评分列出来供参考。
营养项检测了:钠、铁、钙、氨基酸态氮、可溶性无盐固形物、能量、脂肪、蛋白质、碳水化合物。
综合各指标,得到营养指数排名▼

点评
有些儿童酱油的营养种类虽然丰富,但作用微乎其微啊。酱油的主要价值就是调味,靠儿童酱油补充营养的说法毫无节操(得喝多少呀嘿),后果大概是——宝宝吃盐过度,影响肝肾发育!
最后,综合了安全、营养、外观三大指标的最终打分和排名,在这里 ↓

儿童酱油的送检信息 ↓

* 实验数据仅对本次送检的儿童酱油样品负责。