南京艺术学院今年的艺术类招生校考已经在5月6日进行了,目前各位同学都在等成绩公布。不知道今年进入复试的同学,录取比例如何。如果有知道今年的复试录取比例数据的同学,欢迎私信或留言联系麦麦,公布出来,给明年的艺术生们参考。
今天麦麦主要分享 #南京艺术学院#2021年各学院各专业详细的招生计划人数及录取办法等详情。以及2020年各专业的录取分数+录取人数情况。希望可以帮到备考该校的下一届高考艺术生们参考。
专业推荐 :美术学(A),音乐与舞蹈学(A-),设计学(A-)

南京艺术学院2021年各专业招生计划及录取办法
录取办法说明:
- “ 外省考生按文化分择优录取 ”:即按文化分比值由高到低排序, 文化分比值 = 考生高考文化成绩 ÷ 考生所属省普通类本二文科(或理科) 省控线;
- “ 外省考生按文化分和专业分之和择优录取 ”:即按综合分由高到低排序, 综合分 = 考生高考文化成绩 ÷ 考生所属省普通类本二文科(或理科)省控 线 × 专业满分 + 考生专业分。
高等职业教育学院 各专业 只面向江苏省 招收对口单招考生:2021年招生计划总人数270人。以江苏省统考成绩为专业考试成绩。
- 05美术学专业 : 计划招收 35人,专业免试,按各省普通类本科相应批次高考文化成绩择优录取
- 06 美术学(书画鉴定)专业 :计划招收20人,专业免试,按各省普通类本科相应批次高考文化成绩择优录取;
- 12艺术设计学专业 :计划招收30人,专业免试,按各省普通类本科相应批次高考文 化成绩择优录取;






备注: 各专业对身高等条件都有限制的。比如 表演、播音与主持艺术 专业,要求【口齿清楚、发声器官无实质性 病变,男身高 1.73 米 以上、女身高 1.63 米 以上】
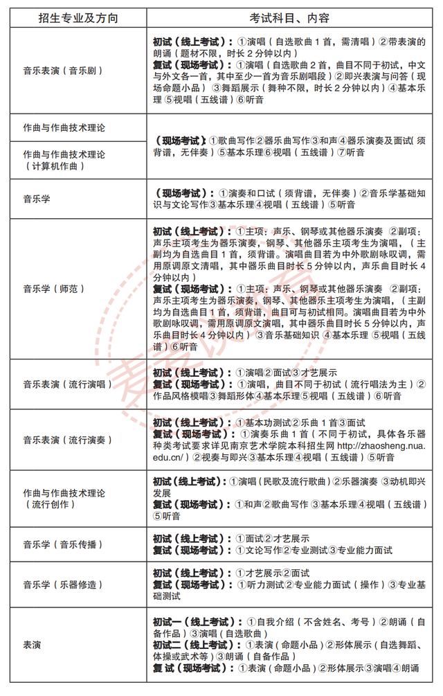
南京艺术学院2021年艺术类招生考试科目及内容
美术设计类专业考试科目及内容:
- 江苏考生:参加江苏省美术统考
- 外省考生(现场考试): 外省考生(现场考试): ①素描(头像,默写,提供相关图片,8 开画纸)②色彩(静物默写, 提供相关图片,4 开画纸)




南京艺术学院2020年本科招生各专业录取分数及人数
下表包含了去年南艺在省内和省外艺术类本科,普通类本科的录取分数线情况汇总。且包含了录取人数情况。仅供参考。
1,南艺去年在江苏本科招生艺术类1小批分数及人数



2,南艺去年在江苏本科招生艺术类2小批分数及人数

3,南艺去年在外省本科招生艺术类专业各专业分数及人数



4,南艺去年在外省本科招生普通类各省录取分数及人数(文科)

-end-
注:文中数据均来自南京艺术学院本科招生办,麦麦仅作数据分享。以供各届艺术生填报志愿作数据参考。如有侵权,请联系删除!