时代财经APP记者 王薇薇
生物医药领域除了生物医药产业外,生物医学工程产业和其他生物业还各有10个和2个项目。
与生物医药产业普遍高研发投入高毛利不同,生物医学工程及其他生物产业的12个项目科创质量良莠不齐。毛利率虽也普遍偏高,但其中有5家公司的研发投入占比甚至不达10%。不少公司的研发人员数和研发人员薪酬占比也低于此次100个项目(公司)的平均水平。
以下是生物医学工程和其他生物业公司的体检报告单。
(以*体下**检报告单以研发投入及含科量排名为序。翻到文末,可重温我们本次“科创板大体检”指标说明及其他稿件。)
生物医学工程3公司投入高
生物医药、医学行业的公司普遍研发投入较高,尤其是拟上科创板的公司,不可因注册制而降低对这个行业的要求。
但从此次的榜单来看,符合“研发投入高”这个行业属性的生物医学工程公司并不太多,其中仅有3家公司赛诺医疗、心脉医疗、安翰科技的近三年累计研发投入比例达到了监管层在第二套上市标准中要求的15%标准线。

赛诺医疗科学技术股份有限公司(赛诺医疗)
含科量得分及排名:50.32/第18名
诊断意见:
赛诺医疗2009年获“国家级高新技术企业”认定,主要产品BuMA生物降解药物涂层冠脉支架系统于2011年被国家科技部评为“国家重点新产品”。2017年与沪创医疗科技(上海)有限公司签订了《独家合作协议》。获沪创科技授权在合作期限及约定产品范围内独家使用与可降解镁合*血金**管支架相关专利及技术秘密。
虽然研发人员数和研发人员薪酬占比较低,分别为12.15%和22.94%。但近三年累计研发投入比例高达33.68%,在100个项目中排在第2位。毛利率也高达82.31%。

上海微创心脉医疗科技股份有限公司(心脉医疗)
含科量得分及排名:46.63/第26名
诊断意见:
心脉医疗及其主营业务产品多次获得国家及上海市多个科学技术进步奖项和入选科技支撑计划。此外,心脉医疗还与上海长海医院等多家国内知名医院开展技术合作研发以及临床研究合作,收集各类临床痛点及各类潜在市场需求,推动技术持续革新。
心脉医疗各方面科创指标都还不错。近三年累积研发投入比例高达25.7%,在100家公司中排在前十位,毛利率也达到了79%。此外,人数占比26.06%的研发人员,其薪酬占比则达到了40.47%。

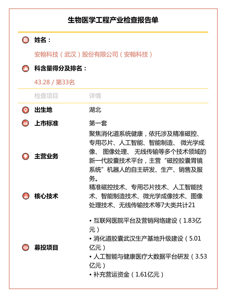
安翰科技(武汉)股份有限公司(安翰科技)
含科量得分及排名:43.28/第33名
诊断意见:
安翰科技所有在研项目均有国家项目支持,主要包括国家重大科学仪器设备开发专项、以及上海张江国家自主创新示范区专项发展资金重大项目。此外,其多项临床数据及研究结果刊发在CGH、DLD、GUT和GIE等国际权威学术期刊上。
安翰科技研发人员数和研发人员薪酬占比均不高,前者20.77%,后者27.59%。但是其近三年累积研发投入比例高达26.49%,毛利率也处于较高水平,2018年达到76.66%。
4家公司研发投入刚过及格线
在生物医学工程产业中,还有佰仁医疗、祥生医疗、浩欧博和海尔生物等4家公司的近三年累积研发投入比例超过了10%的及格线,但未及15%。此外,4家公司的毛利率都高出50%。
此外,浩欧博和佰仁医疗公司的研发人员数量都较少,占比都没有超过20%。

北京佰仁医疗科技股份有限公司(佰仁医疗)
含科量得分及排名:44.23/第31名
诊断意见:
佰仁医疗目前已获准注册生产10个Ⅲ类医疗器械产品,其中人工生物心脏瓣膜、肺动脉带瓣管道等5项产品率先在国内注册,填补了国内空白,且截至目前主要产品的竞品较少。此外,佰仁医疗作为主要起草人,与中国食品药品检定研究院联合起草2项中国医药行业标准。
医药行业的研发投入普遍较高,佰仁医疗也不例外,近三年累计研发投入比例12.83%,高于10%的合格线,未到15%。研发人员数占比17.95%,研发人员薪酬占比21.77%,都相对较低。不过其毛利率91.03%,在100家公司中排在第4位。

无锡祥生医疗科技股份有限公司(祥生医疗)
含科量得分及排名:39.21/第46名
诊断意见:
祥生医疗多次获得国家和省火炬计划项目、科技部“十二五”科技支撑计划项目、省级科技进步奖、科技部“十三五”重点研发计划等。近几年也承担了国家重点研发计划项目和国家科技支撑计划课题等。与复旦大学、首都医科大学附属北京同仁医院、中国医学科学院等单位及机构建立了合作关系。
此外,祥生医疗科创各相关指标都表现不错,研发人员占比32.40%,研发人员薪酬占比则达到了47.51%。近三年累计研发投入比例虽未超过15%,但也有13.42%。毛利率61.144%,也处于较高水平。不过在公司获得的专利中,发明专利仅占24.85%。

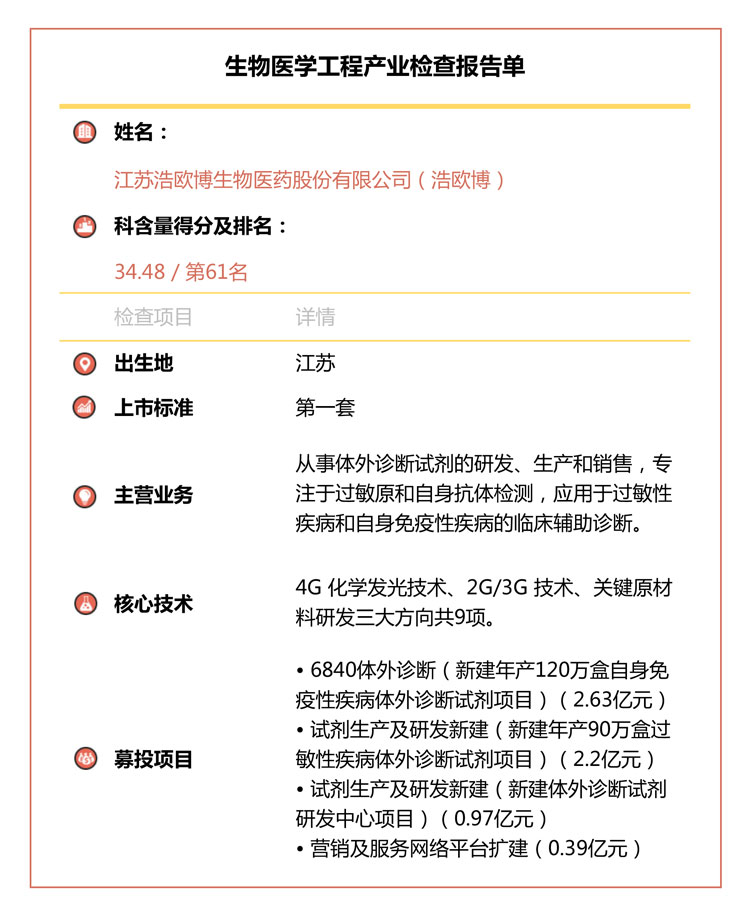
江苏浩欧博生物医药股份有限公司(浩欧博)
含科量得分及排名:34.48/第61名
诊断意见:
浩欧博研发中心被认定为江苏省免疫诊断工程技术研究中心,参与包括“863”项目在内的多项国家重点产学研项目。在其过敏原试剂开发技术方面,过敏原种类国内领先,多项为国内先发、打破进口垄断;而依靠免疫捕获法应用于过敏原检测技术开发的“符博克”产品,从2016年上市以后,短短三年,已经在数百家三级医院装机使用。
近三年累积研发投入比较达到了14.63%,虽未到15%的标准线,但也远超过10%。毛利率也处于极高水平,为71.51%。不过,浩欧博研发人员数及研发人员薪酬书占比偏低,分别为14.19%和26.36%。

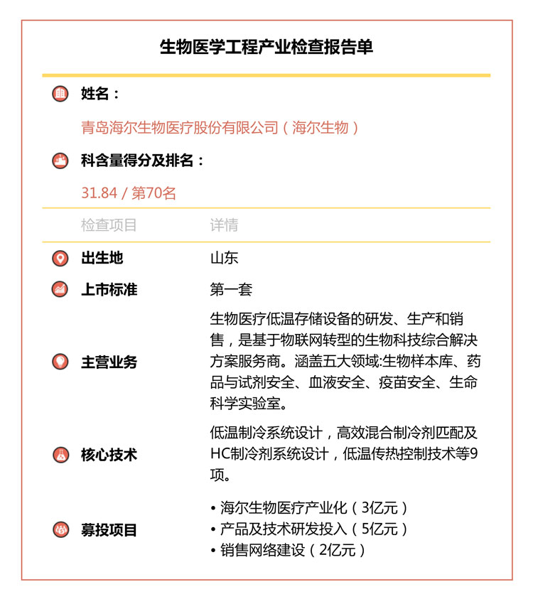
青岛海尔生物医疗股份有限公司(海尔生物)
含科量得分及排名:31.84/第70名
诊断意见:
海尔生物及公司核心研发人员牵头或参与起草多项国家与行业标准,基本涵盖了低温保存箱、血液冷藏箱、药品冷藏箱等全部低温存储产品,此外,其还参与世界卫生组织(WHO)太阳能疫苗冰箱的标准制定。公司还获得国家、山东、青岛各级的科学技术进步奖,曾获得上海市技术发明奖。不过,这些奖项除了2013年的国家科学技术进步奖,其他的年份都在2010年之前。
海尔生物与科创含量相关的各项指标在100家公司中都处于中间水平。近三年累计研发投入比例10.74%,超过了10%的及格线。不过其所获得的专利中,只有17.51%的专利为发明专利。
3家公司投入比例仅为个位数
生物医学工程产业的公司中,还有3家近三年累积研发投入比例还不到10%的及格线,分别是昊海生科、贝斯达和南微医学。其中,昊海生科虽研发投入不高,但仍在100项目中排在34位,主要原因是其毛利率、发明专利比例都较高。
此外,南微医学排名最低(85名),公司近三年累积研发投入比例仅5.3%,是生物医学工程产业10家公司中最低的。

上海昊海生物科技股份有限公司(昊海生科)
含科量得分及排名:42.06/并列34名
诊断意见:
昊海生科完成了以医用透明质酸钠/玻璃酸钠和医用几丁糖为代表的可吸收生物医用材料的行业重组,实现了创新基因工程药物重组人表皮生长因子的产业化,进而在眼科、整形美容与创面护理、骨科和防粘连及止血四个主要业务领域取得了行业领先优势。此外,其先后承担国家科技部等国家级重大项目8项,上海市重大科技研发项目逾20项,获得各级政府科研创新专项支持逾4,340万元。
但是,昊海生科近三年累计研发投入比例仅为5.8%,在生物医药行业处于较低水平。研发人员数及研发人员薪酬占比分别为16.48%、25.76%,在100家公司中也属偏低。不过,2018年主营业务毛利率78.51%,较高。

深圳市贝斯达医疗股份有限公司(贝斯达)
含科量得分及排名:33.41/第65名
诊断意见:
贝斯达多个产品遴选入“优秀国产医疗设备产品”名录、国家“首台(套)重大技术装备”计划等。此外,贝斯达还是目前国内两家取得3.0T超导磁共振成像系统注册证的国产企业之一。
根据中国医学装备协会统计,2017年贝斯达磁共振成像系统产品市场销量排名国产品牌第二位,市场保有量排名国产品牌第二位,其中贝斯达永磁型MRI设备销量在市场全部品牌中排名第一位。
不过,贝斯达近三年累计研发投入比例并不高,仅为7.34%,未达到10%的及格线,更远不及15%的标准。

南京微创医学科技股份有限公司(南微医学)
含科量得分及排名:25.48/第85名
诊断意见:
南微医学的多项核心技术先后获得了多项省部及国家级奖项,其中公司获得国家科技进步奖二等奖两次,公司研发人员获得国家技术发明奖二等奖一次。公司还或牵头或独立地承担了多项国家、省、市各级项目。此外,南微医学称,其多项技术还成为了中国甚至世界首创技术。
虽南微医学多项荣誉加身,但其在研发上的投入明显低于医学工程产业的其他公司。南微医学近三年累计研发投入比例仅5.3%,在目前申报科创板上市的同产业10家公司中为最低水平。此外,研发人员数占比仅17.03%,研发人员薪酬占比更低,仅11.01%。
其他生物业2公司排名中下游
其他生物业有2家公司,嘉必优和华熙生物。嘉必优的主营业务是营养素产品制造,华熙生物则是透明质酸微生产商。
但是,两家公司的在100项目中的排名都在60位之后,主要原因是研发投入比例都不高,近三年累计占比都没达到10%。其中,华熙生物是目前科创板生物医药领域24家公司中近三年累计研发投入比例最低的公司,仅3.64%。而且,华熙生物的研发人员数和研发人员薪酬占比都不高,没超过15%。

嘉必优生物技术(武汉)股份有限公司(嘉必优)
含科量得分及排名:34.19/第63名
诊断意见:
嘉必优是国家“863”科技攻关项目的承担者,曾被授予国家科学技术进步二等奖等奖项,领衔或参与起草了ARA、DHA产品国家食品安全标准,掌握多项微生物油脂领域的发明专利及非专利技术。目前,嘉必优是国内最大的ARA供应商
不过,嘉必优在此次的100家公司中排名在中后段,主要原因是其近三年累计研发投入比例偏低,远不及10%的及格线,仅6.29。

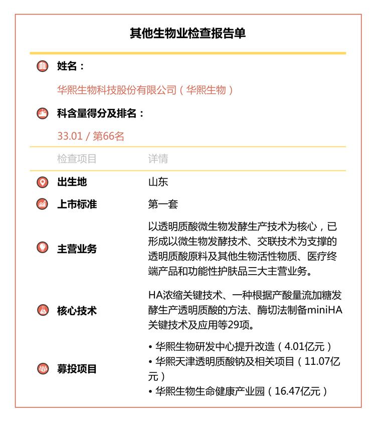
华熙生物科技股份有限公司(华熙生物)
含科量得分及排名:33.01/第66名
诊断意见:
首先,华熙生物是国内最早实现发酵法生产透明质酸的企业之一,也是国内唯一同时拥有发酵法生产玻璃酸钠原料药和药用辅料批准文号,并实现商业化生产的企业。华熙生物主导或参与制定了四项国家行业标准,其生产的交联透明质酸钠软组织填充剂产品也填补利润国内空白。
但是,华熙生物近三年累计研发投入比例仅3.64%,是目前100家公司里的生物医药领域公司中最低的。此外,其研发人员数占比14.98%,研发人员薪酬占比14.75%,都处于较低水平。
附件:
时代财经六维度“科创板体检”说明书
1、近三年累计研发投入占营业收入比例:三年研发投入总和/三年营业收入总和。这是科创板第二套上市标准中有明确规定的指标,“不低于15%”,虽然也可选择其他上市标准避开这个指标,但作为科创板上市标准中唯一与研发相关的硬性指标,其能直观地衡量企业的研发重视程度。此外,若指标较低,企业研发投入不够,将影响技术成果的数量及质量,不利于企业保持科技核心竞争力
2、2018年末公司研发人员数占比:2018年末研发人员数/当年总员工数。该指标越高,企业科研导向更明显,研发能力更高;否则,可能更偏向传统生产型企业,与科创板定位不符。
3、2018年公司研发人员薪酬占比:2018年研发人员薪酬/当年员工总薪酬。衡量企业对研发人员的重视程度。高素质的人才身价也高,若该比例较低,可能会打击研发人员的积极性,甚至流失人才。
4、核心技术人员数:来源于招股书直接披露。核心技术人员是企业研发的灵魂人物,若该指标较低,研发队伍及核心技术可能存在依赖个别人员的情况,稳定性不够,或为企业发展埋下隐忧。
5、2018年末公司所持发明专利数占比:已授权的专利数/choice数据2018年末专利总数。发明专利申请流程长、难度大,该指标越高,企业高价值的研发成果越多,说明研发能力也越强。
6、2018年毛利率:来源于招股书直接披露。一般来说,企业产品科技含量越高,议价能力越强,毛利率也越高。如果企业毛利率较低,或侧面反映其科技竞争力不足,研发水平不够。
回顾“科创板大体检”专题策划的其他文章,请点以下链接:
1、我们用6维度指标查了下,97%科创板申请企业“亚健康”!︱“科创板大体检”之综述
2、注意了!竟有申科公司毛利率为负|“科创板大体检”之电子核心产业
3、木瓜移动指标包尾,传音控股总分倒数第三|“科创板大体检”之新信息技术
4、超牛板块:毛利最高95%研发投入全超10%︱“科创板大体检”之软件及技术服务
5、这家小米系公司研发投入竟只有4.21%!︱“科创板大体检”之高端装备
6、板块毛利超高微芯生物上演“一骑绝尘”︱“科创板大体检”之生物医药