有多少人因为健康异常,而被重疾险拒之门外的?
虽然没有具体的统计数据,但是看看《中国人健康大数据》的调查结果:
我国健康人群仅占人群总数的5%,被确诊患有各种疾病的占20%,处于亚健康状态约占75%。

越来越多的人面临被拒保的窘境,虽说互联网重疾险性价比很高,但是对健康告知的要求依然很严格。
之前重疾险核保宽松的天花板,当属中荷超越1号。
一些疾病问题,别的重疾险买不了,超越1号却有机会标体承保。
但是现在格局即将重新洗牌,人保寿险推出一款重疾险——爱无忧(易核版)。
单凭名字就能看出,它核保尺度极其宽松,保障内容也很实用。
接下来保妹从下面4点带大家全面测评:
①优缺点明显:保障实用,但高发轻症有缺失
②核保宽松:结节、三高、乙肝有机会标体承保
③保费比达尔文6号高,和超越1号持平
④总结:非标体人群的福音

优缺点明显:
保障实用,但高发轻症有缺失
爱无忧(易核版)是一款保终身的多次赔重疾险, 最高保额可达80万 。
它等待期只有90天,比市场同类产品的180天,少了一半时间。
除了这些,爱无忧(易核版)的保障内容上有哪些优点和不足呢?

重疾不分组赔2次
爱无忧(易核版)的重疾是不分组赔2次,每次都是100%保额;
2次重疾间隔期短,只需1年。
另外,它的轻、中症赔付次数和比例,都处于市面上的主流水平。
身故责任不*绑捆**
以往传统公司的重疾险往往通过*绑捆**身故责任,来变相地提高保费,消费者不能自主选择。
这一次人保可以说打开了格局,把爱无忧(易核版)的身故保障做成可选责任,大家可以灵活搭配。
10种男/女高发重疾额外赔
在可选责任上,爱无忧(易核版)有个蛮实用的保障,就是特定重疾保险金。
在18-60岁期间,如果确诊10种男性特性或者10种女性特疾,就能额外赔100%保额。
像很高发的肝癌、胃癌、肺癌、乳腺癌等,它都有覆盖,保妹建议这项保障可以附加上。

高发轻症有缺失
任何产品都不完美,爱无忧(易核版)的高发轻症里,缺失慢性肾功能衰竭保障,而其他大多数重疾险都有覆盖到。
实在是比较介意的朋友,可以看看中荷超越1号,它的轻症里涵盖了这项保障。

(图片来源:超越1号条款)
但保妹觉得不用太过纠结,如果身体状况确实只能选择爱无忧(易核版),万一真的发生慢性肾衰这项轻症,咱们还有一份百万医疗险可以解决。
毕竟咱们的7125原则一直强调,每个人要买的第1份保险是百万医疗险,只有它能帮助我们解决大病医疗费问题。

核保宽松:
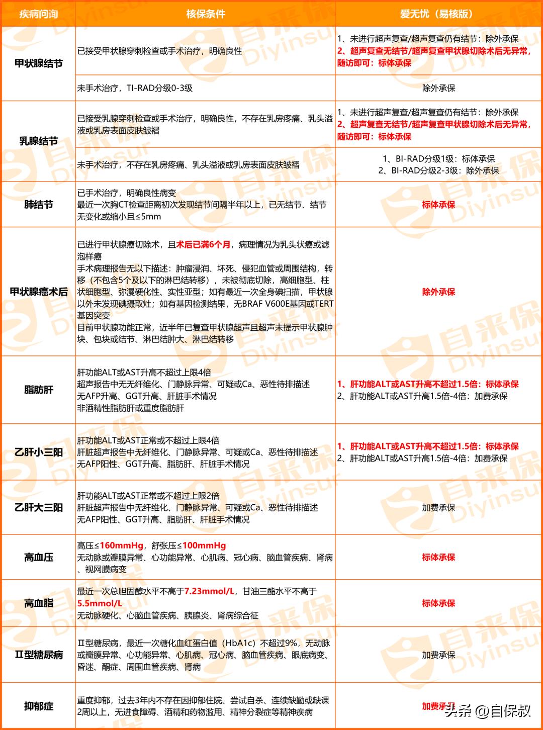
结节、三高、乙肝有机会标体承保
相比于重疾险的保障内容,非标体人群更看重的,应该是它的核保。
保障再好,健康有异常投保不了,也是白搭。
而爱无忧(易核版)重疾险最大的亮点,就是核保超级宽松!
特别是三高、甲状腺结节、肺结节、乳腺结节、大小三阳、抑郁症等疾病,
都有机会直接标体承保,或者加费承保 ,简直不要太给力!

甲状腺/乳腺/肺结节
爱无忧(易核版)对结节宽松,像甲状腺/乳腺/肺结节在接受穿刺或者手术治疗后,
只要明确为良性,且超声复查无异常,都可以标体承保。
甲状腺癌
一般重疾险对甲状腺结节都不一定能承保,更何况是甲状腺癌。
但是爱无忧(易核版)呢,即使得了甲状腺癌,在做过手术6个月后可以去投保。
在满足对应条件下,可以除外承保。
不过中荷超越1号在甲状腺癌切除满5年后,有机会标体承保,满足条件的甲癌患者可以尝试超越1号。

(图片来源:超越1号智能核保结果)
乙肝
常见大小三阳、肝功能异常的患者,90%的重疾险都买不了。
爱无忧(易核版)可加费承保,甚至标体承保。
三高
一般重疾险对“三高”数值控制得非常严,基本超过正常值就会拒保。
但是在高血压/高血脂上,爱无忧(易核版)可放宽数值正常承保;
II型糖尿病有机会加费承保。
抑郁症
爱无忧(易核版)对重度抑郁症可加费投保!
要知道,一般重疾险对重度抑郁都是直接拒保的,爱无忧(易核版)给了这些人群希望!

保费比达尔文6号高,和超越1号持平
如果不考虑健康核保问题,达尔文6号这类网红重疾险的保费优势很明显。

要核保的话,爱无忧(易核版)和超越1号这2个最宽松。
不过超越1号自带身故责任,而爱无忧(易核版)可以灵活选择身故责任。
在不含身故时,爱无忧(易核版)保费和超越1号持平,同时比达尔文6号高55%左右。
不过这也能理解,爱无忧(易核版)的重疾能赔2次,保费贵些也正常。
而且它的核保宽松,很多常见疾病都有机会标体承保,保险公司当然要增加些保费来规避风险。
当然,保妹还是要提醒大家:
不管重疾险带不带身故,我们最好再单独选择一份定期寿险来覆盖身故责任。
毕竟即便是带身故的重疾险,重疾保额和身故保额也只能选一个。

总结:非标体人群的福音
身体健康的人群,女性终身重疾险保妹首推阿波罗2号。
男性重疾险(不管保定期还是终身)和女性定期重疾,保妹依然建议优先考虑达尔文6号或超级玛丽6号。
而爱无忧(易核版)的到来,给健康不太好的非标体人群,增加了成功投保重疾险的机会。
不过,做健康告知不是容易的事,为了避免漏告、错告等问题,保妹建议你在专业靠谱的人指导下进行。