东诚药业基本面研究
一、机缘
关注到东诚药业是因为冯柳的基金持股,自己也算是医药行业的从业者,平时主要关注医药和消费行业比较多,于是花了点时间看了两年的财报,查找了一些关于核素的相关资料,算是基础了解。
一家之言,不足之处,望见谅。
观点:
1. 最大的想象空间就是核素诊断和治疗的空间,尤其是核素治疗的空间,剔除这些业务联想,该公司其他业务谈不上优秀。
2. 核素业务通过收购等方式,确实在有序的推进过程中,但是什么时候能产生稳定的现金流,因为涉及多方面可变的因素,需要深入研究,比如执照的壁垒、市场空间、产品与服务的竞争力,总体感觉路还比较长。
3. 关注前端供应链如何与国内核反应堆合作。
4. 关注在研产品或潜在收购产品的进度和市场容量。
5. 关注在建药房的投产情况。
6. 其他同业竞争的情况,如中国同辐。
二、财务指标
1. 营收和利润情况

1) 营收总体增长,2022年有所下降的原因是疫情的影响,这个影响2023年已经消除,预计会恢复增长,但是能增长多少依然要看核素类研发项目的批准情况。
2) 2021年扣非净利润下降的原因是什么?财报提到主要是2021 年计提商誉减值准备金额2.11 亿元。最近步长药业的商誉减值可以关注下。
2. 毛利率与净利率情况

备注:以下表格都是按照2022-2018倒序排列,同营收的表头一致。
3. 净资产收益率

净资产收益率ROE偏低,毛利率和净利率逐步趋势往下,但这些都不是重点,重点还在于核素的研发项目和药房,什么时间节点可以产生利润。
4. 负债率

负债率总体不是很高,基本平稳。
5. 主营业务分析
以肝素钠的原料药为基础,去反哺核药的研发和发展,因此未来的空间在于核药的发展。
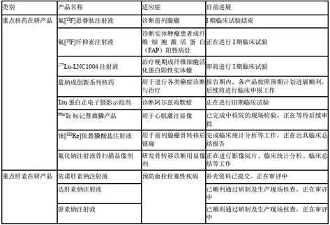
1) 重点核药产品(18F-FDG3.7亿、云克注射液2亿、锝标记相关药物1亿、131I 口服液0.49亿)
2) 重点制剂产品(注射用那屈肝素钙注射液3.8亿、注射用氢化可的松琥珀酸钠0.52亿)
3) 重点原料药产品(肝素钠17.4亿)
原料药业务占比57%,,制剂13.5%,核药25.5%,2021-2022年基本上变化不大。境内境外业务各占一半。

合作与并购:
1) 安迪科成为“zirconium Zr 89 crefmirlimab berdoxam”(以下简称“目标产品”)在授权区域的独家经销商,目标产品通过成像 CD8T 细胞可实现病人体内免疫细胞的可视化,以此来监测接受治疗的患者体内的免疫反应,从而快速判断癌症免疫疗法的疗效。
2) 烟台益泰医药科技有限公司以现金 800 万美元、 1,400 万人民币及 200 万美元的里程碑款购买 Aprinoia Therapeutics Inc.和苏州新旭医药有限公司持有的用于 PET 影像诊断类药物 Tau 蛋白正电子摄影示踪剂产品的临床批件和研发资料,并获得该产品在中国大陆地区的临床开发、生产和市场销售的独家权利。
3) 米度生物签署了《股份购买协议》,以 3,020 万美元的交易金额收购卖方持有的XING IMAGING LLC 100%股权。该公司是一家核药转化及临床试验影像 CRO 服务公司,利用新型 PET 药品的制备质控技术、利用新型 PET 药品的 PET 扫描服务及影像阅片管理经验,协助国际药企在临床试验期间精准影像诊断 CRO 服务,与米度生物在核心能力和业务范畴上,都具有显著的战略协同性,加强公司核药临床影像服务能力,打造新核药临床转化网络,完善了公司在核医药领域的产业布局。
研发:
聚焦于 肿瘤、 神经退行性疾病、心脑血管疾病等重点领域 ,坚持“临床需求+治疗”双驱动,基本形成了集“ 筛查—诊断—治疗” 一体的全体系的放射性核药产品和拥有完全自主知识产权的放射性核素药物研发体系。

根据雪球的文章,原来并购的产品比较老,在创新研发方面只有一个产品诊断阿尔兹海默症的诊疗是处于三期临床,其他还处于I期,这个药物的市场空间有多大,没有具体去查数据,我估计不会太大?
现有核素类诊断和治疗药物的清单

六、核素类药物的发展和未来
1. 核素药物的利好
核素类药物的爆发来源于两个方面:一是2018年诺华子公司研发的核药——Lutathera(177镥氧奥曲肽)获得FDA批准,就是用于治疗胰腺肿瘤,2021年销售4.75亿美元。二是国家发布国家原子能机构、科技部、公安部等八部委发布《医用同位素中长期发展规划(2021-2035年)》。2022年,国家药品监督管理局药品审评中心发布了《放射*药性**品管理办法(修订)》。
能否研发出相关的药物,能否应用到治疗中,能够突破核素的供应等都有很多的工作需要落实,需要密切的跟踪,存在很多不确定性。
2. 核素药物的优势
核素药物与ADC药物比较类似,也是由连接器,和配体结合,针对靶向目标组织或者器官发挥药效。核药的配体可以是小分子、多肽或者抗体。
核素诊疗和核素治疗可以通过仪器的数据结合起来实现精准量给药,但是目前可能还没有到这个水平,需要一些模型和计算方面的突破。
3. 供应链的制约
核素药物要生产α粒子,需要借助核反应堆,这给核药的研发与生产带来巨大困难,全球的核反应堆数量是很有限的。这也是前面国家政策出台以后,要密切关注公司有那些方面的举措。目前应该是主要依赖进口。
4. 门槛与竞争优势
这个行业是典型的政府许可的高壁垒的行业,当下公司在建的药方就需要取得多方面的证照,因此一旦取得证照,毛利率应该是很高的。从雪球球友提供的数据来看,目前国内市场空间但还不是特别大,2022年中国核药市场规模在100亿元,2025年到300亿。
我国放射*药性**物年复合增速仅次于生物药,增长态势领先于中成药和化学药。未来五年,预计中国放射*药性**物行业市场规模将提高, 年复合增长率达到21.4% ,市场规模于2023年达到78.1亿元,是2018年的2.63倍。2017年,我国核药人均支出为3.2元,而美国人均支出为56.5元,是我国的17.66倍。与发达国家相比, 我国放射*药性**物使用率较低,市场还有 超10倍空间 ,未来或迎来一片蓝海。
2014年,公司战略转型,高起点的迈入核医药产业,
2021年公司正电子类核药房投入运营3个,截止到2022年3月底,公司已投入运营7个以单光子药物为主的核药房,18个正电子为主的核药房,目前10个正电子核药房正在建设中,预计未来三年内公司投入运营的核药房将超过30个。
2022年公司正电子类核药房投入运营5个,截止到 2023 年 3 月底,公司已投入运营 7 个以单光子药物为主的核药生产中心, 20 个正电子为主的核药生产中心,目前 11 个正电子核药生产中心正在建设中,预计 2023 年底公司投入运营的核药生产中心将超过 30 个。
诊断性核药会有天花板,用量的原因吗?未来的大市场在治疗用核药,治疗用核药的效果如何?
2018,诺华子公司研发的核药——Lutathera(177镥氧奥曲肽)获得FDA批准,就是用于治疗胰腺肿瘤。前列腺癌、脑膜瘤、甲状腺癌和淋巴瘤等肿瘤疾病也能通过核药治疗。
2022年,诺华研发的另一款药物Pluvicto上市,该药物被用于治疗去势抵抗性前列腺癌(mCPRC)。
放射医学是采用核技术来诊断、治疗和研究疾病的一门新兴学科,包含分子影像(PET-CT、诊断性核药)、外放射治疗(质子、重离子治疗)、内放射治疗(治疗性核药)。
1、为什么现在是发展核药的时机?
中核旗下的同辐以及民营的东诚药业之前就在核药领域布局,成为核药领域的两大巨头。
国家也出台了很多利好核药发展的政策。2021年,国家原子能机构、科技部、公安部等八部委发布《医用同位素中长期发展规划(2021-2035年)》。2022年,国家药品监督管理局药品审评中心发布了《放射*药性**品管理办法(修订)》。
国家还在核药供应链端发力。2022年底,中核秦山启动建设中国最大医用同位素生产基地。中广核在四川绵阳也建设了中能回旋加速器(这是一种粒子加速器,用于生产医用同位素)。
核药发展中最大的瓶颈就是核素的供应链,很多核素需要由反应堆生产。一个国家反应堆的多少,会直接影响核素供应。
而核药则是利用了元素的衰变。衰变是指元素自发放射出α、β、γ这些粒子,从一个元素转变成另外的元素。元素周期表中,几乎所有元素都有放射性同位素。
衰变中有个概念叫半衰期,是指放射性核素的原子核衰变至原来数量的一半时,所需要的时间。不同元素的半衰期有长有短,短的可能只有几微秒,甚至更短。
核素的半衰期短,意味着对核药的生产、存储、物流运输提出了极高的要求。
在核药发展历程中,暂时没有出现大的突破性的技术,引爆这个行业。但在漫长的年月中,核药不停地迭代和整合式创新,发展至今。人们越来越意识到,核药在肿瘤治疗中的超级潜力。
2、核药在肿瘤治疗中的优势
核药和ADC药物相似,而核药则是把毒素换成放射性核素,核素结合在螯合剂(Chelator)上,再经由连接器,和配体结合,针对靶向目标组织或者器官发挥药效。核药的配体可以是小分子、多肽或者抗体。
核药在前列腺癌症治疗中发挥了重要作用,它的杀瘤机理不同于化药,是物理*伤杀**。核药通过靶向贴近癌细胞,用α或β射线打断DNA双链,来*伤杀**细胞。
目前核药常用的配体是小分子或多肽。小分子和多肽由于分子量较小、血液半衰期较短,肿瘤穿透能力较强等优势,但也存在一定的肾*毒脏**性。此外,小分子和多肽还难以筛选到高亲和力、高特异性的分子。
同样,核药分子在体内不同组织器官的代谢情况非常关键。好的药物设计希望能让核素在病灶部位富集滞留,而在其他组织尽快代谢。
3、核药如何做到个性化定量给药?
核药有放射性,可以和临床上的PETCT(计算机断层扫描)结合起来,对病灶靶区进行定量建模和数值计算。因为PETCT和核药都是基于放射性的,所以CT对组织器官的放射吸收测量值是可以直接用于核药剂量的定量计算。
在诊断前,通过核医分子影像,可以查看人体的病灶分布。在诊断过程中,结合PETCT,对不同组织器官中放射性活度的分布及变化情况进行显像定量。
再通过放射剂量学,研究各组织器官的放射性活度或吸收剂量,作为药效学评价指标。而靶病灶的吸收剂量,可通过专业软件(如OLINDA)中的数据模型计算出来。
4、为什么核药发展受制于供应链?
α、β这两个粒子在能量和射程上有很大区别。α粒子能量非常高,但射程非常短,只有几微米,差不多就是一两个细胞的大小。β粒子的能量相对较低,射程相对较长,在毫米级别。
相较之下,α粒子更有潜力。
因为α粒子的作用距离非常短,可以避免误伤其他组织。另外,α粒子的能量很高,一个α粒子可以把DNA的双链全部打断,但β粒子只能打断单链。而细胞拥有自我修复能力,当单链被打断后,细胞可以很快修复。
如果β粒子作为核素,就要有足够的量,把DNA链打断。α粒子也有劣势,最大的劣势在于,α粒子没办法在体内成像,因为它的射程太短了,很难被捕捉到,但目前也有解决的办法。
两类粒子的生产方式区别也很大。如果要生产α粒子,需要借助核反应堆,这给核药的研发与生产带来巨大困难,全球的核反应堆数量是很有限的。而生产β粒子,只需要用到加速器。
整体而言,核药发展得并不快。核药发展缓慢跟核素供应链受限有很大关系。元素周期表里面,数值比较大的、富含较多中子的元素,通常需要核反应堆,才能制备出核素。
5、诊疗一体和内外放结合
过去10多年,CT和PETCT高速发展,当这两类技术与核药结合起来,能够展现出更全面的组织结构及分子生物学信息。
核药可以通过同一个靶头,搭载不同的核素,实现放射性核素显像与内放射治疗相结合。比如,诺华的Pluvicto(177Lu-PSMA-617)搭载68Ga镓显,从而示肿瘤在病人体内的分布,帮助医生在术前全面分析病人的全身肿瘤负荷,术后进行监测和定量分析和评价。
为什么核医学分子影像被设定成神经生物学领域的金标准?
因为如果仅仅从定量的角度,你很难根据量,区分出正常人、轻度认知障碍以及阿兹海默症患者。因为除了定量,还需要看脑组织结构和功能分布,比如大脑里的海马体组织,轻度认知障碍以及阿兹海默症患者的分布有很大区别。
生物引导放射治疗把PETCT、质子加速器完全整合起来。当你在进行PETCT检测的时候,设备能够实时显影,告诉你肿瘤的位置,同时,还能够用质子加速器,打出放射线,对肿瘤精准打击。
质子加速器这类大型设备与核药的同步发展,也让内外照相结合的治疗方案,越来越成为可能。未来,人们有可能用外照射解决大块肿瘤,而用核药*伤杀**小块或游离的癌细胞。
核药的核心优势是精准治疗 ,具体表现在:
第一,独具特色的可视化诊疗一体。
比如我们刚刚提到的生物引导放射治疗,检测和治疗的过程是一体的。
第二,实现个性化精准给药。核药可以根据患者在诊断的前、中、后阶段,以及手术后,为患者提供定量、精确的评估和用药。
第三,物理*伤杀**对耐药、联用有优势。
如今核药还面临不少挑战:
第一,资质监管门槛高。放射*药性**品的经营、运输、进口、生产及使用等所有过程均有相关部门的严格管控,管理部门有药监部门及国防科工委、交通部门、卫健委、海关等多部门管理。
第二,核素供应链紧张。由于国内医用核素生产的反应堆匮乏,核素供应基本依赖进口。并且,核素有半衰期,过了半衰期后就无法使用。
第三,核药人才供给不足。核药属于交叉学科,涉及方方面面的知识,但国内具有交叉学科背景和产业经验的人才较少,国内最早活跃的核药产业人才大多来自高校和医院。
那问题来了,核素的供应东诚医药是怎么布局?核素全靠进口。资质门槛是不是符合要求?人才储备?
1) 米度生物是做临床的平台,恒瑞等都是通过米度,需要核药GRP资质。
2) 全网络化建核药房的目的是基于半衰期的要求,比如氟18标记物半衰期只有108分钟。
3) 核药不属于集采,属于高壁垒、拍照执照要求比较高的赛道。核药房建设周期4年,1年建设产房,3年要拿到7个证,包括辐射安全,放射药品生产许可证、放射药品经营许可证等。
Ø 业绩层面:
公司两块业务:原料制剂和疫情无关,不受疫情影响,情况乐观;核药在10月、11月份以来有些地方封控,比如西安、重庆、广州,但不会出现像22H1的情况,增速还是正向的,但可能没那么快。
Ø 公司经营:
研发方面近期进展较快,公司接下来会有一些创新性产品上临床,后续会陆续披露。从产业整合方面,公司围绕核素、研发、临床转化、生产、销售,都在做产业布局,近期会有比较大的动作,一些收购也在进行,只不过现在还没有披露出来。
诊断相关的核药:
正电子类药物即使在上半年最严重的情况下,仍然只有4%的下滑,Q3有10%的增长,Q4预计和Q3近似。23年增长的预期在20%,但实际上要比这个预期增速要好得多,拍25-30%都可以接受。对得标药物来说,主要生产在上海,所以22H1下滑较大,同比-40%,Q3实现同比增长,可能比15%要大,主要来自于积压需求的释放和新增需求两块。
Ø 公司发展逻辑
战术上,公司15年介入核药,发展逻辑是每3年一个时间节点。15-18年是快速并购国内所以可以并购的标的,例如收购云克,18年公司又做了核药房的布局。19-21年由于收购的标的做的产品太老了,驱动性不足,公司就快速收购了一些产品,例如和GE、Novo、拜耳、北京肿瘤医院等合作,参股、分成、买断、收购等,这一步动作在23年会有产出,在23H1会有产品上市。未来全球核药发展趋势是诊疗一体化,诊断性核药早晚会有天花板,未来大的市场会在治疗性核药,单品一出现就是十几个亿的市场,需要靠大的产品驱动。公司22-25这3年时间是布局创新产品,基于诊疗一体化,以旗下的子公司为抓手,这些产品会在25年底上市,支撑公司发展的动力。
战略上,东诚要做全产业链,核药最上游是核素,来源一般是2个,核药房回旋加速器生产的,一般是诊断性核素,能量较小;治疗性核素一般是通过核反应堆辐照获得,主要来源于进口,国内医用堆很少,20年因为疫情核素进口很多中端,面临卡脖子问题,国外医用堆也在陆续退役,核素供应早晚成问题。为了解决卡脖子问题,一定要把核心的原料把控在自己手里,这是公司的第一个布局,这个布局可能近期会有比较大的动作。
研发创新上,核药能做临床的企业很少,公司内部孵化了米度生物,现在准备上市。核药有辐射性,必须要有核药GRP资质的企业做CMC研究。做核药的企业很多,恒瑞、天晴、远大、倍特等都在做,但基本都绕不开米度。
产品布局上,诊断性核药半衰期短,以氟18标记药物为例,半衰期只有109分钟,所以需要全国网络化的去建核药房,这也是盖世18年做的动作,建了30个核药房,现在已经21个投产了,23年还会有5-6个投产。
营销上,核药的营销要讲究多方位的配合,和传统化药生物药不同。
以上五块布局公司现在已经填的差不多了,唯一差的就是核素,但这一点动作未来马上就会看到。
Ø 1607:
老年痴呆一旦有表现出来的症状大部分都是晚期了,可能10年前已经有蛋白在神经元内沉积,这个药物的作用是提前发现患者有这种异常沉积的趋势,做一些提前的干预。这种诊断性的药物对已经表现出症状的患者没有意义。这个市场容量很大。
Ø 分产品看23年增速:
正电子诊断药物18-FDG是20%的增速,可以给到25-30%;得标的药物,131-I大概是15%的增长,125-I是20-30%的增长,云克大概也是增长的,14-C也是增长的。
Ø 产业发展逻辑:
核药产业之前一直不温不火,在21年5月迎来重大拐点,中国和俄罗斯出台了推动核医疗的发展的一系列政策,包括2021-2035年的中长期发展规划,明确提出了核素药物有10倍的需求增量,中国工程院牵头成立了国家核医疗战略研究小组,以及出台了一系列指导意见。这是整个产业的逻辑。
Ø 公司18-FDG定价原则:
公司独家区域:公司覆盖了,同辐没覆盖,例如福建,单个患者药费1500-2000左右
和同辐有业务交叉的区域:例如上海,医院有两家供应商,这家停摆了另一家迅速补位,公司定价1200元左右
第三方,如医学影像中心、民营医院:这些机构是要保证利润的,公司给的价格就低,700-900元。但前提是这些下游要保证需求量
中国大概有700台PET,其中80-90台PET-MR,610-620台PET-CT,PET-CT里面有150台是头部医院的,他们自己有能力生产药物,公司能给他们提供运营,收取运营费,或者他们自己的设备停摆公司帮他们调药。剩下不到500台PET-CT公司大概覆盖60%。
Q:贴息*款贷**政策导致医院采购PET-CT,对公司业绩的催化在什么时候能体现?
23年能体现。一个设备从确立采购意向,要经过申请经费,财政拨款,招标,确定厂家,厂家生产,安装调试,投入运营,这个周期一般在半年到一年。PET-CT在投入以后就开始用公司的药了。22年PET-CT新增了大几十台,对公司业绩的贡献会体现在23年。从现在统计的需求或者意向,23年想利用贴息意向采购PET-CT的医药大概有2-300家,实际上需求还要比这个多得多。23年对核药行业会有一个大增长。
Q:幽门螺杆菌检测市场?
这是个几十个亿体量的市场,但这个市场现在被玩坏了,恶性竞争比较严重。公司也在做这个产品,碳14胶囊,思路是从三四线城市做基层市场。公司21年卖了200万粒,22年400万粒,23年预计6-700万粒,净利率比较高,一颗的净利率几块钱。但收入体量不大,以1粒15元算的话,600万粒的收入体量是9000万。公司现在也在做碳13产品的布局。
Q:公司做幽门螺杆菌检测市场遇到的困难?
没什么困难,就是策略和打法不同,公司是从下往上做,先做基层市场,三四线城市。这个产品本身所有的厂家做的都没有差异,客户选择主要就是看利润、价格、成本,当然有原研的更好。这个药和正电子药物不同,它的半衰期很长,C14的半衰期在5000年,没有药房距离半径的限制。公司目标是做出一个上亿的体量,这个产品竞争很激烈,价格很透明,在医院做一个C14吹气检测只需要几十元,C13也只需要100-200元。所以厂家内卷比较严重。
Q:公司核素来源国内国外的占比?
现在纯靠进口。未来会有动作,很快会有公告。
Q:公司子公司米度业务介绍?
米度有4块业务,1.分子影像学,同位素示踪技术应用于临床前研究,节约了动物成本和实验时长,而且CDE是认可的。2.临床伴随诊断,用同位素示踪法看药物是否真正能达到患者的靶向部位,评判患者是否适用于某一个药物。3.CRO,客户是药企或者CRO,承接了一些药明、昭衍等它们自己做不了的单子,相当于药明是米度的客户。4.CDMO,外国的核药要进入中国要通过米度来做。
21年米度扭亏为盈,收入3000万,22年8000万-1亿,23年会有50%的增长。
Q:核药市场容量?
2022年中国核药市场规模在100亿元,2025年到300亿。2025年全球300亿美金。诊断性核药未来CAGR在15%,治疗性核药未来CAGR在40%。核药的基本结构分为3部分,大分子的靶头负责靶向,核素负责显影(诊断性)或利用其射线发挥治疗作用(治疗性),螯合物负责将二者连接起来。诊断和治疗的核药区别就在于核素种类,是符合诊疗一体化的机理。
Q:核药发展的市场驱动因素?
一方面是市场份额整体扩大,现阶段主要体现在肿瘤方面的扩容。第二方面是一些驱动因素,包括3点:新产品不断上市,上游设备的完善,实现国产化,比如联影、东软的PET-CT、PET-MR,政策驱动因素,顶层设计推动核药发展,肿瘤患者对精准医疗的需求叠加集采、医保的促进,PET-CT在有些省份已纳入医保(浙江省,1300元,还有广东、山东、江苏)。核药不属于集采的概念,是一个高壁垒,牌照资质要求高的赛道,受到关注非常大。
Q:治疗性核药和现在的肿瘤靶向药相比疗效如何?
区别:核药强调诊疗一体化,ADC等药物治疗是通过其他手段CT、MRI等确定肿瘤存在,再去用药治疗,核素治疗是先用诊断性核药(氟-18,镓68)去显影,可以看到原位癌和转移癌,这个时候只需要将核素替换成治疗性的(如镥-177),在哪显影就在哪治疗,精准杀死肿瘤细胞。诺和有一对药,68-Ga诊断配合177-Lu治疗前列腺癌是二线治疗方案,现在也在往一线转。
ADC等抗体、蛋白类药物容易被人体清除,而核药不会。ADC注射进体内是看不到的,而核药是可以去定量计算的。
公司旗下有一个1.1类新药铼-188,现在已经做完II期了,是癌症骨转移后镇痛的,会拿公司II期数据报产,预计23年底上市。晚期癌症的镇痛临床上大部分使用的是中枢神经药物,例如*啡吗**、杜冷丁,而188-Re是通过杀死转移部位肿瘤细胞来缓解癌痛。现在临床数据还没有公布,预计12月底出临床总结报告。
Q:疫情放开与否对公司业绩影响?
没那么大,除非是像上海一样全域静默,如果是像现在北京一样虽然进出北京有一定问题,但人们在京内是自由活动的,医院是可以正常就诊的,影响不会那么大,只是说可能损失了一部分外地来的病人,但是这部分患者也不会流失,他会到能去的地方,比如浙江做一些检测,因为PET-CT检测是刚需,病人等不起。
Q:核药房审批进度?
单一核药房投入6000万,公司建设了30个核药房,固定资产18亿投入,一个核药房的建设周期是4年,其中1年建设产房,其他3年是要拿到7个证件:辐射安全、放射*药性**品生产许可、放射*药性**品经营许可等,这些就是壁垒。一个核药房,就考虑单一的18-FDG来说,盈亏平衡点在1000万收入。平均爬坡时间在1年时间,爬到盈亏平衡,不同地区不同,例如重庆本身PET-CT多,第一年就做到两三千万的收入。公司现在20多个核药房只有1个在盈亏平衡点,其他都在盈利。
Q:核药房运营模式?
头天下午5-6点医院下订单告知第二天上午要做几个病人,核药房接单后凌晨4点开始生产,5点生产完毕,6点开始分装,8点送到医院。公司每批回旋加速器的产能是能做200人份的18-FDG,但实际上的客户加起来一天也就打100人份。回旋加速器的生产成本在生产100人份和200人份上是没什么区别的,只是多用点电费。对于公司来说患者越多公司净利率就越高。单一18-FDG模式下公司毛利率在70%多,净利率在30-35%,随着客户增多规模效应明显,净利率会上升。一台回旋加速器是2000万,按10年折旧,一年200万的折旧费用,加上人工水电一年大概300万。后续的新药上来以后,不需要额外的成本和费用支出,未来一个核药房的营收有望上亿。核药房的架构是1个总经理,1个生产经理,1个质量经理,几个生产人员及后勤人员,占地约1亩地,单位产值很高。
Q:核药房达到1000万的盈亏平衡点需要达到多大的检测量?
一台PET-CT一年大概200-300万收入。按一个PET-CT一天做4个病人来算的。一个公立医院一上午一般就做10个病人,一年200个工作日是2000个患者,上海收费7000元,是1400万收入,其中按公司最高的18-FDG药费1500元/人计算,合计300万。
Q:公司有多少个核药房和同辐的区域覆盖有交叉?
大概有十几个。独家区域很少,福建、广西是公司独家;四川、河南是同辐独家。
Q:治疗性核药在核素的选择上有什么区别?
核素分为α核素和β核素,α核素衰变能量较强,如锕225,辐射半径在3-4个细胞大小。β核素,射程较远,如镥177,射程1.5mm,但能量温和。市场主流是以β核素,如镥177、铼188、镭223、锶89。未来的发展方向主要是锕225、钍223等α核素,能量较强,辐射外溢风险小。
Q:诊断性核素有哪些?
氟18,半衰期109分钟,通过回旋加速器轰击氧18得到;镓68,半衰期68分钟,铜64,锆89,锝99m,
Ø 公司研发管线:
公司管线主要分为两条,一个是肿瘤,重点关注前列腺癌,乳腺癌,脑胶质瘤,鼻咽癌,胃癌等,公司有一家参股的公司在做硼药,利用BNCT超热中子俘获将硼活化,释放重离子杀死肿瘤,辐射半径在10微米,对脑胶质瘤有优势,23Q1会上临床,大概收费是30万,单次治疗是15万元;心脑血管疾病主要是血管性疾病的检测类,治疗性很少,还有神经退行性疾病,如AD、PD。
Q:治疗性核药给药频率?
3-4个疗程。
Q:公司治疗性核药的收入占比?
治疗性核药都是老药,碘131,治疗甲状腺癌、碘125,治疗实体肿瘤,近几年增速很快。两个加起来一个多亿。云克是治疗类风关的,毛利率90%,净利率50%。
Q:公司未来研发投入?
公司未来研发投入还会逐步加大,但是会面临兰纳成单独上市的问题,23年启动IPO,二期以后的研发投入可能会资本化。
Q:核药房不太好批的原因?
每个城市都有自己的本底辐射阈值要求,超过阈值了是不适于人类居住的。在一个城市开设核药房对它的本底辐射水平有较大提升,对北上广等已经有布局核药房的大城市,公司核药房数量已经满足了当地产能的需求,增加核药房对本底辐射量会有很大提升,不利于监管。在其他没有开设过核药房的二三线城市批核药房时,因为是有辐射的产业,当地政府会相当慎重。
Q:公司回旋加速器生产厂家?
GE可以生产,日本可以生产,国内现在一家企业也可以生产。公司是代理日本那家。这次摸排下来发现西部也有几家医院也想买加速器。公司报表里面的其他收入一年大概一个亿,就是卖加速器的收入,一年大概5、6台,利润率很低,但收入很高。品牌是日本住友。一台加速器2000万左右。
Q:核药是否可以治疗血液瘤?
可以,只要靶向到那个地方。公司在做CD47、RGD、HER-2、HER-3、奥曲肽等靶点。
Q:公司创新药产品研发进度?
公司第一个产品21年7月拿到临床批件,11月进入I期,预计23Q1-2结束I期,23Q3越过II期直接进入III期,这是最快的。治疗性核药是中美双报,中国CDE对治疗性核药的审评经验不太丰富,所以公司先报FDA。核药但凡上临床,成功率非常高,上了III期成功率90%。核药从来不会用全新的靶点来做,只会用经过验证的靶点做