“新房还没住,楼顶的保温层就被大风吹跑了……”近日又一则有关“城建印象滟小区”的短视频在网络引发热议。
该作者表示,李沧北印象滟小区号称片区低密,交付力强的楼盘,用行动证明了有一种交付力只管交付不管其他,鼓包似纸迎风飞舞的墙皮只是其一,与预期严重不符还有消失的喷泉,变直的跑道,被廉价绿皮替代的小区绿植,红色面包砖通铺的小区道路,不但多栋楼的电梯都出现停运失控的情况,甚至卧室的窗户都比样板间少了一大半……





不少网友也在评论区纷纷吐槽:
“印象滟一期业主路过 被坑惨了”
“这品质连对面的天泰都赶不上 人家都10年的小区了”
“城建也可以了,湾和滟就隔一条路,滟能建成这样也是够丢人了。”



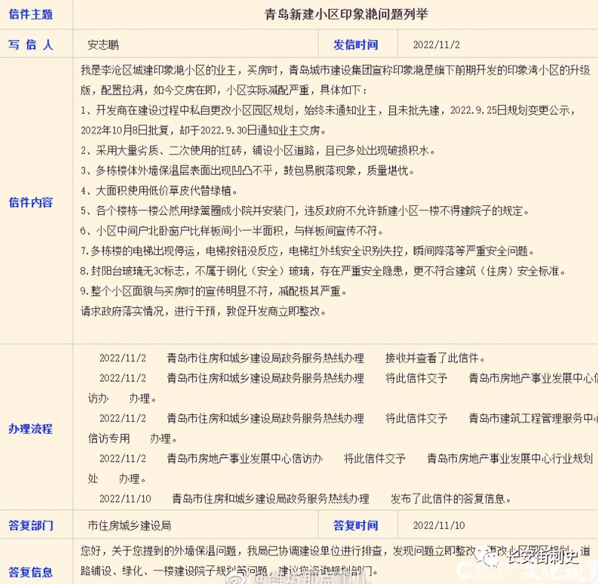
据了解,印象滟小区是青岛城建集团打造的青岛印象系列改善型住宅项目,早在2022年9月,城建印象滟小区就宣布即将交付,对于业主来说交房本应是一场喜事,可均价卖到2w的小区,在交付时,业主却发现小区存在“减配”的情况,不免让业主感到失望和不满。
而据网络检索2022年11月1日,信网发文“城建印象滟减配惹不满 开发商称集团领导对小区很满意”,业主发现,项目宣传片里展示的防滑大理石道路交付时变成了由红砖铺设,不仅如此,部分路段还有排水不畅、破损严重的情况。对此,项目工作人员告知:“集团领导对小区现状非常满意,认为没有整改的必要。”目前,李沧区市场监督管理局和住建局已就相关问题展开调查。

有市民也通过政府信箱进行投诉,市住房城乡建设局进行了回复:您好,关于您提到的外墙保温问题,我局已协调建设单位进行排查,发现问题立即整改。更改小区园区规划、道路铺设、绿化、一楼建设院子规划等问题,建议您咨询规划部门。

几个月过去了,城建印象滟小区的后续如何处理的呢?该小区是否存在虚假宣传的问题?对此小编与3月20日下午拨打了市住房和城乡建设局的电话,相关工作人员回复:“我们这边是办公室电话,处理不了业务,您打房地产市场监管处,也是属于我们住建局的。”小编多次拨打房地产市场监管处电话,未有人接听。

随后小编又拨打了李沧区市场监督管理局电话,咨询具体情况,但多次拨打电话也均未有人接听。

根据《商品房销售管理办法》第31条的规定,可以知道开发商设置样板房的售楼行为对自己是有法律约束力的,如果房屋买卖合同对样板房与实际交付房屋是否一致未作说明的,视为实际交付的房屋应当和样板房无论是在质量、设备及装修方面都一样。因此在实际交付的房屋不符合开发商设置的样板房标准时,开发商是应当承担相应的违约责任的。但是对此购房者是要对不符合样板房标准的事实负有举证责任,如果没有证据或者举出的证据不足以证明事实的,可能面临不利的局面。因此建议购房者在选购房屋时应当在参观样板房时保留以后可以留作证据的材料。
购房者有权利追求更好的生活和居住条件,但是在围绕房产的各种博弈和维权中,始终最缺乏话语权,大家对于该事件是怎么看待的?欢迎评论区留言探讨。对于此事情后续我们将继续跟进!