四大类耗材开始砍价
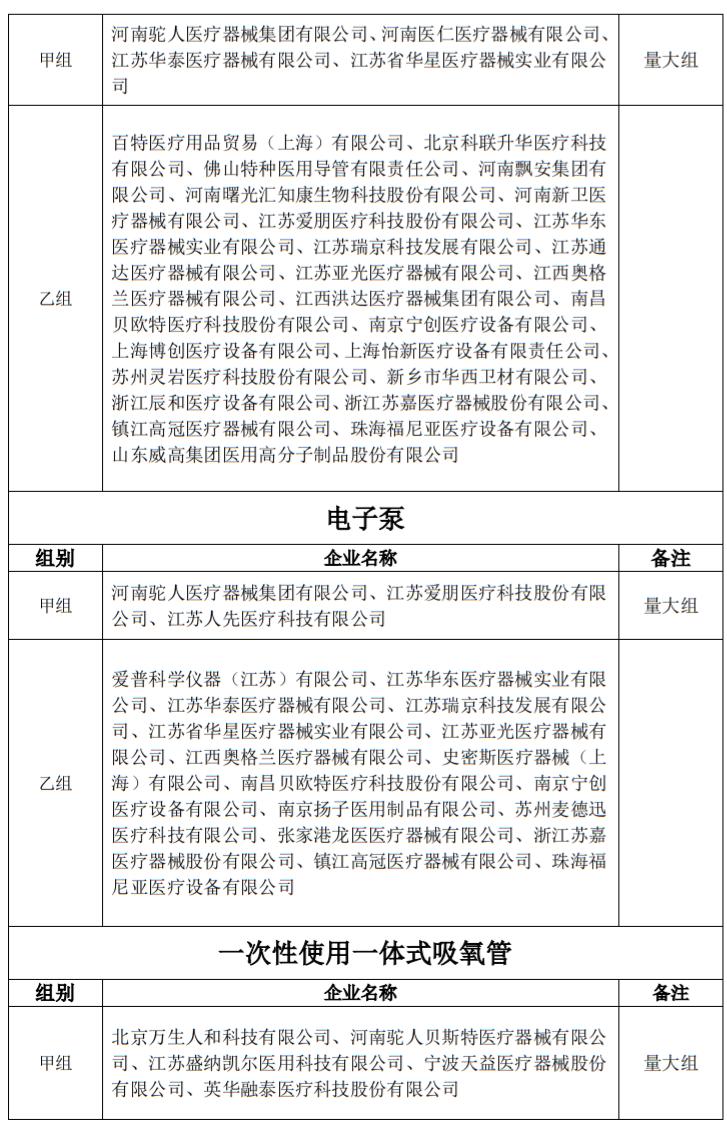
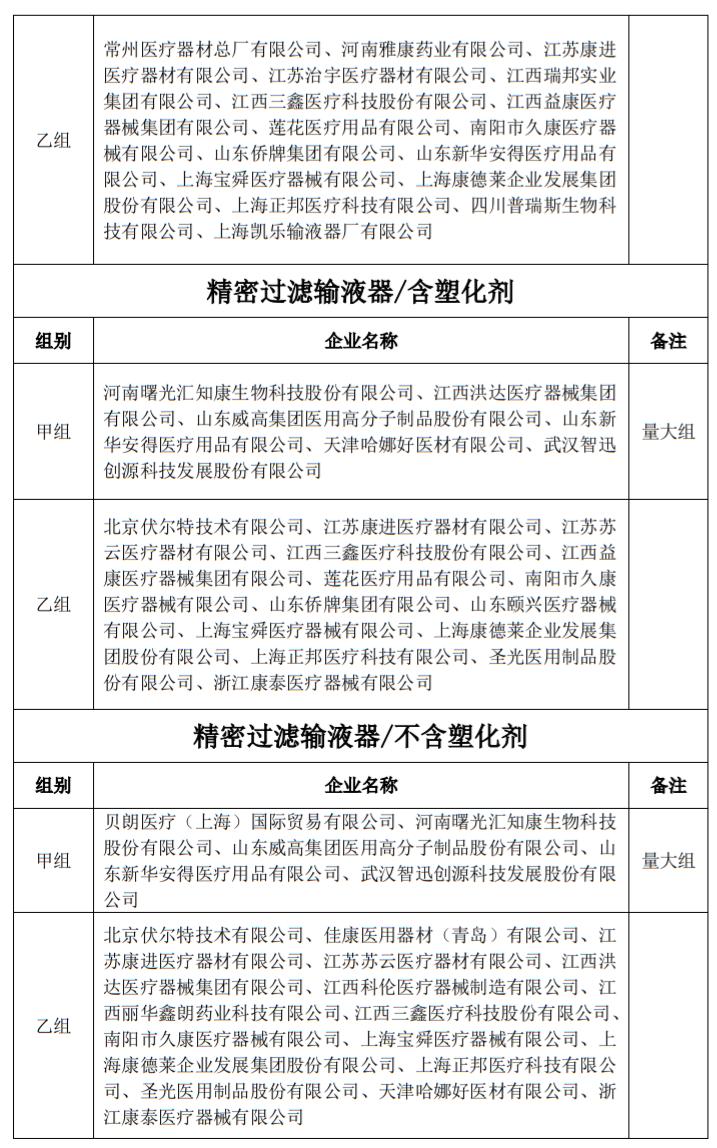
5月6日,河南省公共资源交易中心发布《河南省豫东“3+3+N”集采联盟医用耗材集中带量采购文件》显示, 开展全省公立医疗机构镇痛泵、吸氧装置、气管插管、输液器四类医用耗材及相关服务的集中带量采购。
带量采购文件显示, 本次采购主体为全省范围内所有公立医疗机构、驻豫*队军**医疗机构全部参加集中采购。鼓励医保定点社会办医疗机构参加。
采购周期内,执行中选价格,提前完成约定采购量的,超过部分中选企业仍应按中选价格进行供应。
采购周期内如同一产品在国家组织的带量采购中形成新的低价,其中选价格生效以后,本次采购尚未执行的采购量,按国家中选价格执行。
如同一产品在国内其他省级(含省际联盟)带量采购中形成新的低价,相关企业应主动向河南省级集中采购机构提交书面审请,本次采购尚未执行的采购量,按新的低价执行。
据梳理,本次四类耗材的约定采购量为82005918个,具体涉及河南驼人、河南曙光、江西洪达、山东威高、贝朗、山东新华安得等械企。
在此之前,4月29日,河南省公共资源交易中心发布《河南省西南区域联盟医用耗材集中带量采购公告》显示,经河南省医保局批准,现开展河南省医疗机构无针输液接头、留置针贴、预充式导管冲洗器三类医用耗材及相关服务的集中带量采购。
采购主体为全省范围内所有公立医疗机构等,鼓励医保定点社会办医疗机构参加。约定采购量根据参与集中带量采购的所有公立医疗机构等合理填报的采购周期年需求总量的80%确定。
这类器械,已开始大量出口
本次河南省带量采购的输液器,在国内使用量巨大。
根据立鼎产业研究网数据,2010年我国一次性输液器销量为55.86亿支,2012年我国输液器市场规模在64.7亿支左史,约合65亿元人民币,2017年国内一次性注射器规模约为102.3亿支,人均约使用7.5支,折合人民币约105亿元,金额规模年复合增长率约为10%。
一次性输液器一般与输液针和输液产品配套使用,三者的市场扩张具有一定的相似性。综合输液器和大输液产品的历叱增速来看,预计2018年注射器使用量增长8%,达到约110.48亿支,按输液器批发价平均每支1.2元计算,潜在市场规模为110.48*1.2=132.58亿元。
根据中研网信息,目前我国已成为一次性输液器生产和出口大国,且一直保持着快速增长的态势。 中国一直是一次输液器生产大国,产品不但能满足国内市场之需,还大量出口到国外。
一次性注射器技术由于准入门槛较低及生产工艺不复杂,行政审批相对药业简单、国内一次性塑料注射器的企业众多。我国医疗部门年消耗一次性注射器的150亿支,输液器130亿支。
我国共有26个省市出口一次性注射器,其中,江苏、广东、上海、山东、天津、浙江、安徽、江西、福建和辽宁列出口额前十位,合计占我国一次性注射器出口总额的95.62%。
排名第一的江苏省,其一次性注射器出口额达8625.46万美元,同比增长24.5%,占比达25.94%。
我国共向171个国家和地区出口一次性注射器,对美国、德国、俄罗斯、巴西和意大利的出口额列前五位,相关出口额分别为6686.74万美元、2565.95万美元、1128.91万美元、969.43万美元和911.27万美元,五大贸易伙伴占据36.89%的份额,其中美国占20.11%,是我国一次性输液器出口最大贸易伙伴。
据分析,随着医疗事业的进步,安全自毁式输液器、无针环保输液器、可回缩输液器、环保预弃型输液器、无菌无痛留置针等新一代输液器相继被推出。其中,无菌自毁式安全注射器、无菌无痛留置针为市场所瞩目。
附件:





