从2003年开始,我国开始实施高校自主招生改革,旨在改变高考“一考定终身”的弊端,并在单一的应试制度外探索选拔特殊人才的途径。试点高校共90所,其中77所院校面向全国招生,13所院校针对本省市招生。2018年高校自主招生网上报名统一在“阳光高考”进行,报名的考生需符合生源所在地的高考报名条件。报名时间一般截止于3月底4月初,家长和学生应该及时网报,准备相关材料。

自主招生流程

目前已经出了简章的学校如下:





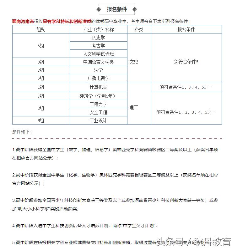
郑州大学仅面向河南招生

图为郑州大学2018年自主招生简章


报名审核成功的同学可以继续关注学校的相关动态,以便准备笔试和面试,预祝大家可以被理想学校录取!