

无锡的房价会怎么变?
最近很多人都在问我这个问题,今天不妨一起从几大信号之中一起来聊聊。
信号
01
无锡首批660万方限售房解禁!
5月20日,无锡首批限售房迎来解禁!
2017年5月20日,无锡限售!政策规定:2017年5月20日24时之后取得不动产权证的住房,自取得不动产权证之日起满2年(法人单位3年)方可转让。
虽然业内对于限售解禁之后的解读很多,但是就目前来看,无锡大批限售房还没有完全进入市场。依笔者看来,可能6月之后这批房源会大批进入市场。
有数据显示今年下半年将有660万方限售房源解禁进入房产交易市场,而从市场供求关系来看,大量的供应会从一定程度上缓解部分区域求大于供的情况,稳定房价。另一方面业内人士和各大中介也表示限售解禁对无锡房价短期内影响不大。

信号
02
住建部点名批评佛山、苏州等房价上涨过快城市!
最近住建部又对近3个月新建商品住宅、二手住宅价格指数累计涨幅较大的佛山、苏州、大连、南宁4个城市进行了预警提示。
住建部要求各地坚决贯彻落实*党**中央、国务院决策部署,始终坚持房子是用来住的、不是用来炒的定位,切实把稳地价、稳房价、稳预期的要求落到实处,确保房地产市场平稳健康发展。
而不久前,呼和浩特、贵阳、丹东等几个城市因房价涨幅超过红线已经被中央亮黄牌。此次房价预警也让很多城市开始担心起来。
而业内人士评价,现在该注意的城市有两种:一是,土地市场过热、价格上涨过快的城市;二是,房价上涨幅度较大城市。
以无锡为例,4.3土拍的热度有目共睹,中介、开发商拿土拍热做文章卖房的同时,也“成功”吸引了有关部门的关注。
从国家统计局公布的最新的数据来看,接下来二线城市以及部分三线城市需要注意。尤其是杭州、无锡、常州、徐州、东莞、南京、嘉兴等在过去几个月里表现非常抢眼的城市。
眼下,苏州调控政策的出台,无疑是一个风向标。大胆预测一下:接下来,表现过热的城市都有可能会步苏州的“后尘”,跟进调控。
无锡,作为受苏州城市外溢影响最大的城市,或首当其冲!
信号
03
苏州放大招!限售之后土拍最高限价骤降近20%!
值得一提的是,苏州被点名批评后,反应非常迅速。“限售令"刚刚公布10天,苏州为“稳房价”又出大招!
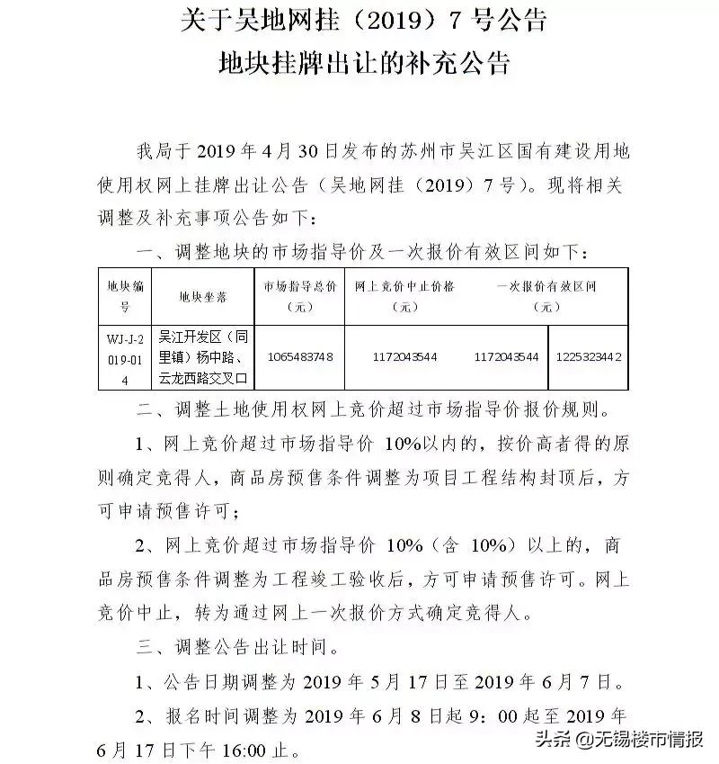
近日,江苏省苏州市吴江区政府网站发布《关于吴地网(2019)7号公告地块挂牌出让的补充公告》。
公告显示,该宗地块的市场指导总价、网上竞价中止价格及一次性报价全部降低,其中土地最高限价下调高达18.77%。

此前的5月11日,苏州刚刚为楼市加码,对苏州工业园区全域、高新区部分重点区域新建商品房实施限制转让,购房人自取得不动产权证之日起满3年方可转让。
14号地块附近的两个楼盘——新希望锦麟九里和中海富仕居。在2017年5月9日,由新希望地产和中海竞得,当时的成交楼面价已经高达9634元/㎡和9671元/㎡。
最新的《补充公告》将市场指导总价由11.17亿元降至10.65亿元,降幅为4.66%;网上竞价中止价由13.96亿元降至11.72亿元,降幅为16.05%;一次报价有限区间由13.96亿元-15.08亿元降至11.72-12.25亿元,最高限降幅为18.77%。

(来源吴江政府网站)

(资料来源:中商产业研究院整理)
除了调整竞拍价格之外,苏州政府还调整了竞价超过市场指导价后的报价规则。
最新《补充公告》显示:
1、本次网上竞价超过市场指导价10%以内的,按价高者得的原则确定竞得人,商品房预售条件调整为项目工程结构封顶后,方可申请预售许可。
2、网上竞价超过市场指导价10% (含10%) 以上的,商品房预售条件调整为工程竣工验收后,方可申请预售许可。网上竞价中止,转为通过网上一次报价方式确定竞得人。
而此前的苏州土地竞买规则为,政府对设定市场指导价的地块,在自由报价和限时竞价阶段,竞价超过市场指导价的25%以上的,网上竞价中止,转为网上一次报价。
另外,竞买人在规定的报价总额范围内,进行一次报价。一次报价中最接近所有一次报价平均价的原则确定竞得人。当成交价超过市场指导价(不含市场指导价)10%的,工程结构封顶后方可申请预售许可,即现房销售。
信号
04
今天土拍结果出炉,5月30日土拍成关键!
今天11点47分,硕放中南君悦府东北侧地块进行公开出让经过8家房企75轮竞拍,最终被栖霞建设以总价123113万元,楼面价7668.66元/㎡的价格竞得,溢价率32.22%。
土拍结果前脚刚出来,无锡楼市情报的粉丝群里立刻就热闹了起来,纷纷询问:
“主编,今天这块地土拍价格算得上高吗?”
“硕放都这么高了,是不是说无锡的房价还要涨?以后无锡的房价得多高啊?!”
土拍确实是房价走势的信号之一。
但今天这场土拍,应该只是餐前预热,5月30日要进行的土拍才是无锡年度最应该关注的重磅土拍!
或许5.30土拍之后,无锡今年,甚至未来2-3年的价格走势,都将显山露水!