2018-09-27 14:27 | 浙江新闻客户端 | 记者 郑巍 竺佳
中考很重要,每年中考政策稍有变化,都会让焦虑过度的家长们紧张万分。
去年,宁波还曾传出音乐、美术也要加入中考必考科目,但后来被证明只是虚惊一场。
这不,又有人向浙江新闻记者爆料说,从9月17日到21日,宁波不少初三学生都被通知“人机对话”,但不是已经列入中考的英语“人机对话”,而是音乐!
从相关网站,浙江新闻记者找到了本次音乐“人机对话”的相关通知——

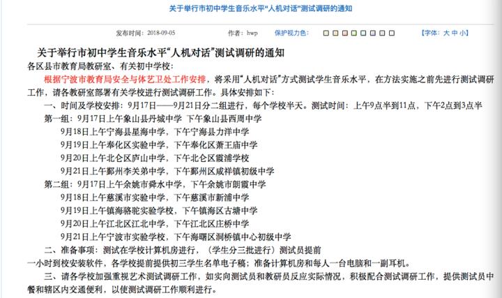
关于举行市初中学生音乐水平“人机对话”测试调研的通知
各区县市教育局教研室、有关初中学校:
根据宁波市教育局安全与体艺卫处工作安排,将采用“人机对话”方式测试学生音乐水平,在方法实施之前先进行测试调研工作,请各教研室部署有关学校进行测试调研工作。具体安排如下:
一、时间及学校安排:9月17日——9月21日分二组进行,每个学校半天。测试时间:上午9点半到11点,下午2点到3点半
第一组:
9月17日上午象山县丹城中学 下午象山县西周中学
9月18日上午宁海县星海中学,下午宁海县力洋中学
9月19日上午奉化区实验中学,下午奉化区萧王庙中学
9月20日上午北仑区庐山中学,下午北仑区霞浦学校
9月21日上午鄞州李关弟中学,下午鄞州区咸祥镇初级中学
第二组:
9月17日上午余姚市舜水中学,下午余姚市朗霞中学
9月18日上午慈溪市实验中学,下午慈溪市新浦中学
9月19日上午镇海骆驼实验学校,下午镇海区古塘中学
9月20日上午江北区江北中学,下午江北区庄桥中学
9月21日上午宁波市实验学校,下午海曙区洞桥镇中心初级
二、准备事项:测试在学校计算机房进行,(学生分三批进行)测试员提前一小时到校安装软件,各学校提前提供初三学生名单电子稿;准备计算机房和每人一台电脑和一副耳机。
三、请各学校加强重视艺术测试调研工作,如实向测试员和教研员反应实际情况,积极配合测试调研工作,提供测试员中餐和辖区内交通便利,以使测试调研工作顺利进行。
什么,音乐考试也要开始人机对话了?这会不会与之前网传的音乐、美术要加入中考必考科目有什么关联?
记者联系上宁波市具体负责此事的一位音乐教研员。他告诉牛牛,对于这则通知大可不必惊慌。宁波市初中学生音乐水平调研测试每年都在举行,只是今年是首次采用“人机对话”的形式。
今年的“人机对话”考试分为两个部分,80%的分值是在计算机上进行理论考,题目是对识谱、乐理知识等内容的考察,剩下的20%就比较好玩了,有点像在KTV唱歌。老师会提前在计算机里设定好一个标准,考生们只需对着话筒开唱,一曲结束,计算机就会给出一个打分。
至于首次尝试的“人机对话”考察音乐水平,各个学校的成绩如何呢?
这位教研员告诉记者,由于9月21日才结束考试,之后又马上迎来了中秋小长假,目前对成绩的统计整理工作还没结束,所以最终大家考得怎么样都还不清楚。
至于这次调研会不会和音乐加入中考必考项目有关,这位调研员说,“没有,我们都没接到通知。”不过,如果这一次效果好的话,明年可能会在全市范围内推广音乐水平测试的“人机对话”。当然这种考试依旧和中考必考项目没有什么关系。
不过音乐加入中考必考科目的传言也并非空穴来风,早在去年就有媒体报道过,2017年11月6日教育部简报第32期发布的信息——各地扎实推进学校美育改革发展。
在这个简报的最后一块内容里,有全国各地在“建立评价机制,有效激发学校美育改革内生动力”的具体做法:江苏省研制初中毕业生艺术素质测评工作方案,计划于2020年全省初中学生艺术素质测评成绩进中考。
目前,山东省将初中毕业生艺术素质测评结果纳入高中阶段学校招生录取,高中学生艺术素质测评结果纳入综合素质评价,2017年实现全省中小学和中职学校全覆盖。湖南省已有10个市州将艺术课程正式纳入中考范畴;云南省将音乐、美术两门学科纳入全省初中学业水平考试;陕西省启动建设中小学美育工作网络管理平台,2018年底实现素质测评、工作自评和年度报告在网上发布。江苏省也在试点,于2020年起音乐、美术纳入中考。
而在宁海,音乐和美术加入中考已经实施多年,与宁波其他县市区相比,宁海中考满分要多15分,也就是加了音乐、美术。音乐、美术中考考试为闭卷考,时间为60分钟,有听力题、有填空题、判断题。比如,在听了几段乐曲后,写出作曲家名字或者乐曲的名称,既有西洋的也有民族的。
事实上,在中小学教育中,一定要重视美育,也就是音乐、美术的教学,这已经形成了普遍的共识。但是否要通过中考考试的方式来强化,特别是音乐、美术到底怎么考,在业界有相当大的争议。