锁扣复合地板四面刨加工刀具配置图

免胶锁扣地板加工用金刚石成形刀具刀具设计及应用(1)切削分布阁如图3 所示,其中:①1 号刀为阳榫耐磨层粗钝刀, 2 号刀为阴榫耐廓层粗恍刀,先加工去掉多余的余量。②3 号、5 号刀为组合阳梅梅形刀, 4 号、6 号刀为组合阴桦樨形刀,加工出地板桦形。③7 号刀为阳榫耐磨屁精恍刀, 8 号刀为阴榫耐磨居精恍刀,加工出耐磨性屁的精确尺寸。④9 号刀为阳榫锁扣尺寸精锐刀, 10 号刀为阴榫锁扣尺寸精锐刀,加工出锁扣尺寸,以保证地根拼缝更紧髓。(2) 刀具几何参数刀具直径: ~耐磨居加工刀具:前角50 ~ 120 ,后角80 ~ 150基材层加工刀具:前角80 ~ 150 ,后角100 ~ 180(3) 切削用量切削速度: V = 1500m/min; 进给量: f = 12 ~25m/mín切削深度:耐磨层粗镜: 8mm; 耐磨层精铣:O.5mm; 榫形刀:1. 5 ~ 10mm


实木地板常见廓形

三层实木地板结构图


普通廓形

拆装式实木地板

三层实木地板的锁扣
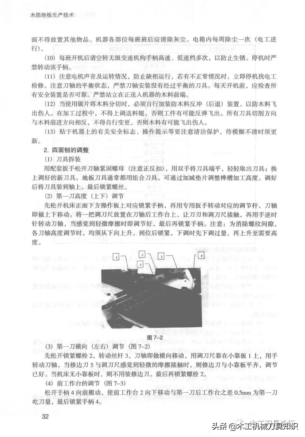
2.四面刨的刀轴排列

3.纵向加工方式刀具配置图:




纵向加工刀具特点:
(1)预切刨刀和精刨刀采用不同的刀具角度和材料;
(2)榫、槽型刀为四片组合刀,适用范围广,能加工双面倒角、单面倒角和无倒角的地板,厚度12~20mm范围可调;
(3)刀具耐用度高,可重磨次数多;
(4)表面质量好,无撕裂、毛刺和劈裂等加工缺陷。
4.横向加工方式刀具配置图:



横向加工刀具特点:
(1)锯片切削榫槽、榫头表面,解决横向切削的劈裂问题;为顺铣切削。
(2)榫、槽型刀为四片组合刀,适用范围广,能加工双面倒角、单面倒角和无倒角的地板,厚度12~20mm范围可调;
(3)刀具耐用度高,可重磨次数多;
(4)表面质量好,无撕裂、刺和劈裂等加工缺陷。
5.转位角槽铣刀的应用:


角槽铣刀应有沉割刀或侧刃斜磨,保证垂直基准面质量。图所示的 为转位角槽铣刀。它有主切削刀片和 沉割刀。沉割刀在半径方向高出主刃 0.8—1.1mm,先于主刃切削垂直基 准面。主刀片和沉割刀均为不重磨刀 片,刃口变钝后,反转180或90度, 用另一刃口 。
6.常见的切削质量问题:
1)地板表面的木材纤维被搓起、挖切和撕裂;
2)地板表面存在明显的刀痕或有规则隆起;
3)地板表面烧焦,颜色变深;
4)横向加工时,榫头、榫槽及表面的木材被劈裂。
榫槽成型对于强化耐磨复合地板成品质量有决定性的意义。
为保证地板装配的质量,必须满足并达到在成型过程中起关键作用的、影响质量的先决条件:
1.尺寸精确性(保证公差)
2.板边的平行度
3.板边精确的直线度
4.板纵横边精确的垂直度
5.型面高度和平面精度
6.尺寸与公差的稳定性
7.无缺陷、无崩口的边缘
8.榫槽强度的稳定性
偏离上述质量条件就不可能达到无缝的地板拼接和平滑的地板表面。
对于复合地板成型工序有两种不同的方法及刀具选择比较:
(1)在一轴上使用成型铣刀进行成型加工
(2)在两轴上分步成型加工
一轴成型这种刀具提供了地板槽榫、榫0.01mm范围内的调节精度。
刀具的调节可用最短的停机时间,在机器轴上安装好刀具的状态下直接进行。
精度调节控制使用在刀具上精度为0.01mm的刻度盘进行。地板的型面高度在调节中不会改变。
要保证槽、榫边持续稳定的加工精度,使用PREWI配备的成型量规进行连续监控就非常必要。特别是在更换基材或在其它情况下比如MDF或HDF板材厚度改变时有必要调整槽、榫的厚度。
用两轴进行成型加工时,在第一工位对槽边单独进行预铣加工。在第二工位进行槽边的成型加工。这种槽铣刀的切削宽度可调节。调节只能停机后进行。
榫边加工在第一工位只加工榫的下半部分,在第二工位加工上半部分。榫的厚度调整,理论上在加工过程中是可能的。
这种工艺相比单轴成型加工有如下优缺点:
a.)必须使用4对马达代替3对马达,这意味着更多的机器成本。
b.)由于榫边在第一工位使加工了下半部分,加工榫的上半部分时,没有支撑的榫边受到来自上方的切削压力,导致榫边震颤并产生波浪型。
c.)在理论上,榫的厚度调整在加工过程中是可能的。必须注意的是,在以0.01mm范围内调整电机时必须考虑轴的间隙。也就是说电机必须首先过量调整,再相对调整回来。在这段时间内一定会产生废品,但至少进料速度在调整过程中保持不变。
因为调整只有在更换基材时才有必要,原则上必须对槽边进行调整,但必须停机,在此期间同时也才能调整榫边,在运行中调整榫边的微小的好处由于上述缺点变得几乎毫无意义。
不能忽视的是榫边尺寸必须与槽边尺寸相吻合,尽管槽榫的尺寸吻合只保证了该批产品。但我们应该考虑到,特别是通过经销商交货时,会将不同批生产的产品混淆。
这是完全可能的,用同样的槽铣刀加工不同材质、不同厚度板时,实际槽宽竟相差0.3mm。
(1)四面刨刀具布置:


(2)双端铣刀具布置:


8.实木复合地板加工刀具图片:



四面刨用于一次进给中同时加工工件的四个面,因采用机械进给和多刀轴加工,所以效率高。

净光机是采用纯刨削方式加工,用于零件表面最后的精光加工,加工原理类似于手工刨。


四面刨是橱柜、家居行业里面是一种刨床机器。经其加工的木制品可以获得精确的宽、厚尺寸,及截面形状和表面光洁度。下面主要给大家介绍一下其拥有的特点优势: 第一、四面刨集中了传统工艺中平刨、压刨、下轴立式铣床、高速洗型机等多台机床才能完成的加工,是一种典型的工序集中式多刀联合机床,能够在很大程度上提高加工能力和生产效率,可有效降低生产周期,同时,可以有效节省劳动力。 第二、四面刨的加工被称之为一次通过式加工,工件通过一次加工即可达到所要求的全部内容,并且,线型流畅,尺寸均匀。与此同时,避免了多台机床反复加工而引起差错的不良后果,有效地降低了工人操作的失误率。 第三、由于四面刨采取机械连续强制压紧进给,进给速度可根据被加工木材的材质和切削量的大小进行变频或无级调速,这在很大程度上避免了由于切削用量过大而引起的质量缺陷问题,提高了产品的加工精度以及质量。

四面刨加工工艺特点:
提高加工能力和生产效率。
四面刨是一种 典型的工序集中式多刀联合机床,与传统多机床组合成的生产线相比,主要是通过缩短辅助工作时间来提高加工能力和生产效率。由于在四面刨一台机床上完成了传 统工艺中平刨、压刨、下轴立式铣床等多台机床才能完成的加工,节省了机床间工件的运转时间,提高了单位时间内的产量,进而提高了加工能力和生产效率。另 外,减少了机床的台数,不仅缩短了辅助工作时间,还减少了操作工人的数量,减少了车间的占地面积。因此,与传统的多机台工艺相比,四面刨不仅提高了单位时 间内的产量,还提高了单位占地面积和单位人员的生产产量。
提高木材的出材率。
四面刨是一次通过式加工,工件通过一次即可加工出所要求的尺寸、截面形状和表面要求的光洁度,避免了多台机床多次反复加工时,每次必须给出一定的切削用量以保证切削加工时消除进给机构所造成的压痕。
提高产品的质量和加工精度。
四面刨的加工 提高了工件必须的平直度和表面光洁度,为后续工序保证加工精度提供了必要条件。四面刨加工一次完成,减少了工件装夹定位的次数,从而减少了由定位误差而引 起的加工精度误差。由于四面刨采用机械连续强制压紧进给,工件切削加工过程中,很少产生跳动和位移,在机床结构方面也为提高加工精度提供了有利的保障。进 给速度可以根据被加工木材的材质和切削量的大小做多档调节或无级调速,从一定程度上减少了由于切削用量过大而引起的加工质量缺陷。

扩展工艺范围,增加了产品品种。
四面刨除可以 进行平面加工外,还可以进行开榫、开槽、直线、型面的加工,这是传统的平刨、压刨所无法相比的,在一台机床上进行几种工艺加工,扩展了机床的加工工艺范 围,拓宽了机床的加工通用性。在不增加机床的前提下,即可以增加产品品种,又减少机床的购置投入,减少车间的面积,从一定程度上相对减少了产品的成本,提 高了企业的生产效益
四面刨是橱柜、定制家居行业里面一种刨床机器。主要用于加工木方、木板、木条、装饰线、木质工艺品,对木材的上、下、左、右进行刨光处理。经其加工的木制品零部件可获得精确的宽、厚尺寸,以及截面形状和表面光洁度。
在橱柜行业,一般具有实力的工厂才会去购买四面刨。打个比方在橱柜家具行业配备四面刨犹如汽车里面添加了涡轮增压系统。

四面刨的分类: 四面刨是以其生产能力,刀轴数量,进给速度,以及机床的切削加工功率进行分类的,一般可将四面刨分为轻型、中型、重型。衡量四面刨生产能力大小的主参数是被加工工件的最大宽度尺寸。除此以外,刀轴数量,进给速度和切削功率也在一定程度上反映了机床的生产能力。
轻型四面刨: 一般4轴,刀轴的布置方式和顺序为:下水平刀轴,左右垂直刀轴和上水平刀轴,左垂直刀轴和上水平刀轴可以相对右垂直刀轴和下水平刀轴进行移动调整。加工工件最大宽度:20-230mm。
中型四面刨: 一般5-6轴,五刀轴四面刨前四根刀轴的布置方式和顺序与四刀轴四面刨相同,一般第五刀轴用作成型铣削加工,可以360度旋转调节,可在任意方向上对进给的木料进行切削加工。六刀轴四面刨是在五刀轴四面刨的基础上,在所有刀轴最前面再加一个下水平刀轴,对被加工工件进行两次下水平的加工,以使工件有一个较好的加工基准,保证加工精度。
重型四面刨: 一般7轴以上,布置方式:除具有基本四面加工外,还有基准面和成形面的精加工刀轴。加工工件最大宽度:200mm以上。
下图是四面刨刀轴,刀片是硬质合金14*14*2mm 。

目前已经有很多厂家研发生产刨砂机,集木材的刨平和砂光为一体,大大提高了工作效率。
四面刨特点
1、提高生产效率,降低生产周期
四面刨是一种典型的工序集中式多刀联合机床,其集中了传统工艺中平刨、压刨、下轴立式铣床、高速洗型机等多台机床才能完成的加工,通过缩短辅助工作时间极大地提高加工能力和生产效率。另外,减少了传统机床的台数,节省了操作工人的数量 ,减少了车间的占地面积。

2、降低工人操作的失误率
四面刨是一次通过式的加工,工件通过一次即可加工到所要求的尺寸、截面形状和表面要求的光洁度,线型流畅,尺寸均匀。同时避免了多台机床多次反复加工而引起容易出现差错。
3、提高产品的质量和加工精度
四面刨加工一次完成多个工序,减少传统机床多次装夹而引起的精度累积误差。由于四面刨采用机械连续强制压紧进给,工件切削加工过程中,很少产生跳动和位移。进给速度可根据被加工木材的材质和切削量的大小进行变频或无级调速,从一定程度上减少了由于切削用量过大而引起的质量缺陷,提高了产品的质量和加工精度。
四面刨作业规范

目前,木材加工行业的四面刨刀具主要有 传统刀轴式刀具、液压夹紧刀具和Powerlock刀具。
传统刀轴式刀具
传统刀轴式刀具通过刀轴外端的锁紧螺母,把刀头固定在刀轴上。 刀轴与轴孔之间至少要有0.05 mm的安装间隙,会导致刀头轻微晃动,且刀齿不在同一切削圆周上,虽然所有刀齿都参与了切削,但 只有最高的那个刀齿决定了工件的表面质量。
若使用传统刀轴式刀具,增加更多的刀齿并不能提高工件表面质量, 只有通过降低进料速度(理想的进料速度在8-12 m/min)来实现高表面质量。

液压夹紧刀具
液夹紧刀具不是通过机械式,而是通过液压方式将刀头锁紧在刀轴上。 刀头内部设有空心室,通过300巴的液压油枪将油脂注入到刀头内部的空心室,使得刀头的内壁扩张并抱紧在刀轴上,消除了刀轴与轴孔之间的间隙。
因此,使用 液压刀具可以实现高速进料下的高表面质量。

Powerlock 刀具
Powerlock刀具是直接将刀头锁紧到机器内部的刀架上 ,完全消除了刀头与刀轴之间的间隙,具有极高的同心度和稳定性。
Powerlock刀头是通过3吨的张力锁紧在刀架上,其稳定性双倍于液压锁紧系统。 这个技术优势结合12 000转的转速,完全可以 确保高进料速度下的高表面质量。

Powerlock刀头的更换可以在几秒钟内完成,拥有Powerlock刀具技术,每天的产能可提高一倍,大幅度降低单位产品的成本,并实现快速交货。
木工四面刨产生缺陷的原因
缺陷一:表面裂纹
产生原因:
①四面刨调整不正确,进料滚筒压力过大或压力不均匀
②木料在干燥时产生翘曲或过干
解决方法:
①检查下进料滚筒的位置,调整上进料滚筒及压紧滚筒压力
②检查木料的干燥质量
缺陷二:榫槽深度不足
产生原因:
压紧滚轮的导板压力不足,刨削层太小
消除方法:
调整压力,检查四面刨的刨削层的大小

缺陷三:榫槽尺寸不合出现过松
产生原因:
刀具不符合规格
解决方法:
检查四面刨刀具的刀刃锐利程度和尺寸
缺陷四:刨削不成直角
产生原因:
①工作台面在横的方向不成水平
②四面刨上下刀轴与工作台不平行
③左右垂直刀轴与工作台面不垂直
④沿刀头长度方向的刀片突出量不一致
⑤定靠装置工作面与刀轴不平行
解决办法:
①将工作台调整成水平
②调整四面刨刀轴使其与工作台面平行,当工作台磨损严重时,可重新刮磨或更换)
③调整垂直刀轴,使其与工作台面垂直
④刀刃应装在同一切削圆上
⑤检查定靠装置,使其与刀轴平行

缺陷五:上表面或下表面有凹坑
产生原因:
①刨削排除不畅
②压紧滚筒被刨削阻塞
③滚筒表面损伤
解决办法:
①检查四面刨排尘管风力和防尘罩是否严密
②消除压紧滚筒刨削
③车磨滚筒表面
缺陷六:木料表面出现凸起条纹
产生原因:四面刨刀刃有缺口
解决办法:将缺口处磨平或更换

如何提高四面刨加工表面光洁度
首先需要了解影响表面光洁度的2个因素,即节距与节距的峰谷值。
节距(Sz),也是我们常说的刀痕。节距的计算公式:节距=进料速度x1000/刀轴转速x参加切屑刀片数,见下图图解。


节距的峰谷值(t),也就是节距的最高点和最低点。节距峰谷值计算公式:节距的平方数/4X刀具半径,如下图图解。


提高表面光洁度就是减小节距值和减小峰谷值;所以要想在进料速度不变的情况下,提供表面光洁度就要求参加切屑的刀齿数多,刀具半径尽可能增大。
那么,如何减小节距值呢?
增加参加切屑的刀齿数是不容易实现的,这与刀具和刀轴之间的配合间隙,刀具的修磨方式有很大关系。
使用液压刀具,可以减少刀具内孔与刀轴外径之间的间隙,如下图所示,明显可以看出液压刀具的刀片都在一个切削圆周上,比普通刀具同轴度好很多。

在使用液压刀具的基础上使用刀具打磨系统,可以将刀具在设备上随时进行打磨,即能保证表面光洁度,还节省了修磨刀具的时间,如下图所示。

四面刨刀具安全守则
1、 刀具都有锋利的刀刃。即使在静止状态下也有可能导致受伤。因此与刀具接触应特别小心,需带手套操作。机器运作时人应远离运转的刀具。
2、 注意可再磨刨刀的最小允许箝位长度(请参照刀具生产厂提供的“刀具操作手册)。
3、 装上机床的刀具必须做好运动平衡实验、刃口锋利。不得使用有裂纹、缺损的刀具,否则会损坏机床。
4、 刀具安装、更换进,必须严格按照操作步骤进行。
5、 开机前必须检查刀轴螺母是否上紧。用手转动刀轴,检查其是否旋转自如。











木工机械四面刨的选用原则
选择四面刨时,无非是选择刀轴的数目和各刀轴之间的调整位置,一般应根据被加工工件的形状,批量,进料时的定位,加工基准的确定和工件通过刀轴的方便程度等因素来选用。用于使用的环境,被加工工件种类的变化,选用四面刨并无确定的原则。在选用机床时,要考虑一个主要的加工方向,兼顾其他方向的加工要求,统筹安排,全面考虑技术要求和资本投入,合理地选用某一型式的机床,以满足最多的工艺加工需要,最小的费用支出,最简捷方便的操作、维护为原则。
(1)根据被加工工件要求的截面形状,确定刀轴的数目。四面刨刀轴的数量决定了机床的加工能力,主要决定了机床可加工工件的截面形状。一般情况下,规则截面形状的工件用四刀轴四面刨加工即可以满足要求。一个面为型面,另外三个面为平面工件可用五刀轴四面刨加工,其中最后一个刀轴最好为可旋转调节的刀轴。复杂截面形状工件的加工,如包括了开桦槽、桦头和两个平面,或装饰装修用的线条型面,要求用七刀轴或八刀轴四面刨加工。
(2)根据可能加工批量选择机床的加工能力。机床的加工能力,主要取决于机床的进料速度、刀轴转速和切削功率。
一般情况下,当进料速度高时,切削量,即切削的宽度和厚度要小,刀轴的转速要增加。当进料速度低时,切削量可以适当增加,刀轴的转速可相应降低,以满足电机功率的要求。但转速不可太低,杳则将影响加工表面质量。在机械强度和刚度允许的范围内,机床刀轴的转速越高加工表面的质量越好。
(3)根据被加工工件的尺寸规格和精度要求,确定机床刀轴间的相互位置和进料方式。四面刨可以加工工件的最大宽度尺寸是机床的主参数,工件的截面尺寸,宽和高(厚),决定了四面刨上、下水平刀轴和左、右垂直刀轴之间调节的极限范围,以及刀轴的调节定位精度,一般情况下,机床各刀轴不应处于其可调节范围的极限位置,应当留有一定的余量,否则将影响加工的精度。进料方式不同会影响机床加工时件的定位和压紧,从而影响工件的加工精度。通常情况下,薄而长的刚度较差的工件,进料机构的各压紧辊的压紧力要小,而压紧辊相应地要多。短方材等刚度好的工件,进料机构的各压紧辊压力可大,压紧辊也可相应地减少。
(4)以一种产品为主,兼顾开发其他的产品,尽可能地选择工艺范围可以扩展的机床,以求企业今后发展的需要。

1.单片式开槽铣刀



用途:四面刨,立轴机开槽用刀具,用于实木木材,高密度板,刨花板等材料的开槽加工。
特点:独特的划线刃设计,减轻了切削阻力,使刀具的使用寿命超常,保证切割后的表面没有崩边,加工材料美观漂亮。
适用机械:四面刨,立轴机,数控机床等。
加工形状及效果示意:

2.纵横兼用开槽铣刀


用途:木材,高密板,刨花板,胶合板的纵向和横向加工
特点:独特的划线刃的设计,保证切割锋利无比,由于侧面也提供了精加工的刀刃,因此能够提供特别光洁漂亮的加工表面,特别适合于木材,胶合板表面的贴纸加工,保证贴纸表面没有毛边以及崩口。
适用机械:四面刨,升降锯,手拉锯,裁板锯等等
加工形状示意:
3.组合式开槽铣刀



用途:木材,高密板,刨花板,胶合板的 纵向和横向加工
特点:独特的划线刃的设计,保证切割锋利无比,由于侧面也提供了精加工的刀刃,因此能够提供特别光洁漂亮的加工表面,特别适合于木材,胶合板表面的贴纸加工,保证贴纸表面没有毛边以及崩口。两片分体式的设计,所以通过增加垫片,可以自由调整开槽宽度。适用机械:四面刨,升降锯,手拉锯,裁板锯等等.
木工机械刀具应用:木工四面刨设备刀具的安装与调试操作详细步骤
木工刀具论坛 2020-05-08 07:30
1. 设备调试
( 1 )刀具拆装四面刨的刀具有两种安装形式: 一种是主轴带有刨头,刨刀片安装在刨头上; 另一种主轴是光轴,上面能安装型刀。

安装型刀较安装刀片简单、方便和快捷许多, 尤其是型材加工必须采用型刀轴, 故现在多采用能安装型刀的刀抽结构。型刀安装时,首先根据加工工件的具体要求选好型刀,确定刀口是否光滑、平整、锋利,禁止安装缺齿和坏齿的刀具。拆装刀具应采用四面刨随机工具,中的专用拆装扳手或大号开口扳手,尽量不用活动扳手。

安装时,关掉所有的紧急开关和总电惊,打开四面刨的仓盖,开动与本设备有关的除尘系统, 用压缩空气吹尘枪吹净仓内的各种刨花和灰尘,打开需要换刀的刀袖肪护罩,将专用扳手套在刀轴紧固螺母上, 双手用力佣下已饨刀具。安装时,要先清理掉刀轴上的污物,同时注意确定好刀具的安装方向,避免装反。锁紧螺母,将防尘罩复位。当采用组合型刀,在现有刀具与图纸上零件的尺寸不一致时,需要在几片组合刀具之间加垫片,以调整各刀体之间的距离,使被加工工件符合图纸要求。薄垫片最好采用部铜片,但在条件不具备时也可采用其他材料(甚至是薄纸板)代替。刀具安装好后在取出刨刀或安装刀具时, 一定小心别碰坏刀具,刃部。被加工工件宽度与厚度尺寸每有一项发生改变,都需要调整刀具上下或者左右的位置。所以,四面刨无论是立轴还是卧轴,均可实现上下与左右的调整。更换刀具则需要调整辅助装置,以保证刀具的正常切削。

(2) 第一刀(底刀轴)的调整
①上下调整: 使后工作台的上表面与刨刀刀刃的切削母线相切,这要通过调整下刀轴的上下位置来实现,在进行刃磨更换刀具时都要进行调整。调整时,将一方形调刀尺放置在后工作台表面,用摇把扳手松开刀轴的锁紧装置,再用同一扳手调整刀轴的升降,将刀轴调整到刀片刃口与调刀尺刚刚接触的位置,再用手来回转动刀轴, 当感觉到调刀尺与刃有轻微的摩擦接触时,则高低位置已经调好,最后锁定刀轴紧固装置。
如果刀轴切削困低于后工作台表面,将产生工件底面前啃头;相反,如果刀刃切削圆高于后工作台表面,将会出现工件底面后I哨头。
②横向调整: 横向调整在刨平丽时能够有效利用刀刃的整体长度。其调整也是先松开紧固装置,用摇把扳手调整其左右的位置,然后锁紧紧固装置。

(3) 第二刀轴(右立刀轴)的调整
①横向调整: 要求刨刀刃口切削圆与有侧后导板表面相切。将一调刀尺紧靠在后导尺的表面,松开刀轴锁紧装置,用摇把扳手调整刀轴横向移动,直到刚好与调刀尺接触的位置,再用左手将调刀尺压紧在后导尺上,右手来回转动右刀轴,当感觉到)) 与调刀尺轻做摩擦接触时,则左右位置已经调好,最后锁定刀轴紧固装置。
如果刨刀刃口叨削圆低于右侧后导尺表面,将产生工件右侧表雨前哨头或在工件整个长度上的宽度不一致。相反,如果刀轴刃口切削圆高于右侧导尺表面,将会产生工件右侧表面后啃头。
②上下调整: 上下调整是改变刀具有效切削刃的位置或将成型刨刀定在需要的位置上。
调整时,用摇把扳手松开刀辅锁紧装置,观察读数显示器上所显示的高度位置数字,将其调整到需要的尺寸,将刀轴锁定。但要注意,这个尺寸只是一个参考尺寸数值,不是一个准确数值,它的精确l 调整帘要在所有的装置,调整好后进行试车加工,利用废料试车后,需要反复几次上述的调整过程,每一次都对试件的尺寸公差进行测量,达到要求后即可对刀高度进行最后定位。
( 4 ) 第三刀(左立刀铀)的调整该调整包括断屑器的调整、压紧器的调整以及刀轴上下、左右的调整。

①断屑器的调整:断屑器左右调整时,断屑器工作唇口应比刀具切削圆多探出2 - 3mm ,距离刀具刃口4mm 。调整时,松开断屑器机座横向调整固定螺栓, 用手将断屑器横向移动到需要的位置(比刀具切削囚多探出2 -3mm) ,将紧固螺栓拧紧。断屑器纵向调整时,松开断屑器的纵向调整螺栓,用手将断屑器沿机床的纵向移动,使断屑器靠近到刀刃切削困4 mm 的位置时,将固定螺栓锁拧紧。如果左侧刀具断屑器的调整小于刀刃切削圆直径,易使工件左侧产
生前啃头。
②压紧器的调整:压紧器横向调整时,松开压紧器的基座固定螺栓,用手将压紧器基座移到刚好与工件接触的位置,这个接触要保持与工件的平面接触,然后拧紧固定螺栓。压紧器前后调整时,松开压紧器的紧固螺栓,将压紧器移到最接近刀具的位置,又不能使压紧器与刀具接触,然后拧紧固定螺栓固定压紧器。
如果压紧器与工件有间|隙,易使工件加工面粗糙不平。相反,压紧器对工件压力太大,易造成进给受阻。

断屑器、压紧棉和刀头的组装是一体的,所以可以和刀头一起移动,在每次换刀后,进行断屑器和压紧器的调整。在工宽度改变时,不必调整断屑器与压紧器。
③刀轴的横向调整:松开刀轴锁紧装置,用摇把扳手调整刀轴横向移动,到达要求的位直后,锁定刀轴紧回装置。
④刀轴的上下调整:上下调整是改变刀具有效切削刃的位置或将成型刨刀寇在需要的位置上。调整时,用摇把扳手松开刀轴锁紧装置,观察民数显示器上所显示的高度位贵数字,将其调整到需要的尺寸,井,锁定刀轴。
( 5) 第四刀(上刀轴)的调整上刀轴的调整包括位于刀轴前部的断屑器调整、位于刀轴后郁的压紧器调整、上刀轴的上下与左右调整。
(6) 各刀辅i刨削母的调整为了保证良好的表耐力工质量;而又不油费木材,在工件刨削加工前,需妥确定合适的切削量。根据经验,各刀的一次进料最大刨削盘: 工件的下表面为1. 5mm , 工件的右表面为2mm ,工件的上表面为2 日1m , 工件的左表面为6mm 。

①下表面切削量的调整:下表面切削量靠调整前工作台来实现。在四面包。的进料口侧面,有调整前工作台的操纵杆,旋松操纵杆上的前工作台调整手柄,前后扳动操纵杆,实现前工作台的升降,使前工作台低于后工作台.即可调整出下表面的切削髓,其调整值由刻度尺显刀言。调整好后,旋紧手柄。
②右表面切削量的调整: 右表面切削量的调整靠横向调整前导尺来实现(不带修边刀) 。
在四面刨的进料口侧面,有调整前导尺的操纵杆,放松自I导尺的调整手柄,前后扳动操纵杆,使前导尺相对后导尺后移,其后移量为工件有表面的刨削余量,其调整值由刻度尺显示。调整好后,旋紧手柄。
③工件加工宽度的调整: 横向调整左侧刀轴,使左侧刀轴的切肖1) 圆相对导尺为工件宽度尺寸,其值由数字显示器显示。
④工件加工宽度的调整: 垂直调整上刀轴,使上刀轴切削困相对工作台为厚度尺寸,其值由数字显示器显示。
(7 )侧压板的调整侧压板用于侧面导向和压紧,防止由于立刀轴的作用造成工件横向跳动,保证良好的侧而jJ日工质量。调整时,松开锁定杆,用手移动侧压板,使其表面与工件接,然后锁紧锁定杆。调整时,要使导尺松紧适度,压力大则工件进给易受阻;压力小则后压板工件压力过小或有间隙,使工件左侧表面产生粗糙不平。
(8) 侧压辑的调整侧压辘的作用是在进给中使工件始终保持与导轨接触。其调整方法,用手移动辑筒基座,让辑筒与工件接触,侧辑筒压向工件,其弹簧压缩量为2 - 3mm ,紧固基座的锁定杆。
( 9) 下支撑辘筒的调整
①前支撑辊筒(牙辊)的调整:调整机床后面的前支撑辘筒的调节螺栓,使辘简高出工作台表面2 -3mm 。
②后支撑瞩筒(光唱)的调整:调整机床后面的后支撑辐筒的调节螺栓,使辘筒高出工作台表面0.05 -0. 1 5mm 。
( 1 0) 进料器的压紧力调整进料唱筒一般有三种形式,即牙轮、麻轮和塑胶轮。

牙轮进给用在工件的待加工表面,其产生的进给力很大,但会给工件表面压成较明显的压痕,需虫在上横刀铀的加工中将其刨掉。如果压痕过深,往往会留有余痕而成工件报废。所以对这个进给辘筒的压力调整力度一定要适当。刁二轮车昆筒进给机构压紧力的调整方法是: 一般以牙轮现筒牙的高度在进给机构处于自由状态下,其下齿顶固低于待加工木料厚度1 -2mm 或半个牙齿高度为准。具体操作时,可打开仓盖和各个紧急开关,由助于按住仓盖上角的安全行程开关,调整者左手拿一块待加工木料平放在四面刨工作台上,以其厚,度来比照第一个进给辑筒的升降高度。为了该木料不被辑筒压住,要将木料的端部平面平行于辑筒端商并处于瑞筒端面外侧,然后启动进给机构升降按钮,观察进给辐筒高度,在辘筒牙齿低于木料的厚度半个牙齿时, 已达到要求。
麻轮进给则在木料加工余量较小的情况下采用。用麻轮进给可减少木料压痕的深度,但其不足是进给力不如牙轮。塑胶轮则是对工件刨光面进行压紧。
( 11 )进料速度的调整进料速度与工仰的树种、切削茧、截面积、截面形状有关, 通常可在5 -25 m1min 。其调整采用无级调速器,可以实现速度的元级调整。调整时需要注意,必须在进给中进行调整,否则会造成调速器的损坏。
速度的确定原则是硬木、大工件、木材含水率高、切削量大、工件断面形状复杂时,采用低速,反之采用高速。

2. 设备操作
四而刨要两个操作手,机台手站在进料口的侧面,上下工件逐块挨紧进料。在进料时,虫,根据材质标准,同时进行选择进料,将明显过厚或过薄的不合格料挑出去。辅助工则站在出料口的侧面接料和进行质量检查,将质量信息及时反馈给机台手。
(三)四面刨安全操作规程
四面刨虽然是相对较安全的木工机械,但由于其刀轴多. 机构复杂,要求操作者对各个部位的调整要到位、准确,使用也要按要求操作,才能够保证设备与人身的安全。以下是四面刨安全技术操作规程:
( 1 )严禁非本机机台于上机操作和调整设备。
(2) 加工前,应检查并确认所有刀具安装牢固可靠。
(3) 禁止任何人站在进料口的正后方。
( 4 ) 严禁在进料的过程巾突然升起进料棍和压料板。
(5 )所有的刀具调整都必须锁紧刀轴。
(6) 严禁上机加工非木质材料。
(7 )更换刀具与检修设备必须等设备完全停稳后进行。
(8) 为确保刀具安全,大平面每次每刀的加工余量不得大于3mm。
(9) 在进料受阳的情况下, 严禁用硬砸被加工件的办法强行进料。
( 10) 安装刀具时,严禁用砸螺栓的办法进行紧固。
( 11 )电气故障应请专业电工维修。
木工四面刨刀具安装调整方法及安全操作规程





