- 想要从事心理咨询行业;
- 不懂业务?
- 不会经营工作室?
- 有心理学基础但是没有实际操作技能;
- 做咨询对来访者的问题无从下手;
- 咨客反馈效果不佳,容易脱落;
- ......
作为咨询师或者未来咨询师的你,
是否遇到过以上类似的问题?
如果你有出现以上情况,美龄老师的自然享受综合疗法亲传种子班一定不要错过,美龄老师用案例讲心理学基础理论知识的运用;用真实案例来训练,心理咨询技能实操训练,助你成为真正能解决心理问题的咨询师!
一、适合人群
本课程只针对立志掌握心理咨询技能的人!
二、课程目的
手把手教你做学会心理咨询!
三、课程效果
学习结业,通过考核,即可上手做心理咨询!
四、师资团队
导师:韩美龄 自然享受疗法创始人
助教:代宝义 自然享受疗法第一实践人
五、导师成就

1、人生没有强迫症抑郁症,心理问题应去掉精神病学的诊断标签;
2、心理社会因素导致的精神分裂症可以心理咨询调整;
3、创立自然享受综合疗法。自07年总结出自然享受综合疗法以来,被运用在婚姻、亲子、多动症、抽动症、情感性精神障碍、反应性精神障碍、应激性精神障碍、神经症等案例中。只要确定是心理社会因素导致的心理问题,到现在为止,此综合心理咨询理论和技能,均取得了让咨询师和求助者都十分满意的效果。就连几例精神发育迟滞的案例,运用此综合疗法进行心理康复训练,在改善和提升社会功能方面,也取得了明显的效果。

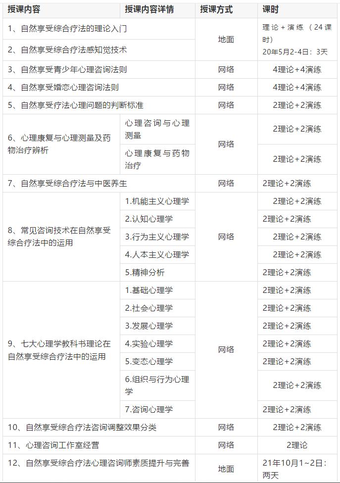
六、授课内容
授课亮点
1、中国经典文化背景下的心理咨询,是登上心理咨询技能高峰的梯子!
2、用心理学理论知识铺垫的心理咨询,才是真正的心理咨询。
3、不懂业务?不会经营工作室?美龄老师教给你!让你在学习实操中学做业务,自己接待个案。
4、培养出能解决心理问题的心理咨询师,才是真正实用的心理咨询师技能培训!
授课内容

一切脱离了心理基础理论知识铺垫的心理咨询,都不是心理咨询。
美龄老师用案例讲心理学基础理论知识的运用;用真实案例来训练,心理咨询技能实操训练,以培养真正能解决心理问题的心理咨询师!
七、学习时长
1、学习时长一年半,共126个课时。
2、除春节一个月和暑假8月无课,其余月份皆有课,
每课2个课时,每课时50分钟,上完为止。
3、开课时间:2020年5月2日。
八、授课方式
1、面授+网络
2、网络授课+自修+作业完成
3、5天面授,开课3天,结业2天。
九、收费标准
1、收费标准: $39800.00元/人。
2、培训班开课后,从开课日计,3年内网络课不限次复修
3、开课一个月内,不满意可以申请退学退费。
每课时按500元计费,扣除已上课时,余额退回。开课一个月后,不管学员什么原因放弃学习,均不退费。
报名电话(微信):
17710781619 代老师
第一期开课时间:2020年5月2日
第一期学员享受美龄老师亲传弟子待遇
学业完成,通过考核
可在老师督导下开展心理咨询业务。
附:韩美龄简介

心理咨询专家;自然享受综合疗法创始人,心理著作《享受生活》。
美龄心理咨询中心(北京/郑州)首席心理咨询师和督导师。
被中央电视台,央视网、中央广播电台,北京电视台、洛杉矶华语广播电台等多家电视广播栏目邀请作客,化解节目中当事人心理危机和分析事态的心理成因;被环球时报、英国BBC、日本TBS、香港大公报、北京晚报等多家电视新闻媒体采访;二十多家杂志心理健康类稿件撰稿人。
21年心理咨询和教育工作经验,擅长青少年问题、婚姻情感、性心理及强迫症、抑郁症、双向情感障碍、失眠症、心因性精神分裂症等各类严重心理问题的心理调整。