
受疫情影响,全国人民对健康的重视程度已经到达了新的高度。CBNData发布的《2020 新健康消费趋势大数据报告》指出,“健康消费”这个词至少已经热了三四年,但今年疫情更像是一个谁都没有预料到的催化剂,它把健康的价值重新带回了我们的视野里。在各行各业都苦于寻找增长点的这一年,大健康行业是为数不多逆市上扬,表现最突出的行业之一。

图片来源:《2020 新健康消费趋势大数据报告》
这一点,双十一的预售数据也有所体现。往年,美妆、服饰是双十一的主要爆品,而今年,在主播薇娅的直播间,爱康国宾体检套餐首次双十一预售直播下单超过1.2亿元,史无前例地冲进天猫双11预售成交额Top5单品,爱康国宾成为了10月21日预售当天最大的黑马。
根据爱康国宾官网介绍,爱康国宾是中国领先的提供体检和就医服务的健康管理机构,爱康国宾由于注重医疗品质,在民营体检行业中的口碑一直不错。在过去的一段时间,经常能看到爱康国宾的一些抗疫举措。今年7月份,爱康国宾还荣获《南方周末》颁发的“2020年度关注特别奖-战疫先锋企业”。

路灯都没开的核酸检测现场
青岛爱康医护团队奋战在一线
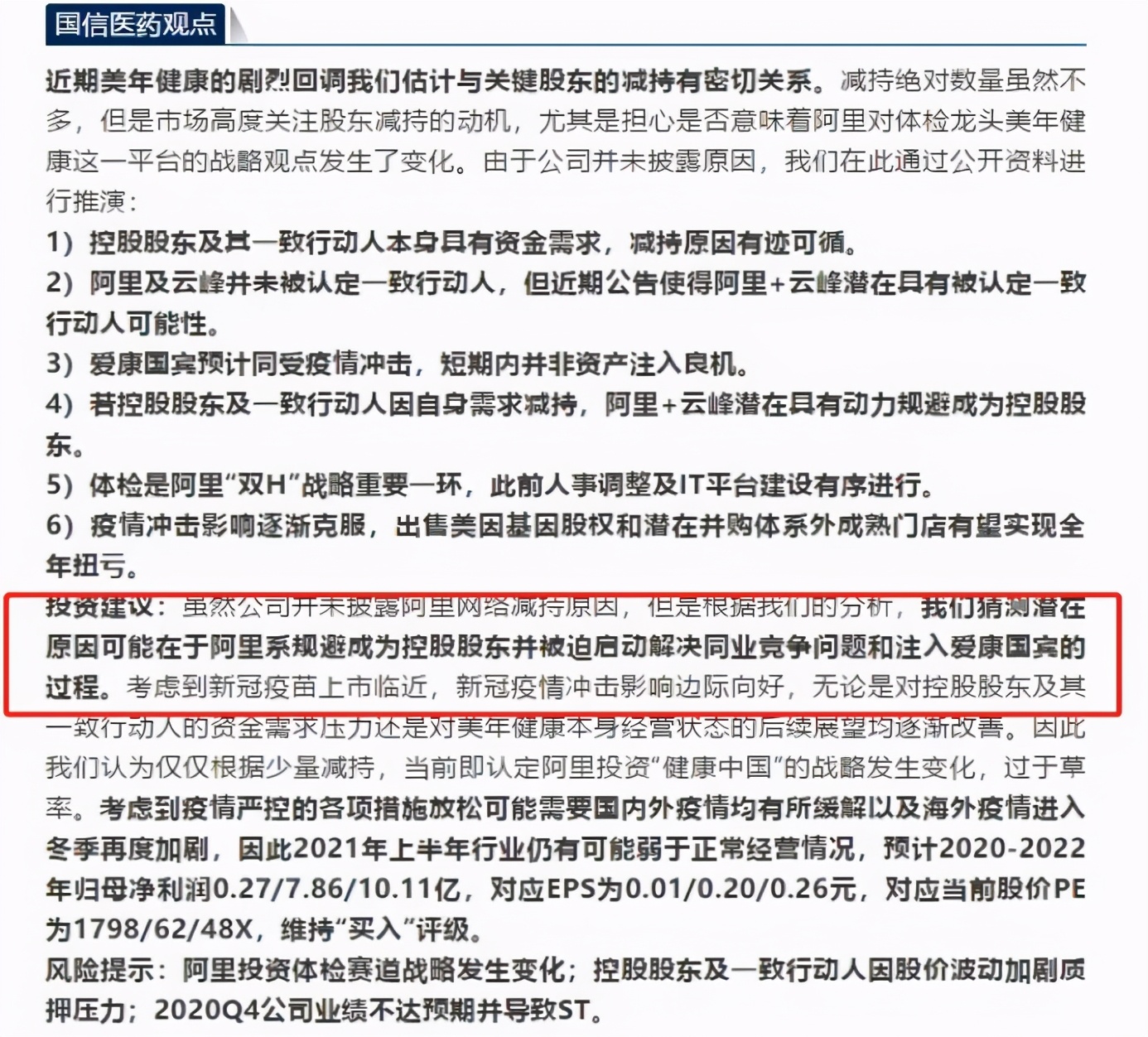
但近日,“阿里撤股美年健康事件”,爱康国宾却意外躺枪。据了解,前几日,美年健康遭大股东阿里减持8亿元,股价大受重挫,已经历连续6日大跌,市值蒸发超200亿元人民币,引发市场异常波动。就此事件,国信证券发表观点,称“虽然美年健康并未披露阿里网络减持原因,但是根据国信证券分析,潜在原因可能在于阿里系规避成为控股股东并被迫启动解决同业竞争问题和注入爱康国宾的过程 。”


截图来自“Guosenhealthcare”公众号文章
《美年健康:大跌事出有因,探寻阿里战略 》
针对国信证券的观点,爱康国宾表示,国信证券分析师在撰写报告过程中,从未向其求证或进行咨询,爱康国宾与美年健康之间不存在任何合并和重组意向,且报告中的误导性陈述已对爱康国宾造成不良影响,目前爱康国宾已向国信证券方面发去了律师函,要求其立即澄清,若未在期限内收到其书面答复,将进一步采取法律手段,以维护爱康国宾合法权益。爱康国宾会根据其反馈情况,决定是否向相关监管机构进行进一步的举报和投诉。

爱康国宾斥国信证券报告失实,已发律师函