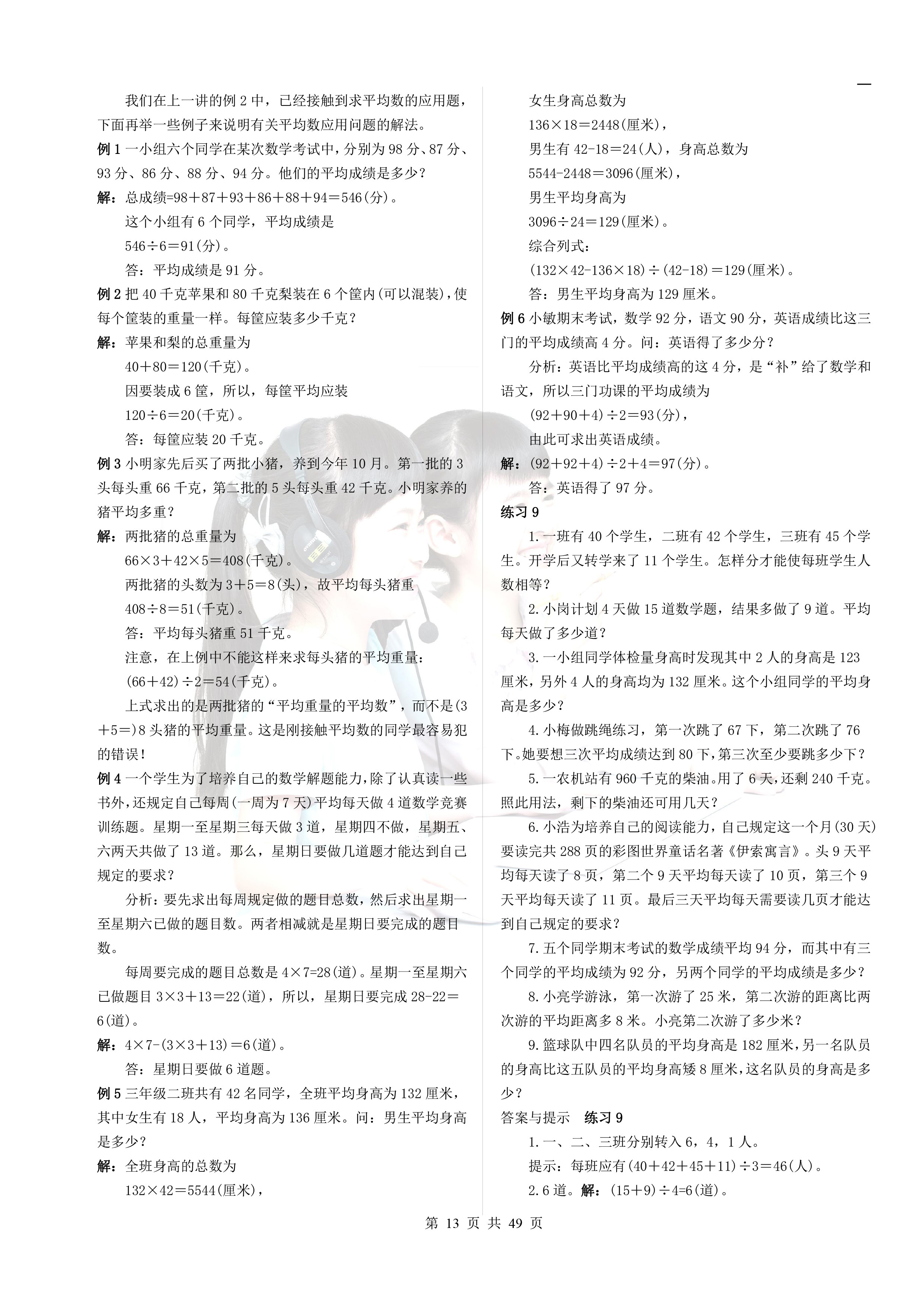
关注我,每日推送小学到初中各科学习、记忆方法、各科详细资料,帮助孩子轻松拿高分!
有趣是数学智力题,启发孩子思维,活跃孩子思维。
问题:一张长方形的纸,用剪刀剪掉一个角,还剩几个角?
这是一道三年级的奥数题。
先思考思考,看看你能算出什么样的答案?

我们知道,奥数会比课本上的数学要难一些,即使难度低的也会有很多种思路,就像“鸡兔同笼问题”有十几种解题思路一样。
奥数不仅有趣,还能启发孩子的数学思维,更能激发孩子的求知斗志!
这也是,奥数受很多孩子喜欢的原因。
下面是一份49页的《小学奥数基础教程》,共30讲,
每一讲都有详细的例题讲解和相应的练习,非常的全面,建议收藏!
家长获取后,可以每天给孩子出一道题,从此打开孩子数学思维的任督二脉,那么孩子的数学成绩还会差吗?
看看这份《小学奥数基础教程》资料吧~















篇幅有限,需要这份《小学奥数基础教程》,关注后,私信【3年级奥数】即可获取哦~
建议:每天考孩子一道题,当然也可以根据孩子情况确定孩子每天的题量。
最后公布,文章开篇题目的答案:

这道题也在《小学奥数基础教程》的资料中,需要这份资料的,赶快私信【3年级奥数】获取吧~
资料整理不易,关注我,每日推送小学到初中各科学习、记忆方法、各科详细资料!帮助孩子轻松拿高分!